在维修实践中,我们经常会遇到一些典型故障,尽管它们发生在不同的机型中,但我们可以找到一种机型,将这些故障罗列其中,这样既方便说明又能对其他机型有借鉴作用。本文就以TCLAT2990B彩电为例,它的电源模块为STR6708A,M37221M6为CPU,TA8841为解码的电路,该机型比较典型,它对其他相似或部分相似的机型具有参考意义。
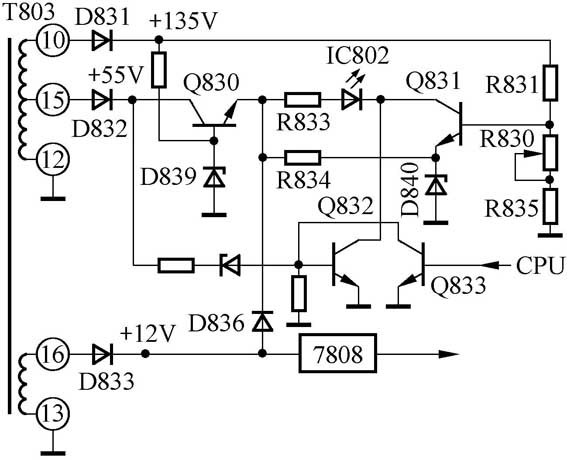
如果挂灯泡作假负载试机,当二次开机时灯一亮即灭。测待机时电源完全正常,可以判定初级正常,次级的待机部分电路也是正常的。问题出在开机电路上,有关电路见图1。由于待机时Q832是导通的,相当于光耦负端接地。这时光耦的供电靠Q830提供,光耦的深度导通使电源处于间隙振荡状态,输出待机电压。开机时Q832截止,此时光耦的导通程度取决于Q831。同时光耦的供电应由T803的16脚输出的12V提供。由此可以看出,二次开机不正常问题在于12V供电或Q831、R831、R830、R835、R834、D840等组成的稳压电路。逐一检查发现D836存在内部接触不良,更换之后,机器恢复正常。
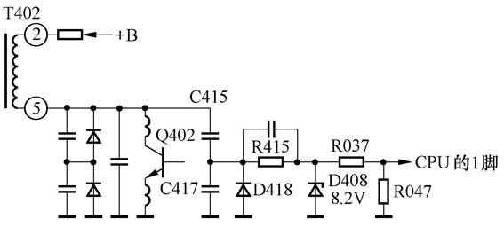
刚开机时遥控尚有反映,接着就死机,强行将电源打开,行电路不工作。TDA8841的40脚的行激励电平高达7V,显然处于行闭锁状态。从线路上分析,这个高电平只能从TDA8841内部产生。于是更换TDA8841,故障依旧,怀疑是CPU出问题,更换CPU,仍然无效,换存储器也不能奏效。查5V电源、复位电路、晶振都正常,SDA,SCL线也无异常。当测到CPU的1脚(Hsync)时居然有8V电压(见图2)。CPU是5V供电,不可能出此电压,这只能是由行脉冲分压电路产生。此时行电路尚未工作,据此推断肯定是脉冲分压电容C415(470pF/2kV)已严重漏电,+B电压经C415、R415、D408到地,在D408负端形成稳定的+8.2V电压。此电压送到CPU的1脚而引起CPU死机,而TDA8841由于不能与CPU正常通信,在行激励脚输出高电压关闭扫描电路。
据用户反映,机器有一年多没用,再用时就出现此故障。有时黑屏但有伴音,说明电源、CPU、解码均无问题。问题应出在行推动及行输出部位。仔细检查该部分元件,未发现任何问题。对行输出部分的大功率元件进行补焊也未能奏效。难道是灯丝掉电?但从其现象来看可以排除,因为故障发生时光栅瞬间熄灭,而灯丝掉电时光栅是慢慢变暗的。
看来此例应在常规思路之外,会不会是音响功能的误动作?相关电路见图3。我们知道音响功能开启时,CPU(IC001)的8脚呈高电平,Q212导通,从而将IC201(TDA8841)的40脚的H.out信号短路,,行输出电路停止工作,同时电路自动播放AV1输入的音频信号。经检测在故障出现时的确Q212处于导通状态,奇怪的是此时CPU的8脚并未出现高电平,很显然从CPU的8脚到电阻R050之间断线。用放大镜仔细查找发现这段走线上有一霉斑,刮开后发现铜箔已断,将这段线连通故障排除。因为断线使Q212导通而进入“音响电视”状态而出现黑屏。
无字符的维修是很简单的,只要检查行场定位脉冲,字符振荡器,CPU输出的字符基色及消隐信号即可。本例是未修复机,从检修痕迹来看,以上这些都已再三查过,一般是没有什么可怀疑的。那么除此而外还有与字符显示有联系的吗?有!存储器。试更换与之相符的存储器24C04,机器随即恢复正常。
例5:图像呈枕形失真,且无法调整。
我们知道执行水平枕形矫正的元件是Q352和Q353,相关电路见图4,其基极输入直流分量与抛物线分量。其中直流分量用以调整水平幅度(通过调整VR350),抛物线分量用以调整枕形矫正量(通过调整VR351)。抛物线分量由Q350、R351、C360、C351、C352等组成的积分电路形成。调整VR351无反映,但调整VR350水平幅度有变化,说明驱动部件正常,问题在于抛物波形成电路。经查Q350基极与发射极间已开路,无法将抛物波送到驱动管,所以就不能实现对枕形失真的校正。
以上是几例常见故障的特殊处理,但实际维修中90%的故障是可以通过常规方法迎刃而解的。要提高效率,必须从简单处入手。要解决疑难问题,就必须摆脱常规思路的束缚,但无论如何它一定是能从理论上圆满解释的,只是一开始我们没考虑到而已。
文/曹国忠



