I\(^{2}\)C总线是由CPU引出的SDA(串行数据线)和SCL(串行时钟线)两根线组成,CPU利用SCL线向被控电路发送时钟信号,利用SDA线向被控电路发送数据信号或接收被控电路送来的应答信号,被控电路在CPU的控制下,完成各种操作。I\(^{2}\)C总线系统控制能力强,可有效的减少CPU的引出脚,在新型彩电中普遍采用。目前,我们常见的有三种总线,即飞利浦I\(^{2}\)C总线,ITT(国际电话/电报公司)I\(^{2}\)C总线及索尼I\(^{2}\)C总线。家电产品中应用最多的是飞利浦I\(^{2}\)C总线,ITT的I\(^{2}\)C总线应用的较少,索尼I\(^{2}\)C总线在家电产品中几乎没有应用。
一、I\(^{2}\)C总线的引出方式
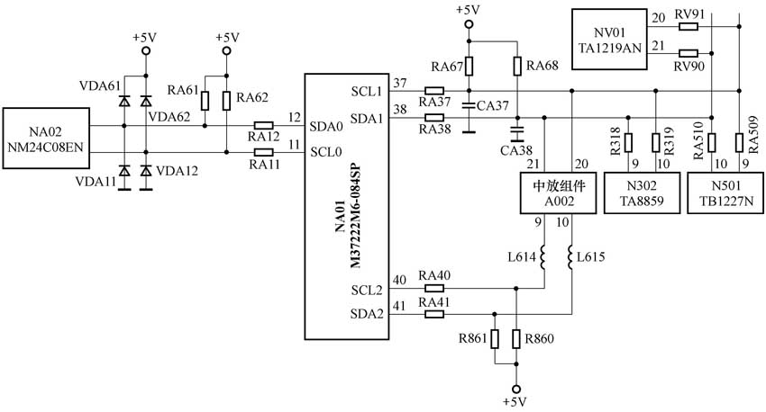
I\(^{2}\)C总线的引出方式由CPU生产厂根据实际需要来确定,同一CPU上可以有一种I\(^{2}\)C总线存在,也可以有多种I\(^{2}\)C总线存在;可以引出一组I\(^{2}\)C总线,也可以引出多组I\(^{2}\)C。例如海信TG-1B机芯彩电的I\(^{2}\)C总线控制电路(见图1), CPU上共引出三组I\(^{2}\)C总线,11、12脚总线为飞利浦总线,用来连接存储器,37、38脚引出第二组I\(^{2}\)C总线也属飞利浦总线,这组总线上挂接5个被控器,分别是中放组件、枕校电路N302、小信号处理电路N501、AV/TV切换电路NV01及梳状滤波器。40、41脚引出第三组I\(^{2}\)C总线是ITT总线,这组总线上挂有一个被控器,即中放组件中的NICAM处理器。图中稳压管起保护作用,用来保护CPU免受外部电压的升高而损坏,电阻和电容用来提高电路的抗干扰性,以防止外部干扰脉冲使系统发生误动。

I\(^{2}\)C总线与被控对象之间的连接方式有两种即直接式和隔离式。直接式是指被控对象直接(或通过电阻)挂在总线上。隔离式是指CPU引出的I\(^{2}\)C总线通过隔离器与被控对象相连接,隔离器一般由三极管担任,三极管的基极加一固定偏置电压,集电极为I\(^{2}\)C总线输入端,发射集为I\(^{2}\)C总线输出端。这种电路的最大优点是,CPU与被控对象被三极管隔离开来,这样当被控对象发生故障而使I\(^{2}\)C总线电压升高时,三极管会截止,从而有效的保护了CPU不至于受到这种高压的冲击而损坏。
图2为海信TC2969K彩电的I\(^{2}\)C总线控制电路, I\(^{2}\)C总线是从CPU的41、42脚引出的,I\(^{2}\)C总线上共挂有三个被控器,即存储器NA02、小信号处理器N501及伴音控制器NG01。VB03、VB04为总线隔离器。CPU与存储器之间的数据交换完全依靠总线进行,CPU对小信号处理器及伴音控制器也要由总线来完成。

二、I\(^{2}\)C总线彩电系统故障的维修方法
普通遥控彩电出现故障的原因只有一个,即元器件有问题。I\(^{2}\)C总线遥控彩电出现的问题则有两个方面:一个是元器件问题,即硬件故障,应用常规方法,查出故障元件后,故障才能排除。另一个是元器件正常,只是由于总线传输的软件数据出现差错,即软件故障。软件故障的维修主要是通过调节软件中的错误数据来排除电视机的故障现象。
维修I\(^{2}\)C总线系统故障时,通常以总线电压测量法及波形测量法为入手点。当I\(^{2}\)C总线控制电路发生故障时,主要表现在SCL和SDA上的电压改变和波形失常, 因此检修时最简便的方法是测量SCL和SDA的工作电压,并与图纸中标称电压对照。该工作电压一般在3~5V之间。在按面板或遥控器上控制键时,该电压微微抖动,也可用示波器观察SCL和SDA上脉冲电压的波形是否正常。下面介绍这两种方法:
1.I\(^{2}\)C总线电压测量法
I\(^{2}\)C总线输出端口的内部属于漏极开路式(OD)或集电极开路式(OC),所以当总线空闲时(不传送数据),内部管子截止, I\(^{2}\)C总线应为高电平,当I\(^{2}\)C总线传输数据时,总线电压略有下降,由于数据是变化量,故电压还会抖动,尤其在操作时,电压抖动最厉害,因此在测量总线电压时,如果测量的是高电平(3~5V,根据机型不同而异),且在操作键盘或遥控器时电压又明显抖动,则说明I\(^{2}\)C总线大致正常。当总线系统出现故障时,会有以下几种情况:
(1)总线电压低于正常值,可能是以下原因:
① I\(^{2}\)C总线供电电源及上拉电阻的故障。
因I\(^{2}\)C总线输出电路属于开路形式,当供电电源丢失或上拉电阻断路时,I\(^{2}\)C总线输出端得不到供电而使总线电压下降。
②I\(^{2}\)C总线与地之间所接元件漏电或击穿。
为提高I\(^{2}\)C总线的抗干扰能力,许多彩电的I\(^{2}\)C总线与地之间接有电容或稳压二极管,当它们漏电或击穿时,总线电压会下降。
③被控电路的I\(^{2}\)C总线接口电路失常。
当被控电路的I\(^{2}\)C总线接口出现故障如内部电路击穿等,也会引起I\(^{2}\)C总线电压下降,可采用断路法进行检查,即断开被控电路与I\(^{2}\)C总线的连接,看I\(^{2}\)C总线电压是否恢复,如总线电压恢复,说明被控电路已损坏。若总线电压未恢复,再断开其他被控电路,直到找到故障为止。另外被控电路I\(^{2}\)C总线接口供电不正常,也会使总线电压下降。
④CPU本身故障。
例1:索尼KV-F29MF1彩电,不能正常启动,有继电器吸合声。
分析与检修:
先查电源各组电压,正常,再查I\(^{2}\)C总线系统,SDA、SCL电压均由正常的4.8V降为3V左右。逐个断开各被控集成电路总线接口,当断开去往IC202(TA8776N)的I\(^{2}\)C总线时,CPU输出端总线恢复正常。检查IC202电压,16脚电源端也为0V,查其供电电路,9V稳压块虚焊,重新焊好后,故障排除。
例2:长虹G2966彩电,开机后有时光栅枕形失真,有时出现黑屏,但有字符显示,只是字符显示位置偏移。
分析与检修:
出现多种不稳定奇异故障,多为I\(^{2}\)C总线故障,测CPU的37、38脚总线电压,发现37脚SCL(时钟线)电压偏低,分别断开37脚SCL时钟线上的各被控IC接口,电压仍不正常。检查37脚SCL时钟传输电路上的元件,发现RA68变质,更换后,37脚电压恢复正常,接上被控IC,故障未再出现。
例3:东芝2950XHC彩电,开机电源指示灯红、绿交替闪烁,整机呈“三无”现象。
分析与检修:
测量+B(115V)端电压正常,判定I\(^{2}\)C总线工作不正常。测量CPU总线电压,38脚SDA电压为0V,断开连接线,再测量38脚电压恢复到4.1V。逐一断开被控IC的SDA与总线的挂接,当断到中放单元H002(MUCM41A) 21脚时,总线电压恢复正常,即H002有故障。更换中放单元H002,试机图像、声音正常。
例4:东芝2939XP彩电,开机电源指示灯亮,但无光、无图、无声,即“三无”。
分析与检修:
指示灯亮,说明电源电路基本正常,故障应在CPU控制和行扫描电路。先查CPU(ICA01)的三个工作条件正常。检查I\(^{2}\)C总线电压偏低,逐个断开被控IC监测总线电压,当断开存储器ICA07(UPD6254)后,总线电压恢复正常,判断ICA07损坏。更换后进行初始化,将数据全部写入后,整机恢复正常。
(2)I\(^{2}\)C总线为高电平,可分为两种情况:
① I\(^{2}\)C总线为高电平,操作遥控及本机键盘时电压不抖动。
这说明CPU的总线端口没有数据和时钟信号输出,可用示波器测试波形作进一步确认。如果CPU工作条件正常,说明故障可能发生在CPU或存储器上,应重点检查CPU和存储器的外围元件,在外围元件无问题时,可试更换这两个元件。
②总线上的电压在高电平附近一直抖动。
这说明CPU与被控电路之间的传输电路开路、通信中断,使CPU接收不到被控集成电路的应答信号,CPU无法做出正确判断,CPU不断发出信号,等待应答。
例5:长虹C2919P画中画彩电,有时工作正常,有时无法开机或自动关机。
分析与检修:
检查开关电源和行扫描电路未见异常。检测CPU遥控开/关机电路,发现CPU的总线SDA的31脚有时不能输出开机指令电压。检查CPU的工作条件,54脚供给电压5V正常,检查复位电路正常,检查和测量晶振ZA09时表笔刚触到ZA09某一脚,电视机居然恢复正常,仔细观察晶振ZA09有一脚虚焊,将其补焊后电视机恢复了正常。
例6: 长虹T298l 彩电,开机后“黑屏”,无图、无声、有字符显示。
分析与检修:
该机采用CN-7机芯,其CPU的I\(^{2}\)C输出端传输线上,增加了VQMl0、VQM11两个三极管,分别对SCL和SDA信号放大后从发射极输出,再送往各被控电路,使CPU带负载能力增强。查CPU总线39、40脚输出端电压,正常,而两个射随三极管的发射极却无电压,基极电压也为0V。查基极偏置电路,发现12V电源与基极之间的稳压二极管开路,使两个三极管失去偏置电压而截止,造成I\(^{2}\)C总线信号中断,整机失控。更换稳压二极管后,故障排除。
(3)若I\(^{2}\)C总线电压及波形正常,只是个别功能丢失或不正常。
此时应检查软件设置,一般通过重新调整或适当改变模式数据后,即可排除故障。
例7:松下TC-2950彩电,开机图像正常,但伴音很小,音量“+”键只能开到一定的程度,而音量“-”键正常。
分析与检修:
该机采用I\(^{2}\)C总线控制技术,出现此故障,一般是由于I\(^{2}\)C控制数据调整不当所致。处理措施:开机后按电视机上的音量“-”键使音量为零,再同时按下电视机上的音量“-”键和遥控器上的“”键约2秒钟,此故障即能自动排除。 此类故障在松下TC系列彩电也遇到过,属于软件故障,调整软件设置即可排除。
另外,不管是CPU还是被控集成电路,均有很多端子与I\(^{2}\)C总线控制无关,对它们引起的故障仍可按常规方法进行维修。
2.I\(^{2}\)C总线波形测量法
I\(^{2}\)C总线波形是非周期性脉冲波,用示波器观测时,可以看到一片一片的脉冲波,如果I\(^{2}\)C总线系统是正常的,则电视机工作在任何状态下I\(^{2}\)C总线都有波形存在,幅度大约5V\(_{p}\)-p,当操作遥控器或本机键盘时,I\(^{2}\)C总线上的脉冲会变多。
值得注意的是I\(^{2}\)C总线与被控对象相连,当测得I\(^{2}\)C总线电压或波形不正常时,不一定是CPU引起的,还应检查被控对象。另外,在操作本机键盘或遥控器时,也不可能所有键都能引起总线电压抖动或波形变化,一些键的控制过程不需要I\(^{2}\)C总线来完成,I\(^{2}\)C总线的电压和波形自然也不会变化。
例8:东芝2939XP彩电,开机后有光栅、无图、无声、操作失灵。
分析与检修:
判断故障在CPU及总线控制电路。先对CPU(CXP85332-108)的5V工作电压、34、35脚外接晶振电路和36脚的复位电压进行检测,均正常。检查53、54脚I\(^{2}\)C总线输出端电压均偏低,脉冲波形与同机型相比,幅度小、波形不同。逐一断开被控集成电路,监测53、54脚电压和波形,当断开音频控制电路ICG01(TA8776N)后,总线电压和波形恢复正常,判断ICG01损坏,更换一只TA8776N后,恢复电路,图声再现,操作也恢复了正常。
另外,维修 I\(^{2}\)C总线时需注意两点:
(1)存储器的更换,存储器中存有保证彩电正常工作的控制信息和用户信息。当存储器损坏后,整机不能正常工作,必须进行更换,现市场销售的存储器都是空白的,内部没有存储信息,必须对新换存储器进行初始化。彩电初始化后,彩电虽能正常工作,但不一定处于最佳工作状态,此时还要进入总线进行设置调整,直到工作状态最佳为止。
(2)在更换CPU时,不但要求硬件型号相同,软件型号也应相同。因I\(^{2}\)C总线彩电的CPU不同于普通彩电的CPU,其内必须写入整机的控制软件方可使用。例如康佳T2988P彩电CPU型号有两种: 一种是TMP87PM36N,另一种为TMP87CK36N,前者使用后,必须使用工厂专用遥控器按约定的程序写入参数方可使用,而后者中却固化了软件参数,可直接使用。再如康佳T2988N彩电也使用TMP87PM36N作CPU,但其软件号为R0605,它与T2988P型的CPU硬件型号相同,但软件型号不同,二者不可互换。
文/牛百齐