现代住宅中,每户都有一个配电箱,担负着住宅内部的供电、配电任务,并具有过流保护和漏电保护功能。住宅内的电路或某一电器如果出现问题,家庭配电箱将会自动切断供电电路以防止出现严重后果。下面就家庭配电箱的电路结构、工作原理、一般故障的处理作一简要介绍。
一、结构与功能
家庭配电箱一般嵌装在墙体内,外面仅可见其面板,如图1所示。面板上从左至右明显可见4个结构块,它们构成3个功能单元。

1.电源总闸单元。最左边一个结构块为电源总闸,控制着入户总电源,拉下电源总闸即可同时切断入户的交流220V相线和零线。
2.漏电保护器单元。中间两个结构块为漏电保护器,左侧可见一开关扳手,平时朝上处于“合”位置;右侧有一试验按钮,供检验漏电保护器用。当户内电线或电器发生漏电,以及万一有人触电时,漏电保护器会迅速切断电源。
3.保险丝单元。最右边一个结构块安装有两个保险丝,将电源分两路向户内供电。通常是一路供户内各灯具照明用电,另一路通过各插座供家用电器用电。当发生过流或短路故障时,相应的保险丝自动熔断。
二、电路工作原理
家庭配电箱电气结构方框图如图2所示,在电气上,电源总闸、漏电保护器、保险丝3个功能单元是顺序连接的,即:交流220V市电首先接入电源总闸,通过电源总闸后进入漏电保护器,最后通过保险丝分两路输出。下面重点介绍漏电保护器和保险丝熔断指示电路的工作原理。

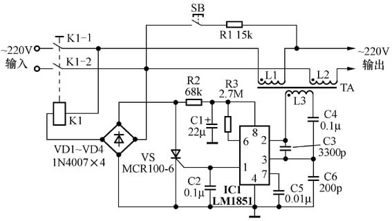
1.漏电保护器。图3为漏电保护器电路图,它包括漏电电流检测、控制处理、执行保护等部分。电路工作原理是:交流220V市电经过保护开关K1和电流互感器TA后输出至负载,正常情况下,电源相线和零线的瞬时电流大小相等、方向相反,它们在电流互感器TA铁芯中所产生的磁通互相抵消,TA的感应线圈L3上没有感应电压。当漏电或触电发生时,相线和零线的瞬时电流大小不再相等,它们在电流互感器TA铁芯中所产生的磁通不能完全抵消,L3上便产生一感应电压,输入到集成电路IC1进行放大处理后,IC1的1脚输出触发信号使晶闸管VS导通,保护开关K1得电动作而切断交流220V市电。保护开关K1的结构为手动接通、电磁驱动切断的脱扣开关,一旦动作便处于“断”状态,故障排除后需要手动合上。

电流互感器TA的结构如图4所示,交流220V市电的相线和零线穿过高导磁率的环行铁芯形成初级线圈L1、L2,次级感应线圈L3有1500 ~ 2000匝,因此可以检测出毫安级的漏电电流。

SB为试验按钮。按下SB后,相线与零线之间通过限流电阻R1形成一电流,该电流回路的相线穿过了环形铁芯,而零线没有穿过环形铁芯,这就人为地造成了环形铁芯中相线与零线电流的不平衡,模拟了漏电或触电的情况,使得保护开关K1动作。
二极管VD1 ~ VD4构成桥式整流电路,并通过R2、C1降压滤波后,为集成电路IC1提供工作电源。
需要说明的是,漏电保护器是基于漏电或触电时相线与零线电流不平衡的原理工作的,所以,对相线与零线之间漏电或触电发生在相线与零线之间,此类漏电保护器不起保护作用。
2.保险丝熔断指示电路。如图5所示,氖泡串接一降压电阻R后,并联在保险丝两端。保险丝完好时,其两端无电压降,氖泡不亮。保险丝熔断后,220V电压加在氖泡与R两端,使氖泡发亮。氖泡与降压电阻R位于保险丝安装卡上。
三、一般故障的处理
家庭配电箱可能出现的一般性故障可作如下处理:
1.保险丝熔断。当某一保险丝安装卡上的氖泡发亮时,说明该保险丝已熔断。更换方法和步骤为:(1)按一下漏电保护器上的“试验按钮”,使保护开关动作切断电源,也可拉下总闸切断电源,但保护开关动作时间极短,又可检验一下漏电保护器的可靠性,所以建议采用按“试验按钮”的办法切断电源。(2)按图6所示,从配电箱面板上取下故障的保险丝安装卡,用同型号的保险丝替换安装卡中已熔断的保险丝,然后再将保险丝安装卡装回原处。(3)用手将漏电保护器上的开关扳手向上推至“合”位置,即可恢复正常用电。
2.漏电保护器掉闸。当保险丝未断而家中无电时,可能是漏电保护器掉闸,这时可见开关扳手指向“分”位置,如图7所示。可用手将开关扳手向上推至“合”位置,如能保持住,说明是漏电保护器误动作。如果推上去一松手又掉下来,说明家中电器或电线出现漏电故障,也可能是漏电保护器自身故障,需要查明原因并排除故障后再恢复供电。

3.漏电保护器失灵。在供电正常的情况下,如果按下“试验按钮”无反应,说明漏电保护器已失灵,这种情况下可以继续用电,但已不具备漏电保护功能,应尽快修理或更换漏电保护器。
群星闪耀,创新无限——2005年国际消费电子展即将开幕
世界最大的消费技术年展——2005年国际消费电子展将于2005年1月6日至9日在美国内华达州拉斯维加斯市召开。本次消费电子展将主要展出来自佳能、富士、惠普、英特尔、索尼、德州仪器、东芝等2400多家参展商的20多类产品,并且有来自微软、惠普、摩托罗拉和其他公司的行业顶尖领导人发表专题演讲。除此之外,还有许多技术专区展览,它们将聚焦音频、数字成像、游戏、家庭网络、移动电子和无线技术等前沿科技。不过当属此次展会上最抢眼的是首次设立的创新精品展包括蓝牙、健身装置、无线电频识别、技术家庭及独特的创新奖获奖产品展览。
此次消费电子展技术专区将汇集不同参展商的高新产品和技术,突显新潮趋势以及满足消费者对最新技术的强烈兴趣。届时,参观者将可在展会特设的20多个技术专区中尽览当今最新热门技术,感受消费技术的最新潮流。
文/门宏