本文介绍的超再生调频收音机具有灵敏度高、电路简单、制作调试容易等特点。它可以接收88 ~ 108 MHz的调频电台广播,还可以接收在此频率范围内(例如5频道)的电视伴音。整机采用一节7号电池作电源,用普通8Ω耳机收听,体积小,重量轻,耗电少,随身携带非常方便。
一、电路工作原理
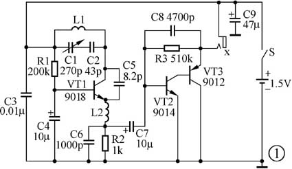
图1为超再生调频收音机电路图。整机电路包括两大部分:(1)超再生检波器,由超高频晶体管VT1等组成,其作用是接收调频信号,将调频信号变为调幅信号,并检波得到音频信号。(2)音频放大器,由晶体管VT2、VT3等组成,其作用是对超再生检波器输出的音频信号进行电压放大和电流放大,以驱动耳机发声。图2为电路原理方框图。


1.超再生检波器。超高频晶体管VT1与极间分布电容Co、谐振回路L1、C1、C2、反馈电容C5等构成电容反馈式振荡电路。L2为高频阻流圈。R2、C6在这里构成阻塞振荡而产生控制电压,使电路工作于超再生状态。调频信号被谐振回路接收,在回路两端形成波形面积与调频信号相对应的电压,经晶体管检波后,在R2上得到音频信号。其等效电路及各点波形如图3所示。

2.音频放大器。超再生检波器负载R2上的音频电压,经C7耦合至晶体管VT2的基极,由VT2电压放大、VT3电流放大后,驱动耳机发声。VT2与VT3之间采用直接耦合,简化了电路。同时VT3接成射极输出器形式,可以直接匹配8Ω耳机。
二、元器件选择与自制
晶体管VT1采用S9018超高频管,或其他型号f\(_{T}\)≥700 MHz的NPN型超高频晶体管。VT2采用S9014等NPN型晶体管,VT3采用S9012等PNP型晶体管,P
\(_{CM}\)≥400 mW即可。
调谐回路线圈L1需自制,方法是:用直径1.5 mm的镀银铜线(如无镀银线,普通单股铜丝也可,只是效果稍差些),在直径10 mm的圆棒上间绕2圈,匝间间距1 mm,脱胎成为空心线圈,如图4所示。

高频阻流圈L2也需自制:取一只阻值大于200 kΩ的电阻作为骨架,用直径0.1 mm左右的高强度漆包线,在该电阻上密绕50圈,线圈两端引线分别焊牢在作为骨架的电阻两端引线上,如图5所示。

三、制作步骤
图6为超再生收音机的印制电路板。裁取一块35 mm×65 mm的单面敷铜板,按图制成电路板,并按图示钻好元器件安装孔、可变电容器固定孔和电池卡子固定孔。

组装收音机时,首先安装电池卡子。用直径2 mm的空心铜铆钉,将正、负极电池卡子分别铆固在电路板元件面的相应位置上,并用焊锡将电池卡子与铜铆钉及铜铆钉与电路板铜箔面的电路焊牢。
其次安装可变电容器C1和线圈L1。用小螺钉将可变电容器固定在电路板元件面,其引脚穿至铜箔面焊牢。L1从元件面插入电路板,并从铜箔面焊牢。
第三步安装耳机插座和电源开关。将耳机插座X和电源开关S分别插入电路板上相应的安装孔中,并从铜箔面将其引脚焊牢。
第四步将其余各元器件一一焊入电路板。图7为各元器件在电路板上的位置(电路板元件面)。
该收音机的外壳可利用适合的小塑料盒改制,也可用薄有机玻璃板自制,在调谐旋钮上标上相应的频率刻度即可。
四、调试方法
整机电路的调试分两步进行:调整电路工作点和调整频率覆盖。
1.调整电路工作点。先将万用表置于“直流10 mA”挡,如图8所示串入VT3集电极电路,调节R3,使VT3集电极电流为10mA左右。再将万用表按图9串入VT1集电极电路,调节R1,使VT1集电极电流为1.8 mA左右。这时,转动可变电容器C1,应能听到“咝咝”的水流声,说明VT1已起振,电路工作正常。如电路未起振,可重新调节R1使其起振。
2.调整频率覆盖。转动可变电容器C1,应能接收88 ~ 108 MHz的调频信号。如果频率覆盖偏高或偏低,可以适当增大或减小L1的匝间间距,直至符合要求为止。
(门宏)