幻影镜框的四周布有一圈发光二极管,这一圈发光二极管不但能按一定的规律流动发光,而且流动的速度还会随着环境声音的大小而变化。幻影镜框一改普通镜框呆板、沉闷的形象,给人一种动态的、变幻的新鲜感觉。
一、电路工作原理
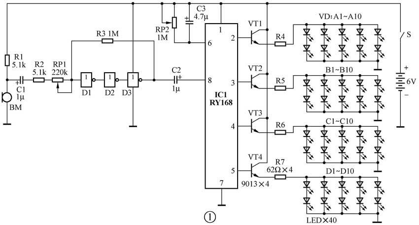
幻影镜框的电路图如图1所示。电路由三部分组成:驻极体话筒BM和集成电路IC1等组成的声音接收与放大电路;集成电路IC2和晶体管VT1 ~ VT4等组成的控制与驱动电路;40个发光二极管组成的流水灯显示电路。图2为电路原理方框图。


1.声音接收与放大电路。
该电路功能是将接收的环境声音变成电信号并进行电压放大,作为声控信号去改变控制电路的速率。三级CMOS反相器D1、D2、D3串联组成模拟电压放大器,R3为负反馈偏置电阻,将反相器的工作点偏置在其转移特性曲线的中点附近,如图3所示。R2和RP1为输入电阻。放大器的放大倍数取决于R3与R2+RP1的比值,即:放大倍数A=R3/(R2+RP1),调节RP1就可以改变放大倍数,本电路中放大倍数可调范围为4.4 ~ 200倍。C1、C2为耦合电容。具体工作过程是:环境中的声音信号由驻极体话筒BM拾取并转换为电信号,通过C1送入电压放大器放大后,再经C2耦合至IC1的⑧脚,即可实现声控。

2.控制与驱动电路。
该电路功能是按照一定的规律控制和驱动发光二极管作动态显示。控制电路的核心IC1采用彩灯控制专用集成电路RY168,其内部包括压控振荡器、时序分配器、输出电路以及整流放大电路等,如图4所示。压控振荡器产生时钟脉冲,经由时序分配器分配给A、B、C、D四个输出电路,作为控制信号输出。时序分配器的分配规律是,四个输出端中两两依次为高电平,即输出端ABCD在时钟脉冲的作用下,按照“1100”→“0110”→“0011”→“1001”→“1100”……的规律循环变化。压控振荡器的振荡频率一方面受外接振荡电阻RP2和振荡电容C3的控制,通过调节RP2来改变振荡频率;另一方面受声控信号的控制,声音信号经整流放大后去控制压控振荡器,使其振荡频率随声音的大小而变化。控制了压控振荡器的振荡频率,也就控制了彩灯的流水速度。VT1~VT4构成4个射极跟随器,用于提高IC1的电流驱动能力。

3.流水灯显示电路。
该电路由40个发光二极管组成,其功能是将四路控制信号转换为流动的可见光显示出来。40个发光二极管分为A、B、C、D四组(每组10个),分别由VT1、VT2、VT3、VT4驱动。为了取得良好的视觉效果,A、B、C、D四组发光二极管应互相间隔安排,图5所示为间隔安排的接线示意图。这时,点亮的发光二极管按以下规律流动:“A1B1…A2B2…A3B3…”→“B1C1…B2C2…B3C3…”→“C1D1…C2D2…C3D3…”→“D1A1…D2A2…D3A3…”→“A1B1…A2B2…A3B3…”……。40个发光二极管沿镜框四周围成一圈,在集成电路IC1的控制下,两两相间地被点亮,并且被点亮的发光二极管成对地沿顺时针方向移动,形成成对光点流水移动的艺术效果。

二、元器件选择
声控放大器中的D1~D3采用一块CMOS六反相器电路CD4069,这里只用其中的三个反相器。实际制作中应将CD4069中不用的另三个反相器输入端接地,如图6所示,以免损坏。
IC1采用彩灯控制专用集成电路RY168。如图7所示,RY168是小印板软封装结构形式,共有8个引脚:①脚为电源正端;②、③、④、⑤脚为四路控制信号输出端;⑥脚为振荡器外接阻容端;⑦脚为电源负端;⑧脚为声控输入端。
VT1~VT4采用9013型号晶体管,或者其他I\(_{DM}\)≥400 mA、P\(_{DM}\)≥500mW的NPN型晶体管。BM为驻极体话筒。RP1、RP2为微调电位器。电源采用4节1.5V电池。
三、制作
1.制作控制机芯。
图8所示为幻影镜框的印制电路板图。制作时,首先用40mm×60mm左右的单面敷铜板,按图8制成电路板,并钻好各元器件的安装孔。然后将CMOS反相器CD4069、晶体管VT1~VT4、阻容元件R1~R7、C1~C3、微调电位器RP1、RP2等焊入电路板相应位置。由于集成电路IC1(RY168)是小印板软封装结构形式,所以采用小印板与主电路板拼接的方法安装。如图9所示,将RY168小印板的引脚端与主电路板相应的引脚端一一对应地拼在一起(小印板与主电路板均铜箔面朝上),再用粗铜丝将每一对引脚搭焊牢固。
用一段3~5cm长的屏蔽线,将驻极体话筒BM接入电路板相应位置。连接时应注意,屏蔽线的芯线接信号端(即驻极体话筒上的独立接点),屏蔽线的屏蔽层接地端(即驻极体话筒上与金属外壳相连的接点),如图10所示。用绝缘导线将电池盒和电源开关S与电路板连接起来。从电路板上相应接点处焊出4根引线,分别接至A、B、C、D四组发光二极管。从电路板上接地点处焊出1根引线,接至四组发光二极管的公共地端。
选取一个可以容纳得下电路板、电池盒和电源开关的塑料盒,作为整个控制机芯的外壳。
2.安装发光二极管。
图11所示为镜框上发光二极管的排列方案。40个发光二极管沿镜框四周围成一圈,上下两个长边各12个,左右两个短边各10个(四个角上的发光二极管被重复计算)。如果镜框是竖长方形,则上下各10个、左右各12个。也可根据各自具体情况灵活设计安排。发光二极管的颜色可自由选择,既可单一色,也可多色间排。

幻影镜框整体结构如图12所示。整个控制机芯(包括电路板、电池盒等)放在塑料外壳中,驻极体话筒和电源开关的柄伸出外壳。控制机芯固定在镜框背后,由驱动导线与镜框四周的发光二极管相连。

四、调试
幻影镜框组装完毕,需进行两步调整。
1.调整基本流水速度。
在无声的环境下,用小起子缓慢调节微调电位器RP2,使发光二极管的流动速度适中。因为加入声控后流动速度是加快的,所以基本流水速度不宜太快。
2.调整声控灵敏度。
在发出声响的同时,用小起子缓慢调节微调电位器RP1,使声控灵敏度满意即可。至此,这个幻影镜框就可以挂上墙了。
(门宏)