这次无线电小组的活动,同学们使用声传感器——扬声器、压电陶瓷片和驻极体话筒,先后组装了声控音乐发生器(图1)、声控音乐彩灯串(图2)和声控开关(图3),从中学习了声控电路的组成和工作原理。



同学:今天我们组装了三种声控电路,它们使用了不同的声传感器,控制对象也不一样。请问您,一个完整的声控电路主要包括哪些组成部分呢?
老师:同学们对声控电路应该并不陌生,大家一定还记得曾经组装过的“声光双控楼道照明灯”电路(本刊2001年第3期“电子聊天室”)吧?今天又进行了三个声控电路的实验,这样我们就可以画出声控电路的方框图(图4)。声传感器是声控电路的关键部件,通过它把接收到的声音转换成微弱的音频电信号,经过放大电路放大后送到控制电路,由控制电路把音频信号进行加工处理后,输送到驱动电路进行整形及放大,成为推动被控对象完成预定动作的指令信号。现在请一位同学分析一下“声控音乐发生器”电路(图1)的组成和工作原理。

同学:在这个电路中,声传感器采用的是扬声器,它把接收到的声波信号变换成音频电信号,经过R6、C2耦合到三极管VT1的基极,由VT1、VT2组成的两级直接耦合放大器放大后,通过C5耦合到PNP管VT3的基极。在这里,VT3没有设置静态工作点,由它组成控制电路,输入交流信号正半周,VT3截止,只有在负半周时导通,它的集电极电流在R7上的电压降是一个脉冲信号,由它去触发音乐集成电路IC工作,输出的音乐信号被VT4放大,驱动执行器件扬声器放送出响亮的乐曲。分析到这里,我还有一个问题没弄明白,在乐曲放送过程中,被VT4放大的音乐信号会不会也通过R6、C2的耦合送到VT1的基极进行放大呢?
老师:这是不会的。请同学们注意,在电路接通电源后,电容器C2就被充电,极性是右正左负。当音乐集成电路输出音乐信号使VT4导通时,C2两端的电压将通过VT4的c-e极加在VT1的e、b两极之间,极性是b负e正,成为VT1发射结上的反向偏置电压,迫使VT1截止,所以,VT4输出的音乐信号不能被VT1、VT2放大。一旦音乐信号终止,VT4即截止,VT1又重新进入放大状态。
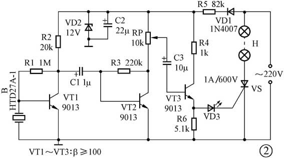
同学:“声控音乐彩灯串”电路(图2)中,声传感器使用的是压电陶瓷片,请您给我们讲讲它的结构和工作原理吧。
老师:压电陶瓷片是一种常用的声-电和电-声转换器件,我给大家画出的结构示意图(图5),在圆形铜片上覆盖着一层具有压电效应的陶瓷材料,压电陶瓷表面再涂上一层银,铜片和银层就是它的两个电极。压电材料的特性是,在受到机械振动而发生变形时,两极之间就会产生一个电压。具体地说,当我们对着压电陶瓷片讲话时,声波就会给压电陶瓷片一个压力,两极之间就产生了相应的电压,这样就把声音变换成了电信号,起到话筒的作用。反过来,在压电陶瓷片两极之间外加一个音频信号电压,它就会产生同频率的机械振动,推动空气发出声音,起到扬声器的作用。大家明白了吗?

同学:明白了。
老师:哪位同学再给大家分析一下“声控音乐彩灯串”电路?
同学:压电陶瓷片把室内环境的声波转换成音频电信号,由VT1、VT2组成的两级阻容耦合电压并联负反馈放大器放大,通过C3 耦合到VT3的基极,VT3没有设置静态工作电流,所以只有在输入音频信号正半周时导通,它的发射极输出的是正向脉冲信号,通过发光二极管VD2触发晶闸管VS,VS导通后接通了彩灯串的交流电源,使彩灯串随着环境音乐声而闪闪发光。
老师:你分析得很好。需要再次提醒大家,这个声控电路的电源是把220V交流市电直接由VD1进行半波整流、R5与VD2稳压和C2滤波后得到的12V直流电压,在调试和使用中一定要注意安全,防止触电。
同学:“声控开关”电路(图3)中的声传感器使用的是驻极体话筒,请问您,什么是驻极体?这种话筒的结构和性能有哪些特点?
老师:简单地说,驻极体是利用发生在电介质表面的一种物理现象。某些电介质在很强的外电场作用下,会产生正的和负的表面电荷,这时即使除去了外电场,表面电荷仍然会驻留在电介质上,于是人们就把这类电介质叫作驻极体。驻极体话筒的结构很简单(图6),驻极体振膜与背极靠得很近,它们之间的电容约为30pF。由于容量小,所以话筒的输出阻抗很高,一般在几十兆欧到几百兆欧范围,因此它不能直接与音频放大电路输入端相连,必须采用阻抗变换器,大多采用结型场效应管接成源极输出器,可把话筒的输出阻抗变换为1000Ω左右。由于驻极体话筒含有场效应管,使用时需要外加4.5~9V的直流电压,所以它属于有源声传感器。当驻极体话筒接收到声波信号时,话筒内的电容膜片就会随声波而振动,膜片两端的静电场也随着变动,这就把声音转换成了电信号。
同学:您在介绍“声控开关”电路时讲到SL517A是一种专用声控开关集成电路,您能给我们说说它的内部电路是怎么组成的,怎么实现控制作用的?
老师:声控专用集成电路SL517A的内部主要由双稳态触发器和放大电路组成。它的①脚输入音频信号,被内部的放大电路放大后在取出,经外电路的电容器C5、C6耦合到双稳态触发器的触发端,也就是IC的⑨、⑩两脚,双稳态电路被触发后,其输出端将驱动内部的缓冲驱动三极管,使其导通或截止,达到控制外接继电器K1的目的。大家在调试电路时已经知道,利用拍手声控制继电器的吸合与释放。拍一下手,继电器K1吸合,白炽灯(负载)点燃,再拍一下手,继电器K1释放,白炽灯熄灭,实现了声控开关的控制。
(宋东生)