水文站在流量测验时,用六分仪进行过水断面起点距测量,夜间靠标志灯指引目标,因此醒目的标志灯是夜间测验顺利进行的保证。笔者研制出了一种“无线遥控新型测验标志灯”,取代了落后的普通标志灯,现介绍给大家,供在今后的水文测验设施设备改造中借鉴。
一、光源的选择
常见的光源有白炽灯、高压汞灯、电弧灯、LED、LCD、LCDS、EL等,经比较后采用EL场致发光膜作光源,其性价比远优于其他光源,发光效率远大于白炽灯,寿命是白炽灯的十几倍。
EL场致发光膜是超低功耗、高发光效率的新型环保发光材料,引进韩国最新技术,是一种可以任意剪裁,任意弯折的发光膜片,大小尺寸根据需要任选,有多种颜色供选择,具有发光均匀,省电,适合电池供电场合,选用橙色发光膜,可最大限度的提高标志灯的穿雾能力。
EL场致发光膜的寿命是10000小时(半衰减期),也就是EL场致发光膜的亮度降到初始亮度的一半时连续工作时间为10000小时。
EL场致发光膜是关键部件,其技术参数为:(1) 工作电压:140V;(2) 频率:200~1000Hz;(3) 电流:小于0.1mA/cm2;(4) 寿命:10000~12000小时;(5) 厚度:0.2cm~0.5cm;(6) 亮度:100~120cd/m\(^{2}\)。
二、驱动电路
由于EL场致发光膜要求高压、高频及微电流驱动的工作环境,所以设计了高压、高频生成电路;为使标志灯醒目并节约电能,采用了闪烁工作模式;为避免输电线路被盗割,采用太阳能供电,为了使标志灯开关方便,采用了无线遥控方式。
三、工作原理
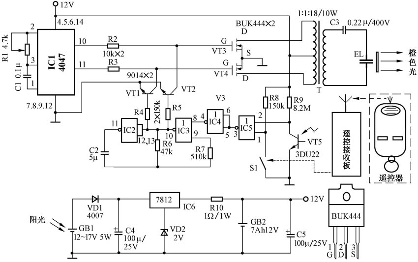
整机电路详见标志灯原理图。

IC1、C1、R1组成高频生成电路,调节R1可调节输出频率,VT3、VT4是V-MOS推挽功率对管,推动升压变压器T,在EL场致发光膜上得到约140V的高频电压,使EL场致发光膜发出橙色光。C3是隔直电容,以延长EL场致发光膜的使用寿命。VT3、VT4在安装时应装配散热器。推动升压变压器T选用10W双12V交流电源变压器代替。
IC2、IC3、C2、R6、R7组成闪烁信号生成电路,频率约2Hz,该信号控制高频信号的通断,达到使标志灯闪烁的目的。
VT5是光电三极管,如果忘记关灯,在白天VT5导通,IC5的②脚出现低电平,进而IC3的⑧脚得到低电平,闪烁信号生成电路停振,IC3输出高电平,VT1、VT2饱和导通,IC1的高频信号被旁路,VT3、VT4的控制极无信号,使V-MOS推挽功率对管截止,升压变压器停止工作,标志灯自动熄灭。达到节电及延长标志灯寿命的目的。
夜间VT5截止,IC5的②脚出现高电平(假设S1断开),进而IC3的输入端⑧脚得到高电平,闪烁信号生成电路振荡,IC3输出端输出2Hz的矩形脉冲,VT1、VT2按2Hz的频率交替导通和截止,VT3、VT4的也交替工作,进而EL发光膜闪烁发光。R9用以调节光控点,应在现场调整。由于设置了VT5达到了光控的目的。
S1是遥控接收器控制开关,S1的闭合与否取决于遥控器的遥控指令。当按下遥控器的关灯按钮,S1闭合,IC5的①脚出现低电平,进而IC3的⑧脚得到低电平,闪烁信号生成电路停振,IC3输出高电平,VT1、VT2饱和导通,IC1的高频信号被旁路,VT3、VT4的控制极无信号,使V-MOS推挽功率对管截止,升压变压器停止工作,标志灯熄灭,即进入遥控关灯状态。当按遥控器的开灯按钮,S1断开,IC5的①脚出现高电平(在夜间的情况下),进而IC3的输入端⑧脚得到高电平,闪烁信号生成电路振荡,IC3输出端输出2Hz的矩形脉冲,VT1、VT2按2Hz的频率交替导通和截止,VT3、VT4的也交替工作,进而EL发光膜闪烁发光,即进入开灯状态。
VT5和S1组成互异控制电路,白天S1的功能被VT5屏蔽,可以认为S1没有开关功能,夜间S1才有开关功能;另外,VT5在夜间可以认为失去控制功能。
GB1是太阳能电池,输出电压为12~17V,电流400mA。GB2是7Ah免维护电池。VD1、C4、VD2、IC6、R10组成充电电路。白天GB1产生电能,通过IC6、VD1、R10为GB2充电,理论最大充电电流为2.0A,实际太阳能的最大供电电流为1A,因此实际充电电流为1A。GB2充至14V时,充电电路自动停止充电。IC6在安装时应装配散热器。
四、性能指标及特点
(1) 采用太阳能电池作电源,不必架设供电电路;
(2) 光源采用新型材料,使用寿命长,发光面积大,视觉范围广,目标更清晰;
(3) 采用遥控方式,开灯、关灯极其方便,在测船上可随意开、关标志灯;
(4) 设置了闪烁装置,标志灯具有闪烁功能,目标更醒目;
(5) 采用橙色灯,穿雾能力最强;
(6) 设置了光控电路,具有白天自动关灯功能,最大限度地节约电能,延长设备特别是发光膜的使用寿命。
(张广海)