现在我国多数业余无线电通信爱好者仍然使用小功率军用退役电台或自制电台进行实验,随着操作证书的升级,都想尝试一下大功率的发射效果。专业电台虽然理想,但价格实在太高了。为了解决这个问题,笔者对普通场效应管用于短波频率功率放大进行了一些探讨,实践证明某些型号的管子在短波频率上输出100W的功率是完全可行的,增益较高,稳定性较好,而且成本低!由于场效应管耐压较高,对电源电压稳定度要求低,可以像低频功放那样不稳压也能正常工作,在天线驻波比较大时,安全性能优于双极管。笔者曾用自制的电台和功放通联了6个洲的78个国家和地区,效果非常好,为此将制作经验介绍给大家。
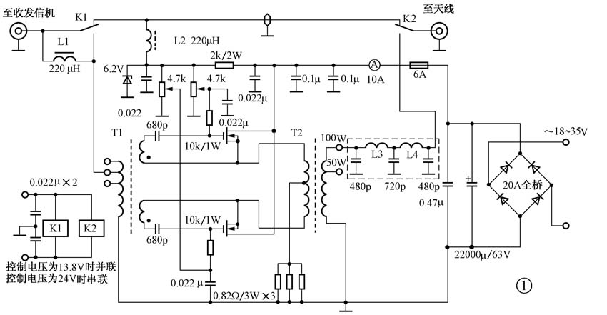
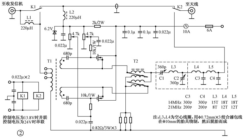
本文列举了两种高频功率放大电路,这两种电路是经过反复改进实验成功的电路, 在直流工作电压为36V时,输出功率不小于100W, 推动功率5~15W,频率越高相应的推动功率就越大。图1是推挽形式的放大电路,适用于14MHz以下的频率。 图2是两只场效应管功率合成的甲乙类调谐放大电路, 通过更换匹配电路和滤波器可用于30MHz以下的各个频段,实验证明这种功率合成的方式比直接并联稳定性好、增益高、输出功率大。建议7MHz及以下的频率不要使用调谐放大电路,因为电路调整到最佳状态时输出功率太大,功放管无法承受,推挽电路的输出功率完全可以满足要求,而且简单易制。要使调谐放大电路工作在最佳状态必须借助于空气可变电容器,后面我们将对调整方法作详细的讨论。为了制作上的方便,两种电路之间的转换只需改变输入和输出变压器的连线方式即可。


元件选择与制作
选用什么型号的场效应管呢?最好选用最常见、价格最低、具有代表性的场效应管。笔者共选取了3种型号,即IRF840(500V,8A,125W)、IRF640(200V,18A,125W)、IRF250(200V,30A,150W包括塑封和金属封装两种),其中IRF840和IRF640用谐振电路形式能够工作到30MHz以内,推挽放大电路形式用于14MHz以内。 IF250由于极间电容较大仅能用于7MHz以内,而且增益效率方面还不如IRF640,价格却高出几倍,显然不合适的。在同样36V的工作电压下,2只IRF640的输出功率大于100W,2只IRF840的功率最大为60W。 IRF840的耐压高,输出功率受到自身饱和电流的限制, 安全性能好于IRF640, 是初学者首选的型号。IRF640虽然能输出较大的功率,但管子本身产生的热量也较大, 再加上耐压较低,所以可靠性不如IRF840,可见IRF640和IRF840各有利弊。初学者在实验阶段不妨先使用IRF840,成功后改用IRF640。不要认为拆机的管子质量不可靠,很多生产电子设备的厂家在组装前要经过严格的测试,其质量更有保证。本文所介绍的场效应管毕竟是普通管在高频中的应用,一般情况下不宜采取直接并联的方式提高输出功率,例如IRF640,在推挽状态时并联后的功率反而下降,电路稳定性也较差。如果想加大输出功率,可待单元电路成功后进行功率合成。
场效应管IRF840和IRF640是塑封结构的,漏极与金属板连接,这给高频应用带来了不便,但对于大功率输出却是最好的散热方式。如果仍像低频电路那样采用漏极输出,而且漏极直接与外部散热片相连,那么大面积的散热片将会辐射信号,产生干扰或自激,加绝缘垫又会大大增加热阻使热量散不出去。因此这里采用了漏极接交流地的共源极电路,这样漏极与散热片可以直接相连,不但散热良好还能起到一定的屏蔽作用。在制作功率放大器时,一些爱好者选择的散热片偏小,使电路工作点不稳定,输出功率下降,散热片不仅要大而且要进行强迫风冷。
场效应管的偏置取自于稳压电路,由于供电电压较高,不宜使用三端稳压器,6V左右的稳压管温度特性较好,是彩色电视机中常用的规格。稳定后的电压经微调电阻分压后分别加到场效应管的栅极,使用两个微调偏置电阻可以省去管子配对的要求。功率放大器在放大状态时,特别是负载开路的放大状态,可能存在寄生振荡及噪声,通过分布电容的耦合干扰接收,所以用两个色环电感L1、L2在接收状态时将直流偏压短路,使场效应管处于截止状态。另外有些爱好者反映静态工作点有向上漂移的现象,这是场效应管温度升高时使导通电压下降的缘故,IRF640比IRF840更为明显,除了足够大的散热片外,在场效应管的源极串联了一个小电阻,这个电阻必须是无感的,实在找不到时可以用线绕电阻代替,但必须在其两端并联较大容量的高频旁路电容。
收发转换继电器由前级收发信机直接控制,与继电器线圈直接并联即可,线圈与功率放大器的直流电路是隔离的,接线时不用担心发生电位冲突。当继电器吸合时,推动信号送入输入变压器,输出信号送到天线。当继电器放开时,天线接收的信号通过两个常闭触点送入收发信机,同时将栅压对地短接。继电器是有寿命的器件,为了便于代换,可选用12V单组触点的小型密封继电器, 线圈根据控制电压串联或并联,并联时工作电流一般为70mA左右,对前级影响不大。有经验的爱好者还可试着用检测收发信机在收发状态下电流不同的方法控制继电器,这样就不需打开机器外壳。
高频变压器T1、T2均绕制在环形磁芯上,磁环的质量对增益和输出功率有较大的影响,不能忽视。笔者使用的磁环是从无线电协会邮购的。 T1在2个φ13×7×5磁环组成的双孔磁芯上绕制,导线用纱包线或有塑料绝缘层的细导线,例如电话电缆的芯线、磁棒线圈等,先绕次级后绕初级,次级双线并绕3T。初级紧绕在次级外面共9 T。为了调整方便,初学者也可以多绕几匝,例如绕12T,在9T、10T处留出抽头,次级绕组应作出相位标记。绕组不能使用漆包线,因为在本电路中场效应管的源极是高频信号的热端,初次级之间有较高的高频交流电压,容易发生击穿打火现象。 绕制T2所用的导线是3股0.72mm漆包线绞合在一起的,外面裹上一层透明胶带纸或穿入聚脂绝缘管内,以增加绕组间的绝缘强度, 这样的绞合线共需5段,每段长约0.5m,在φ37×23×7磁环上5线并绕10T。T2用于推挽电路时将其中的两绕组头尾相连作为初级,另外三组头尾依次相连作为次级,50W挡用的是两组线圈,即距接地点20T处,其抽头的作用将在调试方法中介绍。用于调谐功放时T2只用4个绕组,按图2原理图中的方式连接即可。 高频扼流电感L1、L2的电感量可在较大范围内选取,但应注意电感线圈的串联自谐振频率不要落在接收频段范围内,这可以通过扫频仪或接收灵敏度的变化判断出来。
将电路图中虚线内的匹配电路和低通滤波器单独作成一个部件,不要与放大电路共用印制电路板,但在电路板上留出放置屏蔽盒的位置便于更换。 所有电感均为空芯线圈,导线用3股φ0.72mm的漆包线绞合(可灵活掌握)。图1中7MHz低通滤波电感L3、L4是在5号干电池上密绕17T脱胎而成。14MHz和21MHz参考数据在图2中标出。电容可挑选一些损耗较小的瓷片电容,如果在使用中有明显发热的现象则必须更换。匹配电路和低通滤波器要用金属罩或敷铜板屏蔽起来,线圈之间也要屏蔽,两端用同轴电缆线引出。调试完毕后,使用可变电容的匹配电路可逐步换为固定电容。
交流变压器的容量必须满足功率要求,实际容量不应小于300VA。现在市面上出售的音频功放电源变压器标称容量与实际容量相差太多,要用多个并联才行。滤波电容的容量也要足够大,否则电压的波动就会增加。变压器最好从低压到高压多抽几个头,只要对接收没有干扰,使用开关电源也可以。安装和调试电路实际上就是在摸索经验,为了器件的安全,应先在低电压下进行。
焊接场效应管时烙铁应可靠接地,以免栅极被击穿。此外栅极开路时漏源极之间不能加工作电压,否则栅极感应电压可能会使管子导通,电流急剧上升,短时内场效应管会过载烧毁。
需要强调的是推挽电路和功率合成电路的推动相位是不同的,不能搞错。T1次级至功放管栅极的耦合电容容量对电路的稳定性有影响,不宜选取得过大。
电 路 调 试
焊接完毕检查无误后便可通电调试,各功能正常之前最好降压工作,无论采用哪种电路,直流工作点的调整是一样的。在电源里串联一块量程较小的电流表,先把偏置电阻调至栅压为零的位置,接通电源记住这时的电源电流,然后分别调整每个微调电阻,使每只管子的电流增加50mA,即两只管子的总静态电流为100mA。 静态电流大了增益高一些,音色听起来变化并不大,但升温却很明显,所以工作点一旦确定之后不要调来调去。
推挽电路的调整要简单一些,一般情况下只要电路正确就有功率输出,然后通过改变输入变压器的变比就能获得最佳输入匹配。 输出变压器50W抽头有两个作用,一是使用IRF840作功放管时输出阻抗较大,要求的负载阻抗也要大一些,否则功率只会消耗在管子上。二是虽然使用了IRF640作功放管,也有较小的输出阻抗,但在推动功率不足或输入匹配不佳时,大的变比仍然使输出功率下降。总而言之,就是通过改变阻抗匹配使功放管尽可能工作在临界状态,达到最高效率。如果有功率计的话可以看到在两个挡位上分别输出50W功率时吸取的电源电流相差很多。调整功率时先不用低通滤波器,但50Ω假负载要接上。在没有低通滤波器时,功率表的指示偏大一些,待电路正常后再升高电源电压,最后接上低通滤波器。没有扫频仪时只能根据输出功率的变化确定低通滤波器的参数。100W正常输出时的电源电流在5A左右。
谐振放大电路调整起来就相对麻烦一些,没有功率计是无法对电路进行调整的,低通滤波器部分可以暂时不用,但匹配电路、功率计和50Ω假负载不能省略,电路在通电之前可变电容器C1、C2一定要处于容量最大位置,特别是C1对功放管的电流影响最大,像推挽电路那样还是采用降压工作,接通电源和推动信号后,随着C1容量的减小输出功率逐渐增加,电流也逐渐增大,这时调整C2与C1配合使功率处于最大状态。应注意的是,当C1小到某一程度时,输出功率增加缓慢甚至下降而电流仍然在增加,这时C1就不能再减小了,否则功放管容易因过热损坏。C1与C2配合得好可以使电路效率最高,谐波最少。匹配电感L3的电感量在一定范围内对输出功率和效率影响较小,这是因为在谐振状态下改变C1和C2的比值总能获得最佳匹配的缘故。
在调试过程中或正常使用时功率放大器与推动部分应离开一定距离,特别是自制的电台,屏蔽性能较差,容易产生自激。
(耿振华)