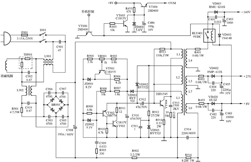
创维数码5000系列彩电属“AN”单片机,主要型号有:5000-1418、5000-2528、5000-2928、5000-2588等,这类彩电电源电路如附图所示。
电源工作过程
1.电源振荡过程
220V市电经电源开关S901、互感滤波器L901及L902送到整流滤波电路,经BR901桥式整流和C908滤波后,在C908上建立起300V左右的直流电压。该电压一方面经开关变压器初级绕组L1加到开关调整管VT904的集电极;另一方面经启动电阻R913加到VT904的基极,使VT904导通。L2为正反馈绕组,它与R912、C911及VD903构成正反馈电路。VT904导通后,产生集电极电流,从而在L1上形成上正下负的自感电压,L2产生下正上负的感应电压,该电压经R912、C911及VD903加在VT904的b、e极之间,形成正反馈,在正反馈的作用下,VT904进行振荡。
振荡建立后,初级绕组L1上不断产生开关脉冲,从而使各次级绕组感应出不同幅度的脉冲电压。L4绕组上的脉冲电压经继电器开关后送至VD401,由VD401整流、C403滤波,输出+140V的直流电压,给行输出及行推动电路供电。L5绕组上脉冲电压经VD402整流、C405滤波,输出+27V的直流电压,给重低音功放电路供电。L6绕组上的脉冲电压经VD420整流、C483滤波后,输出+8V的直流电压,该电压一方面送至小信号处理器,作为行启振电压;另一方面送至遥控系统,稳压成+5V的电压,给CPU和存储器供电。在VT904截止期间,L2感应上正下负的脉冲电压,经VD902整流、C912滤波后,在C912上建立近4V的电压,用来给VT902、VT903供电。
2.稳压控制过程
L3为取样绕组,L3所感应的脉冲电压经VD901整流、C910滤波后,在C910上建立起近30V的直流电压。当某种原因引起输出电压上升时,C910两端电压也必上升,经R903、VR901和R904分压后,使VT901基极电压也上升,而其射极电压保持不变,这样必然使VT901导通加强,集电极电流增大,从而使VT902、VT903导通也增强,对VT904基极的分流作用增大,VT904饱和基流减小,饱和时间缩短,各路输出电压下降,从而确保了输出电压的稳定。当某种原因引起输出电压下降时,稳压过程相反。由于输出电压的高低与VT901的导通程度有关,因而调节VR901,就可调整输出电压的大小。
3.待机控制过程
待机控制过程由CPU控制继电器来完成,正常工作时,CPU的输出高电平,VT606饱和,有较大电流流过继电器RLY401线圈,继电器吸合,L4上的脉冲电压经继电器开关送到VD401正端,由VD401整流、C403滤波后,输出+140V的电压,使行输出电路及行推动电路得到供电。同时,由于VT606饱和,其集电极输出低电平,使VT603截止、VT406工作,+5VM电压能够正常输出,小信号处理器能够得到+5V供电。
待机时,CPU的输出低电平,Q606截止,流过继电器线圈中的电流几乎为零,继电器释放,+140V电压被切断,行推动及行输出电路停止工作,整机三无。在待机状态下,由于Q606截止,其集电极输出高电平,使Q603饱和,Q406截止,切断了+5VM电压的输出,小信号处理器失去+5V的供电电压。
故障检修方法
1.开机烧保险管
这是一种短路故障,故障常发生在交流输入路径、整流滤波电路及开关振荡电路,常见的原因有:220V输入路径中的高频滤波网络有短路现象(如火线与零线之间的电容击穿、互感滤波器初次级短路等)、整流二极管或与之并联的电容击穿、300V滤波电容严重漏电或击穿、开关振荡管或其c、e极之间的电容击穿等。
2.开机三无,300V正常,但各路输出为零
这种现象是因电源不启振引起的,电源不启振,说明振荡条件未满足,电源启振的条件有三个:一为振荡管(即开关调整管)要有足够的启动电流,二为振荡管要有足够的正反馈脉冲输入,三为振荡管的β值足够高。检修时,先查VT904基极有无0.6V左右的启动电压,若有,则查正反馈电路,即L2、R912、C911及VD903等元件。若启动电压为0V,应查R913是否断路、VT904发射结是否击穿、VT904集电结是否开路等。若启动电压远大于0.6V,说明VT904发射结开路,或R914断路。
若启动电压正常,正反馈电路也正常,可查VT903是否击穿、VD902是否击穿、VT904放大倍数是否下降等。
值得注意的是,本电源300V滤波电容C908负端并未直接接在“热地”上,而是通过限流电阻R902(2.2/2W)与“热地”相连,R902断路故障率较高,当它断路后,会引起开关管无供电而停振,若此时将300V滤波电容的负端当“热地”,来测其它各点的电压,测得结果就大错特错,例如:当R902断路后,开关管c极对“热地”电压本应为0V,但按上述方法测得的结果却是300V,这样,极不正常的数值,通过这种测量却变成了“正常”数值,从而引起误判,甚至陷入困境。事实上,当碰到C908两端电压正常,而C908正端对“热地”电压为0V时,就证明R902已断路,应更换。
3.输出电压过高或过低
这种故障出现在稳压电路,为保安全,检修时应接假负载,接好假负载后,先查两个稳压管(ZD901、ZD902)是否正常,这两个稳压管中任何一个击穿或稳压值下降都会引起输出电压下降;若任何一个稳压管断路,则会引起输出电压上升。
再查VT901、VT902、VT903是否正常,这些元件损坏会引起输出电压大幅度上升或下降。另外还应注意电容C910、C912,这两个电容对电压的稳定度极有影响,当其性能变差或容量下降时,会引起各路输出电压略微偏离正常值,同时机内还有轻微“吱吱”叫声产生,此时整机虽能工作,但容易损坏开关管,甚至大面积损坏元件。
4.开机三无,继电器发出“嗒嗒”响声
这种现象是因+140V输出端对地短路引起的,当+140V输出端对地短路时,各路输出电压变为0V,此时继电器线圈中无电流流过,继电器释放。继电器释放后,各路输出电压又上升,当上升至正常值时,又有电流流过继电器线圈,继电器吸合。继电器吸合后,由于受140V输出端对地短路的影响,各路输出电压又会变为0V,继电器又会释放,这样周而复始,发出“嗒嗒”响声(继电器吸合、释放所发出的声音)。
碰到这种故障时,可断开行负载,并用假负载替代行负载,若不再产生“嗒嗒”声,各路输出电压恢复正常,说明行输出电路存在短路现象,应查行管、阻尼二极管、行逆程电容及行输出变压器等元件。
若接上假负载后,不再产生“嗒嗒”声,但各路输出电压高于正常值,说明稳压电路存在故障,同时行输出电路也有短路现象存在。检修时,先查稳压电路,待稳压电路故障排除后,再查行输出电路。
若接上假负载后,故障现象依旧,说明+140V整流滤波电路存在短路现象,应查VD401、C401及C403有无击穿或严重漏电现象。

(肖向红)