开关稳压电源不用电源变压器,主控功率管工作于开关状态,故效率高、功耗低、适应电源电压范围宽、体积小、重量轻。特别是采用专用集成电路设计的开关稳压电源,技术指标大幅度提升、保护电路更完善、工作更可靠,现已广泛用于计算机、彩电、VCD、DVD、摄录像机、电源变换器、电子仪器仪表和电子游戏机等方面。现以12V、20W的开关稳压电源为例,对其电路进行分析。
一、电路图总体分析
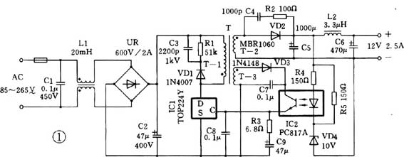
1. 整机电路结构。该开关稳压电源采用TOP系列开关电源集成电路设计,技术指标为:输入电压85~265 ,输出直流12V/2.5A,电压调整率≤0.7%,负载调整率≤1.1%,效率>80%,具有过流、过热保护功能。图1左侧为交流电源输入端,右侧为直流电压输出端,整机电路从左到右由五个部分组成:①电容器C1和电感器L1组成的电源噪声滤波器,以抑制高频噪声;②全波整流桥堆UR和滤波电容器C2组成的工频整流滤波电路,将交流市电转换为高压直流电;③开关电源集成电路IC1、高频变压器T等组成的高频振荡和脉宽调制电路,产生脉宽受控的高频脉冲电压;④整流二极管VD2、电容器C5、C6、电感器L2组成高频整流滤波电路,将高频脉冲电压变换为直流电压输出;⑤光电耦合器IC2、稳压二极管VD4等组成取样反馈电路,以控制高频振荡电路进行脉宽调制。图2是方框图。

2. 简要工作原理。市电经C1、L1电源噪声滤波器、整流桥堆UR全波整流、C2滤波后,得到直流高压( 2×220V≈310V),作为高频振荡和脉宽调制电路的工作电源。直流高压经高频变压器T的初级T-1加至IC1的D端,IC1(TOP224Y)内部含100kHz高频振荡器和脉宽调制电路PWM,在IC1的控制下,通过T-1的电流为高频脉冲电流,耦合至高频变压器次级T-2,再经高频整流二极管VD2整流,C5、L2、C6滤波后,输出+12V直流电压。
T-3为高频变压器的反馈绕组,用以产生控制电流去改变高频脉冲的占空比。占空比大、输出直流电压高,占空比小、输出直流电压低,如图3所示。故调整占空比,就能达到稳压的目的。

二、主要单元电路分析
1. 电源噪声滤波器。C1和L1组成电源噪声滤波器,作用有二:一是滤除从电源线进入的高频干扰;二是防止污染电源,抑制本机产生的高次谐波逆向进入电网。L1是绕在同一磁芯(环形)上的一对线圈,且上下线圈匝数相等,同名端如图1所示。市电输入时(以正半周为例),从L1上线圈流入,从下线圈流出,上下线圈产生的磁通大小相等、方向相反、互相抵消,因此L1对交流市电的感抗为0。当外界或本机的高频干扰欲通过L1时,因干扰电流在上下线圈的流向一致,产生的磁通方向相同、互相叠加,L1对高频干扰呈高感抗。C1用于旁路高频脉冲干扰。
2. 三端开关电源集成电路。核心电路IC1采用脉宽调制(PWM)型开关电源集成电路TOP224Y,内含100kHz振荡器、脉宽调制器、控制电路、高压场效应功率开关管、保护电路等,图4为其方框图。其详细资料可在www. pow-erint.com/PDFFiles/top221-227.pdf下载,共20页。

TOP224Y特点:①只有三个引出脚:源极S、漏极D和控制极C。②C极上的控制电流IC可调节脉冲波形的占空比,调节范围0.7%~70%,IC大、占空比小。③输入交流电压的范围宽,85~265V、47~440Hz交流电均可正常工作。④采用100kHz的开关频率,使体积缩小。⑤有过流、过热保护、调节失控自动关断、自动重启动等功能。
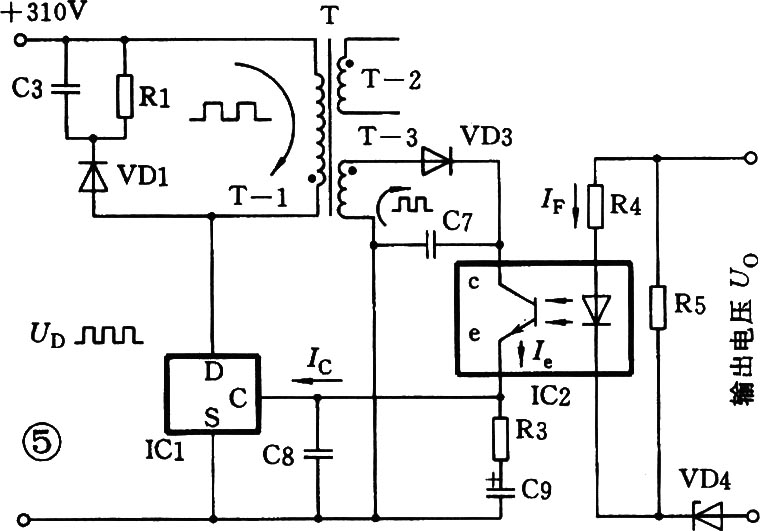
3. 脉宽调制电路。由TOP224Y(IC1)、高频变压器(T)、光电耦合器(IC2)等组成的脉宽调制电路,其功能是变压和稳压。+310V直流高压(图5),经高频变压器初级绕组T-1、IC1的D-S端构成回路。D-S间的功率管按100kHz的频率通断,故经T-1的电流亦为100kHz脉冲电流,并在次级T-2上产生感应高频脉冲电压,经整流滤波后输出。T-3为反馈线圈,其感应电压由VD3整流后作为IC1的控制电压,经光耦IC2的c-e极加至IC1的控制极C端以提供控制电流Ic。

稳压过程如下:如果因为输入电压升高或负载减轻导致输出电压Uo上升,一方面T-3上的反馈电压上升,使光耦接收管的射极电流Ie增大,IC1控制极上Ic上升;同时,Uo上升也使光耦发射管的工作电流IF上升,发光强度增加,致使接收管导通深度增加,Ie增大,Ic上升,IC1的脉冲占空比下降,Uo回落,最终使之稳定。控制电流Ic与高频脉冲占空比的关系如图6所示。输出电压Uo下降时的稳压过程与前同,只是调节方向相反。

VD1为箝位二极管,R1、C3组成吸收电路,用于箝位并吸收高频变压器关断时漏感产生的尖峰电压,对IC1起到保护作用。C8、C9是控制电压滤波电容,C9同时与R3组成控制环路补偿电路,决定电路自动重启动时间。R4是光耦发射管的限流电阻,R5为稳压二极管VD4提供足够的工作电流。

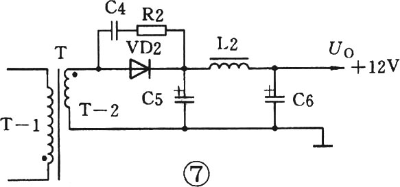
4. 高频整流滤波电路。绕组T-2上的100kHz高频脉冲电压,经整流滤波后成为+12V直流电压输出。为降低整流管损耗、提高整流效率,VD2宜用肖特基二极管MBR1060。C4、R2为RC吸收网络,消除高频自激振荡,减小射频干扰。C5、L2和C6组成π型LC滤波器,滤除高频脉冲成分,输出纯净的直流电压。
三、制作要点
TOP224Y是典型的三端器件,如图8所示。使用时应加散热片,满载时以不烫手为宜。各绕组的同名端不能弄错。整机用金属外壳屏蔽,以进一步降低电磁干扰。外壳上应有散热孔。
(门宏)