看电视或影碟时,为了不影响家人的学习和休息,往往采用耳机收听。红外无线耳机免除了耳机线,收听者尽可以在室内随意活动,非常方便。本文介绍的这款红外无线耳机具有如下特点:(1) 适用于100m\(^{2}\)以内的房间;(2) 一个发射机可以配若干个接收机(耳机),供多人同时收听;(3) 无方向性:收听者无论是否朝向发射机都能够满意收听;(4) 仍使用电视机或家庭影院的音量遥控按钮调节音量;(5) 具有自动电平控制功能,在可接收的范围内,无论距离发射机远近其设定音量基本不变。
电路图总体分析
红外无线耳机由发射机和接收机两部分组成,图1为发射机电路图,图2为接收机电路图。发射机和接收机均采用9V层叠电池作为电源,以求减小体积和重量。整机具有电路简洁、工作可靠、体积小、重量轻、使用方便的特点。


1. 整机电路结构。发射机电路包括:(1) 晶体管VT1构成的幅度调制电路;(2) 红外发光二极管VD1~VD3构成的红外发射电路。图3是发射机电路方框图。
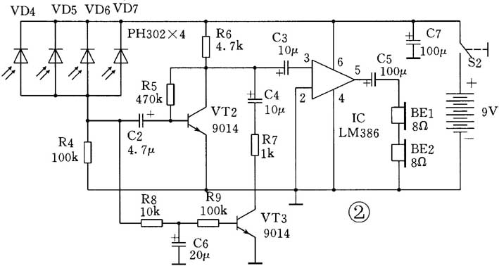
接收机电路包括:(1) 红外光电二极管VD4~VD7构成的红外接收电路;(2) 晶体管VT2构成的电压放大电路;(3) 集成电路IC构成的音频功放电路;(4) 晶体管VT3构成的自动电平控制电路(ALC)。图4为接收机电路方框图。
2. 简要工作原理。从电视机或家庭影院耳机插孔取出的音频信号,由“IN”端输入发射机电路,经VT1调制控制后,使3个红外发光二极管VD1~VD3向外发出被音频信号调幅的红外光。
调幅红外光被接收机的4个光电二极管VD4~VD7接收并转变为电信号,经VT2电压放大、IC功率放大后,驱动耳机发声。整机工作过程如图5所示。

主要单元电路分析
1. 红外调幅发射电路。图1为最简单的红外调幅发射电路。VT1为调制驱动管,3个红外发光二极管VD1、VD2、VD3串联后接在VT1的集电极回路中。R1、R2为基极偏置电阻,为VT1提供合适的工作点。R3为发射极电流负反馈电阻,起到稳定工作点的作用。无音频信号时,VT1的集电极电流为一恒定值,其大小由偏置电阻R1、R2决定,这时VD1~VD3发出恒定强度的红外光。当有音频信号输入时,音频信号经C1耦合至VT1基极,叠加于偏置电压上,使得VT1集电极电流(即VD1~VD3的工作电流)随音频信号作相应的变化,这时VD1~VD3发出被音频信号调制的调幅红外光。由于采用三个红外发光二极管串联,并用VD1、VD2、VD3分别指向三个不同的方向,同时向外发射,使接收机在房间里的任何方位都能够接收到调幅红外光。
2. 线性红外接收电路。为保证传输的音频信号不失真,红外接收电路必须有良好的线性。光电二极管比光电三极管具有更好的线性度,因此采用光电二极管VD4~VD7和电阻R4等构成线性红外接收电路,R4上电压就是红外接收输出电压。采用4个红外光电二极管并联,并且VD4、VD5、VD6、VD7分别朝向不同的方向,是为了保证收听者所戴接收机不论朝向哪个方向都能够可靠接收。无红外光时,4个光电二极管均无光电流,其负载电阻R4上无压降,输出为0。当4个光电二极管中任何一个(或几个)接收到红外光时,便产生相应的光电流流过R4,并在R4上产生压降,输出端便有电压输出。如果接收到的红外光是被音频信号调制的调幅红外光,R4上的输出电压便是具有音频信号特征的调幅电压,经C2隔离直流、耦合到VT2基极的即为交流音频信号。
3. 电压负反馈放大器。VT2等构成并联电压负反馈放大器,与一般偏置电路不同的是,该放大器偏置电阻R5不直接接正电源,而是接在VT2集电极与基极之间,起到直流负反馈作用,因此这是一个电压负反馈偏置电路,具有自动稳定工作点的特性。例如当因为温度升高等原因使VT2集电极电流I\(_{C}\)增大时,其集电极电阻R6上压降也增加,VT2集电极电位U\(_{C}\)下降,导致通过R5提供的基极偏置电流减小,迫使I\(_{C}\)回落,最终使I\(_{C}\)保持基本不变。R5同时也是交流负反馈电阻,将VT2集电极部分输出电压反馈到基极。因为集电极电压与基极电压相位相反,所以反馈电压将抵消一部分输入电压,形成交流电压负反馈。并联电压负反馈放大器是单管放大器中偏置电路最简单的,其突出优点是节省元件,只用一个电阻R5,既提供了稳定的工作点,又提供了交流电压负反馈,使放大器的增益稳定性、频响特性、非线性失真和噪声指标均得到改善。
4. 自动电平控制电路。如果收听者戴着红外无线耳机在房间里走动,由于与发射机的距离随之变化,接收到的红外光的强弱也将会有较大的变化。为保证稳定的收听效果,在接收机电路中设计了一个自动电平控制电路(简称ALC电路),由VT3和R7、R8、R9、C4、C6等组成。晶体管VT3在这里作为一个可变电阻,其集电极-发射极间的等效电阻取决于基极的控制电压。VT3与R7、C4串联后接在电压放大器VT2的集电极输出端,对输出信号起分流衰减作用。R8、C6、R9构成控制电压形成电路,将R4上输出的红外接收信号电压转换为VT3的控制电压。C6的作用是滤除R4上电压中的音频成分,使控制电压只与接收到的红外光的平均强度有关,而与调制在红外光上的音频信号无关。距离较近时,接收到的红外光平均强度较强,形成的控制电压较高,VT3导通程度大、等效电阻小,对VT2集电极输出信号旁路衰减就多;距离较远时,控制电压低,VT3导通程度小、等效电阻大,衰减就少;从而自动调节输出电平。
5. 集成功率放大器。采用了功放集成电路LM386,在9V电源电压下可输出600mW左右的音频功率,电压增益为20dB。两只8Ω耳机串联后接于LM386输出端,分别用于左、右耳收听。如采用16Ω或32Ω耳机,可两只并联使用。关于功率放大器的电路分析,请参阅本专栏前几期的介绍。
制作调试与要点
1. 制作与调试。发射机的3个红外发光二极管应分别指向3个方向,如图6所示。发射机电路无须调试。接收机的4个红外光电二极管应分别朝向4个方向,如图7所示。接收机电路调试时:(1) 调节R5使VT2集电极电压为4.3V;(2) 调节R7使距离远近变化时接收到的音量无悬殊变化。
2. 使用。将发射机放置于电视机顶部,三个红外发光二极管分别指向左、右和前方,如图6所示。发射机输入端通过屏蔽信号线插入电视机耳机插孔。戴上图7所示包括接收机的耳机,用电视机遥控器调节音量至合适即可。


编者注:有关LM386更详细的原厂资料可上网查询:www.national.com/ds/LM/LM386.pdf。
(门宏)