自动选台立体声调频收音机,接收范围为87~109MHz,采用立体声耳机收听,具有自动选台、自动静噪功能。由于全部采用专用集成电路,无可变电容器、无中频变压器,电路简洁,工作可靠,制作容易,调试简单。整机使用两节5号电池做电源,体积小、重量轻、便于携带。
电路图整体分析
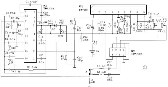
图1为自动选台立体声调频收音机的电路图。电路中共使用了三块集成电路:IC1为FM自动选台专用集成电路TDA7088;IC2为立体声解码集成电路TA7342;IC3为双声道功放集成电路TDA7050。

1. 电路结构。
(1)IC1等组成的调频接收放大与鉴频电路;(2)IC2等组成的立体声解码电路;(3)IC3等组成的音频功率放大电路;(4)3V电池为直流电源。本机借用立体声耳机线兼作接收天线。轻触开关SB1是选台复位按钮,SB2是选台搜索按钮。双连电位器RP2为音量电位器。VD1为变容二极管。VD2为立体声指示发光二极管。图2为其原理方框图。

2. 简要工作原理。
调频电台信号由天线(耳机线)接收,通过C3、C4、L1组成的输入回路进入IC1进行放大和鉴频,从②脚输出立体声复合信号,经C17、R3送入IC2①解码。解码出的左、右声道音频信号分别经C24、C25和音量电位器RP2送入IC3进行功率放大,由IC3⑥⑦脚输出,分别通过C27、L3和C28、L4接至立体声耳机插座X。将立体声耳机插入插座X即可聆听。
主要单元电路分析
1. 调频接收放大与鉴频部分。
采用专用集成电路TDA7088,其工作原理如图3所示。C3、C4、L1等组成输入回路,滤除调频广播波段以外的干扰信号,将调频信号由送入TDA7088。变容二极管VD1、电感L2、电容C12、C13等通过④、⑤脚与TDA7088内电路一起组成本机振荡回路,接收电台的频率由本机振荡频率决定。输出的调谐电压加至本振回路中的变容二极管VD1正极。当按了一下选台按钮SB2时,输出的调谐电压便逐渐下降,使得VD1上的反向工作电压逐渐增加,等效电容量逐渐减小,本机振荡频率逐渐升高,从而达到自动调台的目的。接收到广播电台信号时,输出的调谐电压即停止变化,电台信号被锁定,并在TDA7088内部进行放大、鉴频,得到的立体声复合信号由②脚输出。

2. 立体声解码电路。
示于图4。立体声复合信号由①脚输入TA7342进行解码,分离成为左声道音频信号和右声道音频信号,分别由其⑧、⑨脚输出。C24、C25为左、右声道输出耦合电容。双连同轴电位器RP2可调节输出信号的大小,用于立体声音量调节。通过调节RP1,可以调节76kHz振荡频率,使立体声分离最好。当正常接收并解码立体声信号时,立体声指示灯VD2将点亮。

3. 音频功率放大器。
采用了双声道音频功放集成电路TDA7050,该电路内部包含有两套完全一样的音频功率放大器,如图5所示,分别对左、右声道的音频信号作功率放大,以驱动立体声耳机发声。TDA7050的②、③脚为左、右声道音频信号输入端,⑦、⑥脚为左、右声道功放信号输出端。C27、C28为输出耦合电容。由于本机采用耳机线兼作接收天线,为避免广播电台的高频信号被功放电路短路,在功放输出端与耳机插座间串接有电感L3、L4,阻止高频信号通过。同理,在耳机插座公共端与地之间也串接有电感L5。TDA7050无需外围元件,使用极为方便简单。

制作调试与使用要点
1. 制作。
电感L1、L2用0.5漆包线,在3.5圆棒上绕制脱胎而成。L1绕8圈,L2绕5圈。
2. 调试。
首先调整频率覆盖,增大或减小本振线圈L2的匝间距离,使收音机接收范围为87~109MHz。接着调整立体声分离度,接收一个调频立体声电台节目,调节微调电位器RP1,使立体声指示灯VD2亮。再用一短路线将C21短路,VD2应熄灭。反复调节RP1,使得C21在是否被短路两种状态下转换时,VD2反应最快,则立体声分离最好。
3. 使用。
将立体声耳机插入收音机的耳机插孔,打开电源开关,按一下复位按钮SB1,使得收音机自动选台搜索功能处于频率最低端。然后,按一下选台按钮SB2,收音机便开始由频率低端向频率高端搜索电台,当收到电台信号时,自动锁住。如该台不是自己欲收听的电台,可再按一下SB2,收音机即继续向频率高端搜索。如再按SB1,则又恢复到频率最低端位置。接收到需要的电台后,调节音量旋钮至适当位置即可收听。如收到的是立体声节目,则立体声指示灯发亮。
(门宏)