卡拉OK混响器可以使您的演唱具有歌星般的效果,是自娱自乐的好帮手,也是组合音响或家庭影院系统的重要部分。自制一台卡拉OK混响器,既可以锻炼自己的动手能力,又具有实用价值,何乐而不为?本文介绍的卡拉OK混响器,采用集成运算放大器和BBD延时集成电路,简洁可靠、制作调试容易、混响效果良好,适合爱好者业余制作。
一、电路图整体分析
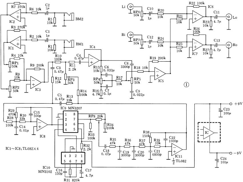
图1 为卡拉OK混响器电路图,主要指标:(1)话筒输入灵敏度为1mV;(2)线路输入灵敏度(L\(_{i}\)、R\(_{i}\)端)为100mV;(3)额定输出电压(L\(_{o}\)、R\(_{o}\)端)为1V。

1.电路结构。
整机电路由以下几部分组成:(1)话筒放大器。由集成运放IC1和IC2构成两路放大器,分别对话筒BM1和BM2的信号进行放大。(2)话筒信号混合放大器。由集成运放IC3构成,将两路话筒信号进行混合放大。(3)回响信号形成电路。由二阶低通滤波器IC8、BBD延时电路IC9、时钟电路IC10、四阶低通滤波器IC11等组成,用于产生回响信号,并与原信号叠加形成混响信号。(4)音调电路。由电压跟随器IC4、高低音调节电位器RP5\RP4、放大器IC5等组成,用于对音调进行调节。(5)混合放大器。由集成运放IC6和IC7构成,将混响信号分别与左、右声道的伴奏信号混合放大后输出。图2为其原理方框图。
2.简要工作原理。
话筒演唱信号经C1(C2)耦合至IC1(IC2)放大,并经R4(R8)送入IC3进行混合放大。放大后的信号经C3、R12送入IC8~IC11等组成的混响处理电路进行处理,经电压跟随器IC4、音调电路、放大器IC5后,分成左右两路,分别与Li和Ri端输入的左右声道伴奏信号混合,再经混合放大器IC6、IC7放大后输出。
BM1与BM2为两个话筒输入插口。L\(_{i}\)和R\(_{i}\)为左右声道伴奏信号输入端。L\(_{o}\)与R\(_{o}\)为左右声道输出端。RP1、RP2为话筒音量调节电位器,RP3为混响深度调节电位器,RP4与RP5分别为低高音音调调节电位器。RP6、RP7为左右声道伴奏信号音量调节电位器。
3.关于直流电源。
图1电路使用±9V电源。集成运放按绘图惯例未画出正、负电源接线,制作中均应接入±9V电源,如图1右下方虚线框中所示。C23、C24为退耦滤波电容器。
二、主要单元电路分析
1.低通有源滤波器。
低通滤波器只允许频率低于截止频率f\(_{0}\)的信号通过,高于f\(_{0}\)的信号均被阻止。f\(_{0}\)是指输出下降至-3dB点时的频率。低通滤波器的通频带Δf=0~f\(_{0}\)。图3为典型的二阶多路反馈低通有源滤波器,由集成运放IC8和阻容元件等构成,在IC8的输出端与反相输入端之间,有R29和C15两条负反馈通路。当输入信号U\(_{i}\)的频率f=0时,电路放大倍数为R29/R28,输出信号U\(_{O}\)最大。随着f的上升,C14的分流作用越来越明显,同时C15的负反馈也越来越强烈。当f=f\(_{0}\)时,(f\(_{0}\)=1/(2π\(\sqrt{R29R3}\)0C14C15)),电路放大倍数急剧下降,输出信号U\(_{O}\)急剧减小。改变电路阻容元件即可改变截止频率f\(_{0}\)。

集成运放IC11等构成另一个低通有源滤波器,所不同的是其输入端前还接有由R35与C19、R36与C20分别构成的两个无源低通滤波器,共同组成四阶低通有源滤波器。
2.BBD延时电路。
为了使演唱的歌声浑厚动听,需要延时电路对歌声信号进行处理。图1电路中IC9为延时电路,采用了斗链式电荷耦合寄存器(BBD——Bucket Brigade Device)集成电路MN3207,它具有1024个延时单元,在时钟脉冲的作用下可以产生数百毫秒的延时量。IC10为配套的时钟集成电路MN3102,产生MN3207工作需要的双相时钟脉冲。BBD延时电路工作原理如图4所示,输入信号U\(_{i}\)从IC9③脚输入,经IC9内部1024个延时单元后,从其⑦、⑧脚平衡输出,输出信号U\(_{o}\)比输入信号U\(_{i}\)延迟了一定时间,延时量与IC10产生的时钟脉冲频率有关。

3.混响电路。
卡拉OK混响器的核心是混响电路,如图5所示。话筒信号混合放大器IC3输出的信号U1分成两路:一路经R10送往电压跟随器IC4,另一路经C3、R12送至IC8二阶低通有源滤波器,滤除较高频率成分后送入BBD延时电路,延时后的信号经IC11四阶低通有源滤波器滤除时钟脉冲残余,再经R13、C5反馈到IC8输入端,重复上述处理过程,形成具有回响效果的信号U3。U3还经R14、RP3与未经延时的原信号U1混合叠加,成为混响信号U4,通过IC4输出至后续电路。调节RP3可改变混响深度。

4.音调电路。
音调电路如图6所示,接在电压跟随器IC4与放大器IC5之间,用于对演唱混响信号进行高、低音调节。这是一种衰减式音调电路。低音支路由R15、R16、C6、C7、RP4构成,RP4动臂向上移时低音提升,向下移时低音衰减。高音支路由C8、C9、RP5构成,RP5动臂向上移时高音提升,向下移时高音衰减。

三、制作与调试要点
制作时,话筒插口、伴奏信号输入端L\(_{i}\)与R\(_{i}\)、左右声道输出端L\(_{o}\)与R\(_{o}\)均采用屏蔽线连接,屏蔽线应一端接地。RP8为微调电位器,调试时,缓慢调节RP8,使扬声器中“吱吱”的残余时钟脉冲噪声最小即可。
使用时,插入一只或两只话筒,放送卡拉OK伴奏信号的影碟机或录像机输出信号接入L\(_{i}\)、R\(_{i}\)端,L\(_{o}\)与R\(_{o}\)端接功率放大器输入端。分别调节话筒音量和伴奏信号音量使之大小比例适当,调节混响深度使自己满意即可。
(门宏)