迎宾机器人友好而礼貌地立于大门口,当有客人走进来时,他会抬起一只胳膊打招呼,同时将头转向客人,眨动着绿色的双眼,热情地说:“欢迎光临!”当有客人要离去时,他同样会热情地打招呼,并道一声:“谢谢光临!”
一、 电路图总体分析
1. 整机电路结构。
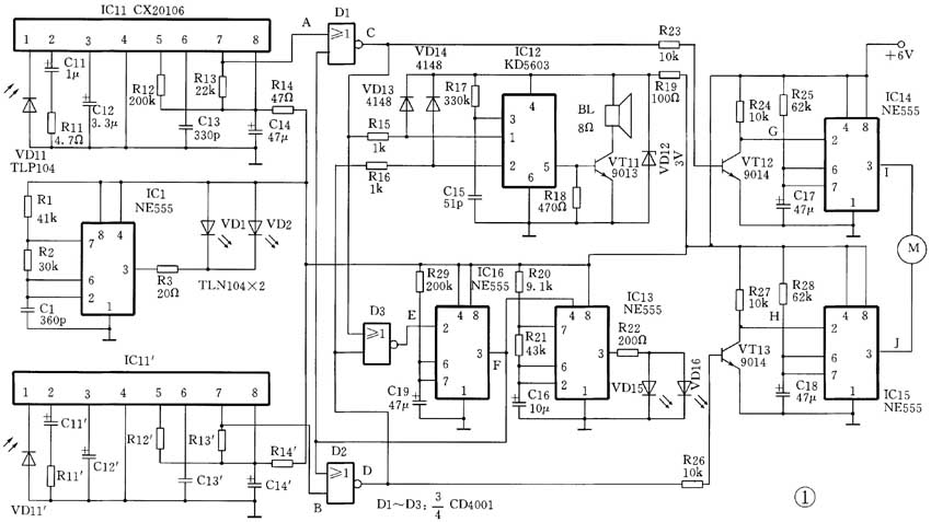
迎宾机器人的控制电路包括6大部分,图1中自左至右:(1)由时基电路IC1和红外发射二极管VD1、VD2组成的红外发射电路。(2)由专用集成电路IC11和IC11‘分别组成的A、B两套红外接收电路。(3)由语音集成电路IC12等组成的声音电路。(4)由时基电路IC13和VD15、VD16组成的闪光电路。(5)由VT12、VT13和时基电路IC14、IC15分别组成的A、B驱动电路。(6)由或非门D1、D2、D3和IC16构成的单稳态触发器等组成的控制电路。方框图见图2。


2. 整机工作原理。
迎宾机器人立于大门内,设大门在其左侧,当有客人进门时,红外发射电路向左前方发射的红外光被客人反射回来,由红外接收电路A接收,并通过控制电路同时使:(1)驱动电路A驱动电动机正转,机器人头部向左转动,并抬起右手致意;(2)声音电路发出“欢迎光临”的语音;(3)闪光电路使机器人双眼闪烁。数秒钟后,机器人头部转回,右手放下,恢复待命状态。
当有客人要离开而向门外走去时,红外发射电路向右前方发出的红外光被客人反射回来,由红外接收电路B接收,并通过控制电路同时使:(1)驱动电路B驱动电动机反转,机器人头部向右转动,并抬起左手致意;(2)声音电路发出“谢谢光临”的语音;(3)闪光电路使机器人双眼闪烁。数秒钟后,机器人头部转回,左手放下,恢复待命状态。
二、 主要单元电路分析
1. 红外发射电路。
由555时基电路构成40kHz的自激多谐振荡器,占空比约为1/3的方波脉冲,驱动两只红外发射管TLN104向外发射被40kHz方波脉冲调制的红外光。两只红外发射管分别指向机器人的左前方和右前方。
2. 红外接收电路。
采用了红外接收专用集成电路CX20106,如图3所示,该集成电路内部包含有:前置放大器、限幅放大器、带通滤波器、检波器、积分器和整形电路,接收中心频率为40kHz随R12可调。VD11是红外光电管。当接收到与中心频率相同的红外光信号时,经CX20106处理后,其输出端(⑦脚)由高电平变为低电平,使后续电路工作。调节R11可调整接收灵敏度。CX20106中有自动偏置电路(ABLC),可以保证其在不同的光线背景下都能正常工作。

3. 语音电路。
采用了语音集成电路KD5603,其内储有“欢迎光临”和“谢谢光临”两句语音,分别由1和2两个触发端控制,触发一次播放一句。由于KD5603工作电压为3V,因此通过VD12和R19将6V电源稳压至3V。VD13、VD14是触发信号钳位二极管。
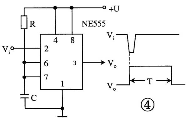
4. 555单稳态触发器。
图4为用555时基电路构成的单稳态触发器,具有电路简单、稳定可靠的特点。平时电路处于稳态,输出端③端为“0”,放电端⑦脚导通,C上电压为0。当在其触发端②脚输入一负脉冲时,电路翻转为暂稳态,③脚变为“1”,放电端⑦脚截止,正电源开始经R向C充电。当C上电压达到2/3U时,电路再次翻转,输出端③脚变为“0”,放电端⑦脚导通使C放电,电路回复稳态。电路输出脉宽(暂稳态时间)T≈1.1RC。改变R或C,即可改变输出脉宽。图1中,IC16构成10s的单稳态触发器,IC14和IC15均构成3s的单稳态触发器。

5. 逻辑控制电路。
控制逻辑如图5所示。A、B两点分别为红外接收电路A和B的输出信号。当A电路接收到信号时,C端便有一正触发脉冲,经倒相后触发单稳态触发器IC14翻转,I端为高电平(此时J端为0),电动机正转;同时C端的正脉冲还使声音电路发出迎客语音、闪光电路起振。若B电路接收到信号,则D端便有一正触发脉冲,使J端为高电平(此时I端为0),电动机反转;同时D端的正脉冲还使声音电路发出送客语音、闪光电路起振。不管A和B哪一个为低电平,都将通过或非门D3触发单稳态触发器IC16翻转,F点变为高电平,封死或非门D1和D2,使得在10s的暂态时间内,红外接收电路的输出信号不再起作用,避免了对进来的客人刚说完“欢迎光临”,马上又接着说“谢谢光临”的尴尬。F点的电平同时控制闪光电路的工作。

三、 制作调试要点
1. 制作。
两组红外发射管和红外光电管,应成对地安装在机器人身体上部左右两边,分别指向左前方和右前方,同一侧的红外发射管和红外光电管指向必须一致。为了提高红外接收电路的抗干扰能力,防止误动作,应用薄铜皮或薄铁皮做一个屏蔽罩,红外光电管从屏蔽罩一端露出。
2. 调试。
主要是调整红外接收电路的中心频率和灵敏度。调试时,在一侧的红外发射管和红外光电管前放置一物体,调节R12使电路动作,这时收、发频率即已一致。将物体移至距机器人2m处,调节R11,使电路刚刚动作。如发现机器人头部转动的方向反了,将电动机两引线对调即可。调好一侧后,以同样方法调整另一侧。
(门宏)