自动干手器是一种高档卫生用具,广泛应用于宾馆酒店、机场车站、展览馆、体育馆等公共场所的洗手间。其实,自动干手器的内部结构和控制电路并不复杂,爱好者完全可以自己动手制作。下面介绍的自动干手器,在设计中巧妙地采用了一只普通电吹风机作为热风源,使制作变得轻松容易;控制电路使用了555时基电路和CMOS数字集成电路,工作稳定可靠,控制效果良好。
一、 电路图整体分析
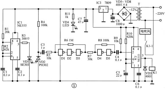
1. 电路结构。图1为自动干手器整机电路图。大家知道,自动干手器的功能是,把手伸到干手器下面,即启动热风机将湿手吹干。在图1中,左边红外发射、接收二极管(VD1、VD2)等组成的检测电路作为控制电路的输入部分;右边电吹风机为最终执行部分。电路图的信号处理流程为从左到右,依次包括以下单元:①555时基电路IC1等构成的多谐振荡器;②VD1等构成的红外发射电路;③VD2等构成的红外接收电路;④CMOS反相器D1~D3等构成的交流信号放大器;⑤CMOS反相器D4、D5等构成的整形电路;⑥555时基电路IC2等构成的延时驱动电路;⑦电吹风机构成的热风源;⑧变压器T、集成稳压电路IC3等构成的电源电路。图2为电路原理方框图。由图可见,整个电路可分成发射电路、接收电路、执行部分和电源。


2. 电路基本工作原理。多谐振荡器IC1产生约100Hz的方波信号,驱动红外发射管VD1向下发射红外线脉冲。当有手伸到自动干手器下面时,红外线脉冲即被反射回来,由VD2接收并转换为电信号,经C3耦合至交流放大器(D1~D3)进行电压放大、由施密特触发器(D4、D5)整形后变为边沿陡峭的方波信号,再经C4、R9组成的微分电路形成触发脉冲,触发单稳态触发器(IC2)翻转为暂稳态,继电器K1吸合,接通电吹风机的电源,向下(即向湿手)鼓吹热风。约经15s后,单稳态触发器自动回复稳态,继电器K1断开,电吹风机停止工作。如果湿手尚未干,只要手仍在自动干手器下面,红外线脉冲将再次被反射回来,单稳态触发器将立即再次被触发翻转,电吹风机继续吹下去,直至手离开后单稳态触发器回复稳态为止。由于发射电路发出的红外线脉冲为100Hz,接收电路每秒可形成100个触发脉冲,因此可保证单稳态触发器被快速可靠地触发。
除电吹风机直接使用交流220V电源外,其余电路均使用9V直流稳压电源,由交流220V电源经降压、整流、滤波、稳压后获得,从右向左为各单元电路供电。其电路原理分析可参阅本刊2001第5期《直流稳压电源》一文。发光二极管VD4作为电源指示。
二、 主要单元电路分析
下面分析主要单元电路的工作原理。CMOS交流电压放大器已在“声控楼道灯”一文中分析过,不再赘述。
1. 555多谐振荡器。在“对讲门铃”一文中,已经介绍过晶体管多谐振荡器的工作原理。这里我们要分析的是用555时基电路构成的多谐振荡器电路。555时基电路是一种将模拟电路和数字电路结合在一起的混合集成电路,由于其具有宽范围单电源电压、可输入模拟电平、输出驱动功率较大、定时准确等特点,得到了广泛的应用。555时基电路具有8个引出端,各引出端功能如图3所示:①脚为公共接地端GND。②脚为置“1”触发端V\(_{s}\)-,当V\(_{s}\)-≤1/3V\(_{DD}\)时,V\(_{O}\)=1。③脚为输出端V\(_{O}\),“1”、“0”电平均具有200mA的驱动能力。④脚为复位端MR——,当MR——=0时,V\(_{O}\)≈0。⑤脚为阈值电压控制端V\(_{CT}\),可接入小于2/3V\(_{DD}\)的外接控制电压,以调节②、⑥脚的门限电平。⑥脚为置“0”触发端V\(_{R}\),当V\(_{R}\)≥2/3V\(_{DD}\)时,V\(_{O}\)=0。⑦脚为放电端d,可承受50mA的放电电流,当V\(_{O}\)=0时,d端导通。⑧脚为正电源端V\(_{DD}\),可在4.5V~15V范围内选用。555时基电路可构成4种基本工作方式:多谐振荡器、单稳态触发器、双稳态触发器、施密特触发器。可上网下载555电路设计软件,参见本期第26页文章。
相对晶体管而言,用555时基电路构成多谐振荡器,具有电路简单、稳定可靠的特点。图1中IC1接成多谐振荡器,设起始时间C1上无电压,输出端③脚为“1”,+9V电源开始经R1、R2向C1充电,当C1上电压达到2/3V\(_{DD}\)时,电路翻转,输出端③脚变为“0”,同时放电端⑦脚导通,C1开始经R2和⑦脚放电。当C1上电压降至1/3VDD时,电路再次翻转,输出端③脚变为“1”,同时放电端⑦脚截止,C1又开始经R1、R2充电。周而复始,形成振荡,振荡周期T≈0.69(R1+2R2)C1,振荡频率f=1/T 。改变R1、R2、C1,即可改变振荡频率;改变R1与R2的比值,可改变输出方波的占空比。
2. 红外检测电路。采用脉冲式主动红外线检测电路,由红外发射二极管VD1和红外接收二极管VD2等组成。VD1在多谐振荡器IC1的驱动下发射100Hz方波脉冲调制的红外线脉冲。由于在结构上VD1与VD2平行安装,指向相同(均指向自动干手器下方),因此VD2并不能直接接收到VD1发出的红外线脉冲。只有当自动干手器下方一定距离内有手等物体时,将VD1发出的红外线脉冲反射回去,VD2才能接收到。采用方波脉冲调制发射的红外信号,有利于提高检测电路的灵敏度和抗干扰能力,并能降低发射电路的功耗。R3是VD1的限流电阻。R4是VD2的负载电阻。
3. 反相器构成的施密特触发器。为保证单稳态触发器可靠触发,必须对电压放大器输出的信号进行整形。图1中,整形电路是两个CMOS反相器D4、D5构成的施密特触发器。施密特触发器输出端与输入端同相,R8构成正反馈。由于输入电阻R7的存在,使得正、负触发电压阈值具有回差,回差电压△V\(_{T}\)=R7/R8V\(_{DD}\)。当加至R7左端的信号电压上升到正触发电压阈值V\(_{T}\)+时,电路在强烈正反馈作用下瞬时翻转,输出(D5输出端)为“1”;当信号电压下降到负触发电压阈值V\(_{T}\)-时,电路再次在强烈正反馈作用下瞬时翻转,输出变为“0”,如图4所示。由于施密特触发器强烈的正反馈作用,使得输入信号电压的边沿变得陡峭,达到了整形的目的。
4. 微分电路。C4和R9组成微分电路,其作用是将整形电路输出的方波信号微分为触发脉冲去触发单稳态触发器。微分电路的要点是组成微分电路的阻容元件的时间常数τ远小于输入信号的脉宽T\(_{u}\)。当输入信号V\(_{i}\)=0时,电源V\(_{DD}\)经R9向C4充电(图5左图中点划线所示),充电电流起始值很大,并按指数规律迅速下降,在输出端V\(_{O}\)形成一负窄脉冲(图5右图)。当V\(_{i}\)=1时,C4经R9放电(图5左图中虚线所示),V\(_{O}\)形成一正窄脉冲。

5. 555单稳态触发器。延时驱动电路采用555时基电路构成的单稳态触发器,见图1中IC2。未触发时,IC2输出端③脚为“0”,放电端⑦脚导通,C5上无电压。当微分电路输出的负窄脉冲(正窄脉冲不起作用)触发②脚时,电路翻转为暂稳态,③脚变为“1”,使继电器K1吸合,接通电吹风机电源。同时⑦脚截止,电源V\(_{DD}\)经R10向C5充电,当C5上电压上升到2/3V\(_{DD}\)时,电路再次翻回稳态,③脚又变为“0”,切断电吹风机电源,直至下一次触发。同时⑦脚导通,将C5上电压放掉,为下一次触发做好准备。电路输出脉宽(暂稳态时间)T\(_{W}\)≈1.1R10×C5,可通过改变R10、C5来调节。VD3为保护二极管。
三、 制作与调试
1. 制作。VD1、VD2选用红外发射/接收对管。继电器选用工作电压9V、工作电流小于200mA的、有一组常开触点即可,触点负荷应满足所用电吹风机的要求,例如,采用1000W的电吹风机,继电器触点负荷应不小于交流5A。
在结构上,VD1、VD2应并列平行安装,并指向自动干手器下方,两者之间设一遮光板,如图6所示。电吹风机的出风口也应指向自动干手器下方。

2. 调试。将手伸至自动干手器下方15~20cm处,调节R4、R5,使电路能可靠触发。将手移至30cm 处,电路应不被触发,否则重调R4、R5。调节要反复细致进行数遍,直至满足要求。
(门宏)