大家都有这样的体验,在播放录音磁带或收听调频广播节目时,节目间隙处常会听到“咝咝……”的高频噪音,特别是用高保真音响设备放音时,这种令人厌烦的背景噪声更为明显。使用音频动态降噪器能够显著降低此类噪声,有效降噪量达10dB,相当于杜比B系统的降噪效果。由于动态降噪器是非互补性降噪系统,不需要在信号录制时进行预处理,因此可以方便地插入任何现有音响设备中,使整个音响系统的信噪比大为改善。本文介绍的立体声音频动态降噪器,采用了运算放大器和动态降噪专用集成电路,电路设计简洁合理,工作稳定可靠,制作调试容易,适用范围广,使用方便。
一、 电路图总体分析
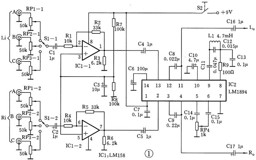
图1是音频动态降噪器的电路图。电路的核心是两块集成电路:IC1是双运放集成电路LM158,内含的两个运算放大器分别用作左右声道的电压放大。IC2是双通道动态降噪集成电路LM1894,用作左右声道信号的降噪处理。

1.电路构成。
首先理清整个电路的信号处理流程。图1中,左边Li和Ri分别为左右声道的信号输入端,右边Lo和Ro分别是左右声道的信号输出端,信号处理流程是从左到右的,符合电路图的一般画法。
按照从左到右的信号处理流程,可以将图1依次划分为若干个单元。紧接着信号输入端Li和Ri的是由电位器RP1、RP2、RP3和波段开关S1等构成的输入单元,其功能是选择音源,控制输入信号的电平。在输入单元后面是由集成运放IC1等构成的放大单元,其功能是对输入信号进行电压放大,电压增益为10dB。最后是由专用集成电路构成的降噪单元,其功能是动态地降低信号中的高频噪声。降噪处理后的左右声道信号,分别由Lo和Ro端输出。图2为整机方框图。
以上三个单元电路都包括左右声道两个部分(见图2),构成了完全相同的两个信号降噪处理通道。因此,图1从结构上又可分为上下两部分:上半部分为左声道信号处理电路,下半部分为右声道信号处理电路。

2.简要工作原理。
以左声道为例,音源信号由输入接口A(或B或C)进入,经RP1(或RP2或RP3)电平调节、S1选择后,由C1耦合至IC1-1进行电压放大,放大后的信号经C4耦合至IC2的左声道信号输入端脚,经IC2内部电路降噪处理后的信号,由其脚输出,C16为输出端耦合电容。
二、 单元电路分析
1.输入电平控制电路。
由于各种音源设备,例如:收音头、卡座、录像机、CD机、VCD机等,输出信号电平大小各不相同,而对于IC2来说,输入信号电平的变化将直接影响降噪效果,因此,音频动态降噪器输入端设有输入电平控制电路。如图3所示,接入输入端A、B、C的音源设备,不管其原来输出电平大小,分别由RP1、RP2、RP3调节至150mV。并由波段开关S1选择其中之一送至电压放大器。音源设备与音频动态降噪器输入接口应相对固定,这样RP1、RP2、RP3调好后即可固定,使用中不必再调。本机设有三路输入,如需增加输入路数,则相应增加电平调节电位器和波段开关S1的挡位即可。

2.单电源运放电压放大器。
为简化电路,电压放大器与动态降噪集成电路IC2一样使用单电源供电,因此,IC1选用可单电源工作的运算放大器LM158,构成单电源反相交流放大器。R1为输入电阻,R2为反馈电阻,R3为负载电阻。电压放大倍数AV=R2/R1=3.3倍(10dB)。波段开关S1选出的音源信号(150mV),经C1、R1耦合至IC1-1的反相输入端,放大后由其①脚输出约500mV的音频信号,以满足动态降噪电路的要求。R7、R8组成分压器,为单电源运放IC1-1和IC1-2的同相输入端提供1/2VDD的偏置电压,以保证其在单电源条件下能够正常工作。
3.集成动态降噪电路。
IC2采用动态降噪集成电路LM1894,它是一种双声道动态降噪电路,具有瞬态响应好、失真度低、降噪效果好、外围电路简单的特点。LM1894是利用人耳的听觉特性,根据输入信号电平及频率的变化来控制输入信号的带宽,达到降噪的目的。图4为LM1894内电路原理图,A1、A2和A3、A4分别构成左右两路主信号通道,∑、A5、A6、VD、D及外围元件构成控制信号通道。主信号通道是一个增益为0dB的电流控制低通滤波器,其带宽受控制信号通道输出电流的控制。左右声道信号Li和Ri在进入主信号通道的同时,进入相加器∑相加,再经A5、A6两级放大、VD峰值检波、D电压/电流变换分路后,形成控制电流去控制A1、A4以改变主信号通道的带宽。当信号电平较高时,主信号通道频响曲线呈平直状,这时由于人耳听觉的掩蔽效应,感受不到高频噪声的存在。当信号电平较低时,主信号通道频响曲线高频端开始下跌,信号电平越小,主信号通道带宽越窄,使高频噪声被衰减。C8、 C9分别是左右主信号通道的反馈电容。C10是峰值检波负载电容。RP4用于调节降噪起控阈值电平。
三、 制作调试与使用
1.制作调试。
RP1、RP2、RP3均为双连电位器,S1为双连波段开关,左右声道各用一连。其余元器件如图1所示,无特殊要求。输入、输出信号线应采用屏蔽线,单端接地。电源电压可依需要在+6V~+15V范围内确定。调试步骤为:(1)毫伏表(或用万用表交流电压挡,但测量精度较低)串1μF电容器后监测IC1-1(IC1-2)输出电压,将各音源设备接入输入接口A、B、C,分别调节RP1、RP2、RP3,使IC1-1(IC1-2)输出电压均为500mV,见图5。调好后3个电位器需封固。(2)卡座播放一盘空白磁带,利用空白磁带的本底噪声作调试信号源,缓慢调节RP4,至噪声刚刚听不到为止。封固RP4使其不再变动。
有关LM1894更详细的原厂资料请上网下载:www.national.com/pf/LM/LM1894.html。
(门宏)
