双声道功率放大器是家庭影院的重要组成部分,也是广大电子爱好者乐此不疲的制作项目。图1是一款适合业余自制的合并式双声道功率放大器,由于采用了集成运放和集成功放,因此具有电路简洁、功能完备、保护电路齐全、制作调试简单的特点。其主要技术指标是:① 额定输出功率:每声道20W;② 输入灵敏度:100mV;③ 输入阻抗:50kΩ;④ 电压增益:40dB;⑤ 音调控制范围:低音32dB,高音40dB。

一、 电路图总体分析
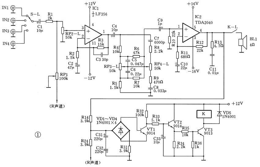
合并式功率放大器的特点是将前置放大器与功率放大器组合在一起。图1是合并式双声道功率放大器的电路图,图中只画出了电路的左声道(L声道)和公共部分,右声道(R声道)并未画出。由于双声道设备的左右两个声道电路完全相同,因此,一般只需画出一个声道,制作时则应按电路图制作出相同的两个声道。同理,我们只需要分析一个声道电路以及公共部分电路,即可掌握整个设备的电路原理。下面以图1中画出的左声道为例进行分析。
1.电路结构。我们知道,功率放大器的作用是将音源设备提供的微弱的音频信号,放大至足够的电压与电流(即功率),以驱动扬声器(或音箱)发声。因此可以判断出图1电路图中,左边IN1~IN4为信号输入端,右边BL1是终端负载,信号处理流程为从左到右。
图1上部,从左到右依次包括以下单元电路:波段开关S构成的输入选择电路;电位器RP1构成的平衡调节电路;电位器RP2构成的音量调节电路;集成运放IC1等构成的前置电压放大器;电位器RP3、RP4等构成的音调调节电路;集成功放IC2等构成的功率放大器。图1下部是晶体管VT1~VT3等组成的扬声器保护电路。图2为电路结构方框图。其中,从平衡调节到功率放大为主电路,输入选择与扬声器保护为附加电路。

2.电路基本工作原理。音源信号经耦合电容C1、隔离电阻R1、音量电位器RP2进入集成运放IC1输入端③脚,由IC1电压放大后,通过音调控制网络,再经C9耦合至集成功放IC2进行功率放大,放大后的功率信号由IC2的④脚输出,驱动扬声器或音箱。调节RP2即可调节音量。
波段开关S的作用是输入信号选择,从4个输入端中选择1个。这样就可以将卡座、收音头、录像机、VCD机等音源设备同时接入功率放大器,通过S来选择音源,使用方便。
扬声器保护电路的作用有两个:一是开机延时静噪,避开了开机时浪涌电流对扬声器的冲击;二是功放输出中点电位偏移保护,防止损坏扬声器。
二、 主电路分析
1.平衡调节电路。在双声道功率放大器中,为了使左右声道的音量保持平衡,必须设置平衡调节电路,它由电位器RP1与隔离电阻R1、R21组成。其调节原理可用图3来说明。在两声道信号电平一致的情况下,RP1动臂(接地点)指向中点时,两声道输出相等。当RP1动臂向上移时,L声道衰减增加,输出电平减小;当RP1动臂指向a点时,L声道输出为0。同理,当RP1动臂向下移时,R声道衰减增加,输出电平减小;当RP1动臂指向b点时,R声道输出为0。因此,在两声道信号电平不一致的情况下,可通过调节RP1使其达到一致。
2.集成运放电压放大器。前置电压放大器采用了集成运放,电路简单、可靠、无须调试。如图1所示,IC1等构成同相电压放大器,信号由同相输入端③脚输入,放大后由输出端①脚输出,输出信号与输入信号同相。在IC1输出端①脚与反相输入端②脚之间,接有R2、R3、C2组成的交流负反馈网络。由于集成运放的开环增益极高,因此其闭环增益仅取决于负反馈网络,放大倍数为R3/R2=10倍(20dB),改变R3与R2的比值即可改变电路增益。深度负反馈还有利于电路稳定和减小失真。
3.音调调节电路。电阻R4~R9、电容C5~C8、电位器RP3~RP4等组成衰减式音调调节电路,平均插入损耗约10dB。左边是低音调节网络,当RP3动臂位于最上端时,低音信号最强;RP3动臂位于最下端时,低音信号最弱。右边是高音调节网络,当RP4动臂位于最上端时,高音信号最强;RP4动臂位于最下端时,高音信号最弱。音调调节曲线见图4。
4.集成功率放大器。采用了高保真音频功放集成电路TDA2040,具有输出功率大、失真小、内部设有完善的保护电路、外围电路简单的特点。图1中采用其典型应用形式,闭环放大倍数为R12/R11=32倍(30dB),在±16V电源电压下,可向4Ω负载提供20W的不失真功率,可以满足一般家庭的需要。R13与C11构成消振网络,保证电路工作稳定。
三、 扬声器保护电路分析
图1下部为扬声器保护电路,包括电阻R14和R24组成的信号混合电路;二极管VD1~VD4和晶体管VT1组成的直流检测电路;R32、R33、C33和VT2等组成的延时电路;VT3和继电器K等组成的控制电路,其方框图见图5。

1.开机延时静噪。R32、R33、C33组成延时回路。刚开机(刚接通电源)时,由于电容两端电压不能突变,C33上电压为0,使VT2、VT3截止,继电器K不吸合,其接点K-L、K-R断开,分别切断了左右声道功放输出端与扬声器的连接,防止了开机瞬间浪涌电流对扬声器的冲击。随着+12V电源经R32、R33对C33的充电,C33上电压不断上升。经一段时间延时后,C33上电压达到VT2导通阈值,VT2导通并使VT3导通,继电器K吸合,其接点K-L、K-R分别接通左右声道扬声器而进入正常工作状态。开机延时时间与R32、R33、C33的取值有关,本机为1~2s。
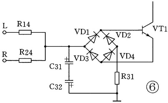
2.功放输出中点电位偏移保护。功放级为OCL电路,如果功放输出端出现较大正的或负的直流电压,将烧毁扬声器,因此功放输出中点电位偏移保护是必须的。二极管VD1~VD4构成桥式直流电位偏移检测器。左右声道功放的输出端分别通过R14、R24混合后加至桥式检测器,R14、R24同时与C31、C32(两只电解电容器反向串联构成无极性电容器)组成低通滤波器,滤除交流成分。在功率放大器工作正常时,其输出端只有交流信号而无明显的直流分量,保护电路不启动。
当某种原因使某声道输出端出现直流电压时,如果该直流电压为正,则经R14(或R24)、VD1、VT1的b-e结、VD4、R31到地,使VT1导通;如果该直流电压为负,则地电平经R31、VD2、VT1的b-e结、VD3、R14(或R24)到功放输出端,同样也使VT1导通(图6)。VT1导通后,使VT2因失去基极偏置电压而截止,并使VT3截止,继电器K释放,接点K-L、K-R断开,使扬声器与功放输出端脱离,从而保护了扬声器。VD5是保护二极管,防止VT3截止的瞬间,继电器线包产生的反向电动势击穿VT3。

四、 制作
1.双声道的特殊要求。输入选择开关S应选用双刀4掷波段开关,其双刀分别用于左右声道。平衡调节电位器RP1应选用线性的。音量和音调电位器RP2、RP3、RP4均应选用双联同轴电位器。继电器K选用工作电压12V、具有一对常开接点的即可。
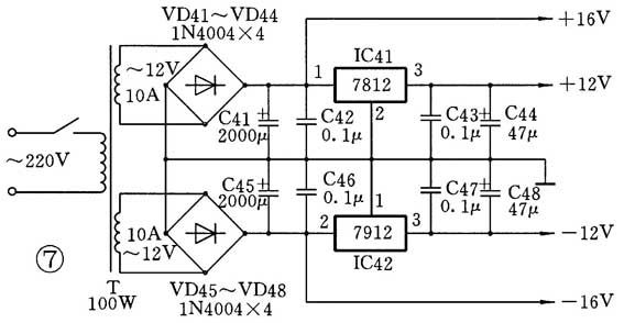
2.配套电源电路。整机需要±16V、±12V电源,其中±12V应为稳压电源。图7为配套电源的电路图,其分析方法可参考本刊2001年第5期《直流稳压电源》一文。

(门宏)