5们对事物或信号的反应速度有快有慢。本文介绍的“反应测试器”,可以测出您对信号的反应能力分为九段,反应速度越快段数越高。反应速度最快(反应时间在50ms之内)者为9段,反应速度最慢(反应时间超过400ms)者为1段。经常进行反应测试训练,可以逐步提高您的反应速度。

6应测试器由开机延迟、测试信号灯、时钟脉冲、减法计数、驱动显示、停止控制等部分组成。其工作原理是:开机后延迟数秒测试信号灯亮,减法计数电路在时钟脉冲作用下开始递减,由VD2~VD10组成的发光二极管光柱逐步缩短,当被测试人按下停止按钮时,时钟脉冲停振,减法计数器处于保持状态,LED光柱显示出结果(以1~9段的形式显示)。

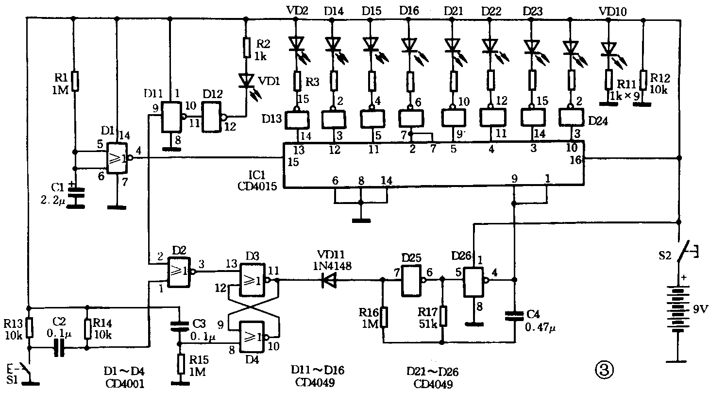
7是反应测试器电路图。与非门D25、D26等组成多谐振荡器,输出周期约为50ms的时钟脉冲。IC1组成8位右移寄存器,D1组成的开机延迟电路的输出信号作为其串行输入数据。刚开机时,由于D1输出为“1”,在时钟脉冲作用下,IC1的8位寄存单元迅速全为“1”;3~4s后,D1输出变为“0”,测试信号灯VD1亮,同时,IC1的8位寄存单元将在时钟脉冲作用下从左至右依次变为“0”,直至被测试人按下停止按钮S1,将D3、D4组成的RS触发器置“0”,使D25、D26停振,IC1处于保持状态,其结果通过驱动电路D13~D16、D21~D24驱动发光二极管显示。D2的作用是使停止按钮S1只有在测试信号灯VD1亮后才起作用,提前按下无效。

8路中采用了四块CMOS数字电路:IC1采用双4位静态移位器CD4015,内部含有两组独立的4位串入—并出移存器,本电路将两组级联使用;D1~D4采用一块四2输入端或非门电路CD4001;D11~D16、D21~D26共采用两块六反相缓冲器电路CD4049,该电路具有大吸收电流的特点,可直接驱动发光二极管。以上电路的引脚如图示。


应测试器中采用了两种发光二极管,测试信号灯VD1采用Ф5mm的圆形绿色发光二极管;LED指示光柱VD2~VD10采用截面积2mm×5mm的方形红色发光二极管的内部结构和引脚特征相同,正极内电极较小,引脚较长;负极内电极较大、引脚较短。安装时不要弄错。

1止按钮S1采用带键帽的轻触按钮开关。也可自选一个美观的树脂钮扣等作为键帽,底部钻孔涂胶后套在无键帽轻触开关的按钮柄上。

2源采用扣式9V叠层电池。电池安装扣可自制:从废旧叠层电池中折下带安装扣的小胶木板,从背面焊上正、负极引线即可。因为扣式电池的正极为阳扣、负极为阴扣,所以焊接电池安装扣的引线时需注意,正极引线焊在阴扣上,负极引线焊在阳扣上,不能弄错,以保证电池能极性正确地扣上。

3是反应测试器的元件安装位置图(元件面)。按此图并对照电路图(图3)和印制电路板图(图5),将各元器件安装到电路板上,其引脚从安装孔中穿出至背面(铜箔面),将各元器件引脚焊入电路。

4保证反应测试器整机结构的匹配,各元器件安装焊接在电路板上的高度应符合图示要求:发光二极管(VD1~VD10)顶端距电路板表面14mm,开关按钮(S1、S2)的手柄顶端距电路板表面为16mm,其余各元件的安装高度不得超过10mm。

5应测试器需要一个能容纳下电路板和电池的扁长形状的外壳,电路板和电池在外壳中的位置如左图所示,可用适当大小的成品遥控器外壳改制,也可用有机玻璃或塑料板自制。在外壳上盖对应发光二极管和开关、按钮的地方开好相应的圆形或方形的孔。

6应测试器面板如图示。面板可用薄塑料板或有机玻璃板制成,也可用立时贴胶纸制成,并粘牢在外壳上盖即可。对于用成品遥控器外壳改制的外壳,面板正好可遮盖住原外壳上的多余的孔。

应测试器的分段时间差取决于D25、D26产生的时钟脉冲的周期。图3所示电路参数每50ms为一个段差时间,如果您认为这指标对反应速度的要求过高,可调节R17予以改变。例如:当R17为75kΩ时,段差时间为75ms,即反应时间在75ms之内者为9段,超过600ms者为1段。当R17为100kΩ时,段差时间为100ms,即反应时间在100ms之内者为9段,超过800ms者为1段。

1用时,手持反应测试器,打开电源开关,同时双眼注视反应测试器上端的测试信号灯(绿色圆形发光二极管)。当测试信号灯亮时,迅速按动停止按钮,这时LED光柱的高度即指示出您的反应能力为几段。关上电源开关数秒后再打开,即可进行第二次测试。(门宏)
