运算放大器说到底还是放大器,那么它到底与普通晶体管放大器有哪些主要差别才使我们非用它不可呢?图1是用三极管设计的三极直接耦合放大器,它在理论上是成立的,但若实际装一下就知道,恐怕它非但不能正常地放大信号,倒像个不请自到的电子温度计了!这是因为多级直接耦合放大导致了热漂移的剧增。实际中,将晶体管用于高增益直流放大时都采用差动平衡电桥的方式进行联接,以消除这种漂移引起的不稳定性。而这需要成倍地增多晶体管,并且还得“配对”,甚至插入温度补偿电路。这在工艺上就不便以手工方式实现了,因此才有专门的运放集成电路IC出现。初学者也许会问:是否运算放大器只能放大直流而不能放大交流信号呢?不。交流放大器只能放大交流,但直流放大器却既能放大直流,也能放大交流,所以运算放大器用处更多。

运算放大器的代表符号和主要功能模式示于图2。它通常由正负对称的两组电源(+V\(_{CC}\)和-VCC)供电。图2是其典型符号:A代表同相输入端,B代表反相输入端,C代表输出端。如果从A点送入信号,则C端输出经过放大且相位与A相同的信号;若从B点送入信号,则C端输出经过放大但相位与B相反的信号;若把一个信号分成均等的两路同时加到A点和B点,则C点输出为0——因为放大了的同相信号与反相信号在C端相互抵消掉了。正是利用这一点,我们可以把诸如环境温度、热噪声、电压漂移、湿度变化等公共因素对信号放大过程中的影响在运算放大器中自动给以抵消、这种能力叫共模抗比。这项指标使得运算放大器在许多高档应用中占据着非它莫属的地位。

总之,运放电路的主要特点是:高增益直流放大,高稳定性,高共模抗比,同相/反相任选,电路的设计性能可做到只与外围元件的取值有关,一般可免去调试,频定可自由设定,用途范围极广,可做成各种函数关系的放大特性等等。
图3是一个反相放大器,其电压放大倍数为K\(_{v}\)=-Rf/R1。图中R2的数值应为R2=R\(_{f}\)/R1,以便得到最佳的共模抗比。图4是一个同相放大器,其放大倍数为Kv=\(\frac{R}{_{f}}\)+R1R1,图中R2=Rf/R1,理由同图3。


关于运算放大器更深入的知识,读者可参考有关书刊,现在让我们来领略一下用运算放大器电路设计的多路音频混合器到底有哪些过人之处。
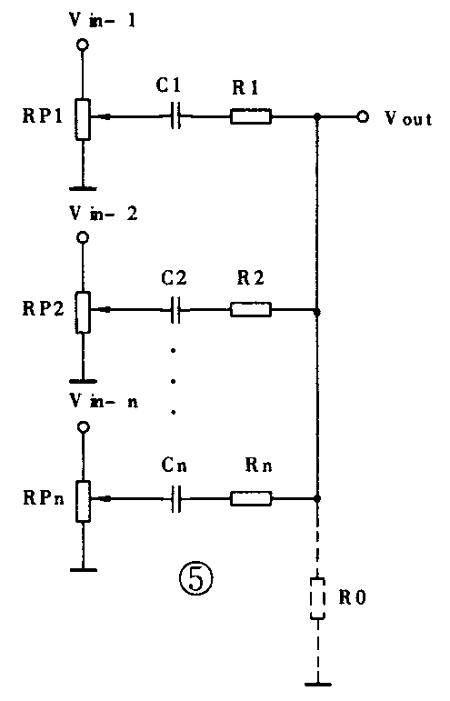
图5和图6都是多路音频信号混合器,但图5电路的缺点是显而易见的:①任何一个输入信号在送到输出端V\(_{out}\)之前都要受到其余各路的隔离电阻(R1~Rn)的分流,因而遭到衰减。路数越多衰减越大;②调节任一路信号的强度时,都会对其它各路已调好的信号幅度有影响,于是不得不反复调节多次才能达到所要求的音量均衡比例;③若想使调定过程简捷,即减小调节时各路间的影响,应加上分流电阻R0(如图中虚线所示),其值应远小于R1、R2……Rn的值,但这又大大减小了输出信号的幅度;④当扩充输入信号的路数时,每增加一路都会使原先调好的指标恶化一些。增加得太多时甚至需要重新改变整个混音电路的参数。


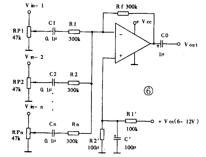
图6的电路由于使用了运算放大器,所有上诉缺点都将不存在:①输入路数可再增加而不影响其它信道;②各信道可独立调节,一次调妥;③当反馈电阻R\(_{f}\)=R1=R2=R3=……=Rn=R时,电路的插入衰耗为0dB,即只分配各路信号的强度而不折损所调定的信号量;④如果想增加或衰减电路的群信号增益,即对全部已调好的信号做不变比例的增/衰时,只要增减一个电阻——Rf就可以了。R\(_{f}\)>R时为正增益(放大);Rf<R时为负增益(衰减);R\(_{f}\)=R时为0增益,即此时的放大倍数为1(0dB)。
图6给出的数据可供参考。运放可使用一块741,半块LM358或1/4块LM324等。电阻R1′、R2′和C′是用来给运放块的同相端提供直流中心偏移电压的分压器。C′用于滤去渗入电源的交流成份,使直流偏压更加纯净。这样做的好处是可以仅用一个单电源来给运放电路供电。
如果某一路或几路的输入信号源幅度过强,可适当增加该路对应的R值,通常可取R1=R2=R3=……=Rn=R=R\(_{f}\)。 (田进勤)