一些老式的旧收音机的性能多半是灵敏度低、选择性差、输出功率小等。修理这些收音机时,如果毛病不大,换去损坏和失效的零件就能修复了;如果问题比较多,就需要根据具体情况,进行适当改装。这里打算结合自己修理工作中的体会,以“标准11型”(日制)收音机为例,谈修理和改装方法,供大家参考。
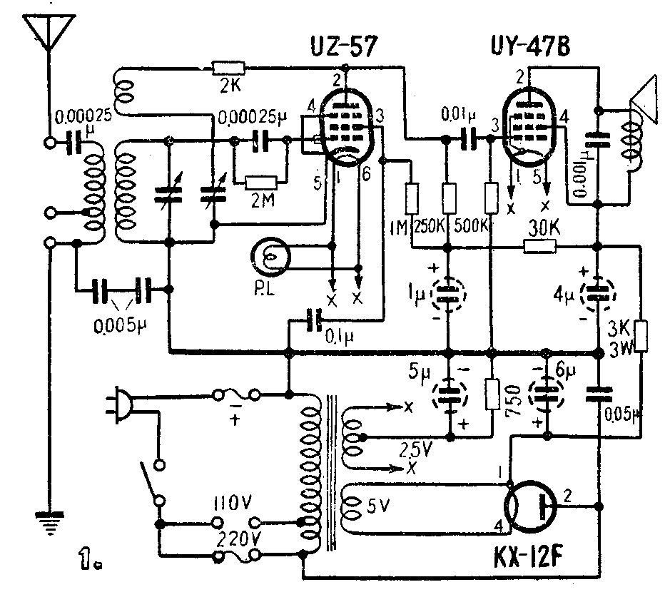
这种收音机的电路见图1。它是一架三灯再生式收音机,用UZ—57作检波,UY—47B做强放,KX—12F整流。一般常见的故障如下所述。

由于本机的高压是直接取自市电,为了避免收音机产生调变交流声,在电源变压器初级线圈的一端和地之间加了一只电容器。这个电容器由于使用日久变质,最易发生漏电、击穿等情况。这等于把交流电源短路,因此当接通电源后,保险丝便立即被烧毁。换一只耐压较高的同容量电容器上去,故障就能消除。
有时收音机会产生严重的交流声。这多半是由于滤波电容器枯干,容量减小所造成的。有时这个滤波电容器会被缶穿而使直流高压短路,这时KX—12F管的灯丝就有因电流过荷而被烧断的危险。如果发现原来的KX—12F管灯丝烧断,不要急于换上新的电子管,应当先把电路内的故障排除,否则插上去还是要被烧坏的。
这类收音机很多是用舌簧式扬声器,常见的故障是扬声器线包发霉烂断。如果发霉的情况不严重,可以用交流高压冲上。具体做法是把扬声器线包串联一只40瓦灯泡后,接到220伏的交流电源上。如果扬声器发出很强的“嗡嗡”的交流声,则证明已经冲上了。通交流电的时间不宜过长,约10~20秒钟即可。若用此法仍不能修好,只有把线包拆下来重新绕制了。绕制时线头一定要用锡焊牢。最好焊好后用通表检查一下。
再生线圈接地端串联的电容器也常会漏电,有时有麻手和地线打火的现象。如果情况严重,会烧毁再生线圈,修理时应当注意。
有时也可能由于某些零件,如可变电容器等因生锈接触不良而致声音低落。
以上所举的一些故障,只要细心逐步检查,是容易发现和排除的。
如果原来的电子管坏了,而一时又配不到原来型号的,可以利用国产电子管如6N1(6HlП)来代替UZ—57;用6P1(6ПlП)或6P6P(6V6GT)来代替UY—47B。
如果整流管KX—12F坏了,可以用5Z2P(5Y3GT)来代替,不用改变原来的电路,只要用八脚管座焊接在KX—12F的管腰上,再插上5Y3GT就行了。但5Z2P是双二极管,使用时要把两个屏极接在一起,接成一个二极管,才符合原来电路的需要,如图2。KX—12F与5Z2P的灯丝电压都是5伏,二者在电压上要求是一样的,但KX—12F的灯丝电流是0.5安,而5Z2P的灯丝电流却是2安,显然改用以后,就要增加变压器的负担,但经过实际试验,连续使用三小时后变压器并不太热,看来问题不大。

另外,整流管KX—12F也可以用6Z4(6Ц4П)来代替。这时可以用一个小七脚管座焊在KX—12F的管腰上,以便换插6Z4。由于6Z4是旁热式双二极管,焊接时还要把阴极和灯丝的一端接在一起。两个屏极也要焊在一起。6Z4的灯丝电压是6.3伏,现在改用5伏,从理论上讲,这样使用是会使它的阴极缩短寿命的,可是实际使用情况证明,这样用了近三年后,还能很好地工作,所以看来问题也是不大的。
如果KX—12F和UY—47B都坏了,可以象图3那样用6N1(6HlП)或6N9P(6H9C)的一半整流,另一半做末极功率放大。把电源变压器次级的5伏线圈和2.5伏线圈的一半(1.25伏)串联起来,成为6.25伏,用以供6N1使用。原来的2.5伏线圈两端仍接到UZ—57的灯丝。原来UY—47B管的偏压电阻和旁路电容器要改接到强放管(1/26N1)的阴极上去。这样改装后,输出功率比原来的大。

若单是47B坏了,可以用旧的输出变压器铁心或扼流圈铁心绕一个2.5伏变6.3伏的小变压器,铁心有效截面积约需3平方厘米左右,用直径0.7毫米的漆包线,按每伏15圈绕制,共绕100圈,在40圈处抽头,则抽头与始端之间可得2.5伏电压(见图4)。这样可以用一只6P1(6ПlП)或6K4(6K4П)来代替UY—47B。也可以不绕小变压器,只把原来的电源变压器拆开,把2.5伏一组灯丝线圈拆去,用0.7毫米的漆包线按每伏10圈绕制,绕到25圈处抽一头得2.5伏电压,供UZ—57用,继续再绕到63圈,得6.3伏电压,供6P1用。

还有一种简单的方法,即用直流管2P2(2П2П)代替UY—47B。从特性表上查得UY—47B的屏压为180伏,而2P2的屏压只能用到90伏,使用时要象图5那样加一个降压电阻(约600~1000欧,功率3瓦以上),同时再加上一个10微法、150伏的旁路电容。这等于给直流电路加了一级滤波,使2P2的直流乙电压更加平稳。

2P2的灯丝中间抽头可加自给偏压。原线路的偏压是接在灯丝线圈中心抽头上的。据试验不如接在灯丝中心接头上的好。用2P2代替UY—47B后,音量和原来相仿。
如果检波管UZ—57坏了,也可以用上述改绕电源变压器或另加绕小变压器的方法,换一只6K4来代替。如果UZ—57、UY—47B同时坏了,可以换一只6N1(6HlП)或6N9P来代替,用一半检波,另一半做末级强放,效果还不错。
用以上方法修复的收音机,输出功率都比原来大了(用2P2改装的除外),可是选择性却还没有改善。可以照图6的办法在天线回路中串联一个50千欧电位器。调节它,就可以改善选择性。

如果条件许可,要想更好地改善这种收音机的选择性和灵敏度,可以添加一个变频管和一些零件,把它改装成四灯外差式收音机(如图7)。原来线路基本上不动,只把原来的单连可变电容器拆去,换一只国产小型双连可变电容器;拆去再生电容器,换上一只500千欧带开关的电位器。原来放再生线圈的地方正好安装变频管6A2。在6A2与UZ—57之间的空地方正好加装一个中频变压器。线圈采用610S美通线圈,天线线圈和振荡线圈都放在壳内。为防止它们相互牵制影响,可以用一块金属片把它们隔开。为了避免天线带电,在天线线圈和机壳之间串联了一个0.002微法电容器。

信与经过6A2变频后变为中频,再经原来的UZ—57检波,原来的UY—47B做强放。音量由500千欧电位器控制。KX—12F的最大屏流是40毫安,用来供给以上三个电子管是足够的。这样改装后的收音机效果很好。在北京白天能收到各个电台,互不混扰,有时还能收到天津台;晚上还能收到外地电台。(马书安)