最简单的电压表
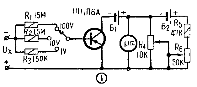
图1是这种电压表的线路图。它是一个直流电压表,共分三档,最高可以量到100伏特,内阻约为每伏150千欧。

被测电压按照测量范围通过电阻R\(_{1}\)、R2或R\(_{3}\)输入到晶体管ПП1的基极。晶体管的集电极电流随着这个电压的大小而变化。用微安表μa指示出集电极电流的大小,表头上直接标出伏特数,就可以测出输入电压。
在电压表中采用了100微安的磁电式微安表。可变电阻R\(_{4}\)是在校准刻度时用来校正电压表的读数。为了使电压表的三档读数在整个测量范围内都成倍数关系,R1、R\(_{2}\)和R3都应该用精确度为1%的电阻。
电池Б\(_{2}\)和电阻R5、R\(_{6}\)用来补偿晶体管的起始电流。电位器R6的旋柄是装在面板上的。在开始测量时,先要调节R\(_{6}\)使表头指针指到“零”点。这同时也在一定程度上补偿了晶体管参数的不稳定性。
由于晶体管参数会随时间而变化,电压表的刻度就不准确了。因此应该经常用标准仪器来校准电压表的读数。这个电压表由两个1.5伏的干电池供电。
伏特—欧姆表
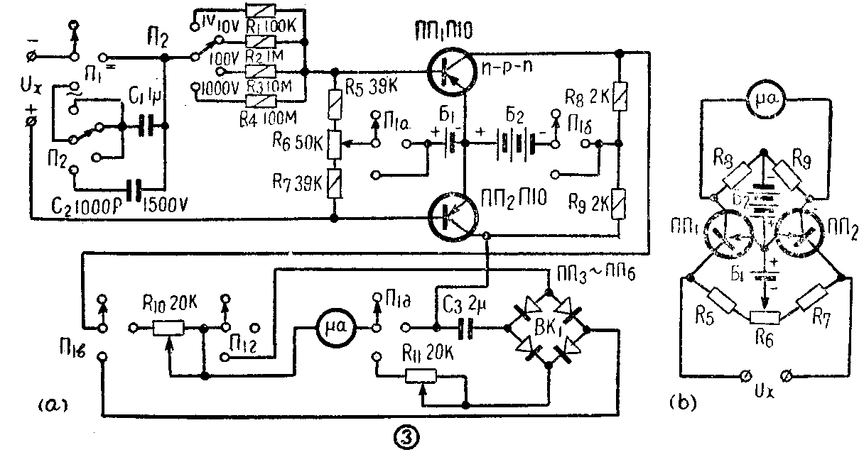
图2e是这个电表的线路图。这个伏特—欧姆表可以测量300伏以下的直流电压和从10千欧到100千欧的电阻。电压表共分六档,当转换开关П1在位置“1”时,量程为300伏;在位置“2”时,为30伏;以后依次为30伏,10伏,3伏和1伏。

电压表的内阻为每伏100千欧,它的工作原理和前面介绍的电压表一样,但是这个线路比较完善一些。为了提高测量的准确度,电压表在工作以前要经过校正。为此把测量项目和量程转换开关П\(_{1}\)转到《核对》位置(在图2e中“K”)。核对部分的电路如图2a所示。电阻R8的选择应使得当所加电压为3伏时,通过表头的电流刚好是满刻度电流,即:
R\(_{8}\)=\(\frac{3}{Ia}\)最大-R\(_{电表}\),
式中:I\(_{a}\)最大—微安表满刻度电流,安培;
R\(_{电表}\)—微安表的内阻,欧姆。
这样,微安表就在3伏档上测得了电池Б\(_{1}\)的电压。之后,把转换开关П1放到《校正》位置(图2e中“П”)。这样就是通过晶体管电压表有3伏档上测量这个电池的电压(图2b)。如果这个电压表的标度正确,那么表头指针指出的电池Б\(_{1}\)的电压应和开关П1放在《核对》位置上时一样。如果不是这样,那么就要调节可变电阻R\(_{9}\)来调整电压表。R9的旋钮是装在面板上的。
和前面的一个电压表一样,电池Б\(_{2}\)与电阻R10也是用来补偿晶体管ПП\(_{1}\)的起始电流。改变旋钮装在面板上的可变电阻R10就可以使表头指到“零”刻度。
电压的测量是按照图2c所示的线路进行。根据需要的量程,用转换开关П\(_{1}\)将R1~R\(_{6}\)中的某一个电阻接入电路。
电阻的测量是在1伏刻度上进行的(图2d)。被测电阻接在两个电阻接线端上,这时电池Б\(_{1}\)作为电源。
电表的整个线路如图2e所示。在这里用300微安的磁电式微安表作指示表头。电池Б\(_{1}\)和Б2的电压都是1.5伏。用双刀单掷开关T\(_{1}\)和T2来接通或断开测量电路。
电压表
图3是这个电压表的线路图,可以用它来测量1000伏以内的交直流电压,它的内阻约为每伏100千欧。

这个电表的工作是由两个电桥电路担任的(图3b)。第一个电桥中由电阻R\(_{5}\)、R6和R\(_{7}\)组成了它的两个臂,而另外两个臂是由两个晶体管ПП1和ПП\(_{2}\)的基极—发射极部分组成的。在这个电桥的一对对角上接着电池Б1,被测电压按所需的量程通过R\(_{1}\)~R4中的某一个电阻,输入到另一对对角上。
第二个电桥则电阻R\(_{8}\)、R9和上述两个晶体管的发射极—集电极部分组成,它的一对对角上接着电池组Б\(_{2}\),另一对对角上是测量表头μa。
第一个电桥是用电位器R\(_{6}\)来平衡的。当它平衡时,接着表头μa的第二个电桥的对角线上没有电流。电阻R8、R\(_{9}\)的阻值或者晶体管的参数随时间和温度的不均匀变化都会破坏电桥的平衡,这种微小的失调可以用电位器R6来补偿。当被测电压输入第一个电桥的对角上时,两个半导体三极管的基极电压就向不同极性变化,因而第2个电桥的平衡也被破坏了。这个电桥对角线上的电流大小是与被测电压成正比的。这个电流可以在用伏特数刻度的表头上指示出来。
测量项目是由转换开关П\(_{1}\)来选择的,而需要的量程可以用转换开关П2来选择。在测量直流电压时,微安表通过电阻R\(_{1}\)0接在第二个电桥一对对角上。电阻R10是在校准时用来校正电压表读数的。在测量交流电压时,微安表通过电阻R\(_{ll}\)和全波氧化铜整流器接在对角线上。
表头是用100微安的磁电式微安表。电池组Б\(_{2}\)是由三个电压1.5伏的电池组成的,Б1则只用一个同样电压的电池。电阻R\(_{6}\)的旋钮装在面板上。
信号发生器
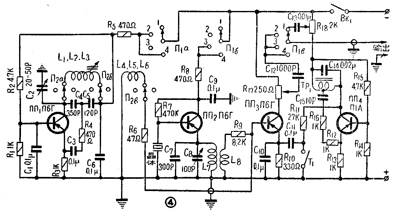
图4是信号发生器的原理图。这个仪器包括可调高频振荡器、晶控振荡器、缓冲—调制器(它同时也是混频器)、以及音频振荡器。每一级都单独装在胶纸板上,然后再用短硬导线连接起来。

用П6型晶体管ПП\(_{1}\)组成的可调高频振荡器可以在100~330千赫、300~450千赫、430~650千赫三个频带上工作。П2是频带选择开关,频率细调由可变电容器C\(_{2}\)进行。它的度盘是用千赫刻度的。振荡器的频率稳定度,完全令人满意,它取决于晶体管参数的稳定性。振荡回路线圈L1、L\(_{2}\)和L3内装有高频磁心,在每一个频带上有一个和这些线圈相应的偶合线圈L\(_{4}\)、L5和L\(_{6}\)。这些线圈也是由转换开关П2来转接。由振荡器产生的高频电压通过电阻R\(_{6}\)输入混频П6型晶体管ПП\(_{3}\)的基极。R6的阻值应该选得不使这一级发生过载。П\(_{1}\)型半导体三极管ПП4组成了音频振荡器。它产生的音频电压加到三极管ПП\(_{3}\)的发射极。高频电压有没有调制是由单刀单掷开关T1来控制。音频振荡器的频率决定于变压器TP\(_{1}\)的数据与电容器C14的容量,在本文中它的频率为650赫。
为了校正可变高频振荡器,同时也为了利用谐波在短波段进行测量,在这个仪器中还装有由П\(_{6}\)型晶体管ПП2组成的晶控振荡器。它的基频是200千赫。振荡回路由电感线圈L\(_{7}\)和电容C7与C\(_{8}\)组成。它通过线圈L8与混频级偶合。混频级的负载由选择电阻R\(_{9}\)来调节。
工作种类的选择由转换开关П\(_{1}\)担任。在位置《1》上,仪器输出一个音频电压,它的大小可由电位器R18调节。这时仪器的其他部分都是开路的(集电极电路断开了)。在位置《2》上仪器输出一个由高频振荡器产生的高频电压。它的大小可由电位器R\(_{17}\)调节,这时晶控振荡器是断开的。
转换开关П\(_{1}\)放在《3》上时,这仪器可用作已调制或未调制频率的晶体校准器。
最后在开关П\(_{l}\)的《4》档上仪器所有振荡器都接通了。仪器用3伏左右的电池供电。消耗电流约1.5毫安。(〔苏联〕A.索勃列夫斯基)(金易译)