免费、收费与服务
网络与通信
纵横中国互联网的ICP们,迫于尽快盈利的巨大压力,纷纷推出了形形色色的收费服务。以前免费的午餐,慢慢地变成了商品。而网民们使用最频繁的电子邮件服务,首当其冲地进入了收费行列。现在的你,还用着免费邮箱吗?收费邮箱值不值?
为了解除大家的疑惑,电脑报和天极网的编辑对国内五大免费、收费电子邮箱进行了试用,细致对比了其基本功能、增值功能、收费及服务等项目。
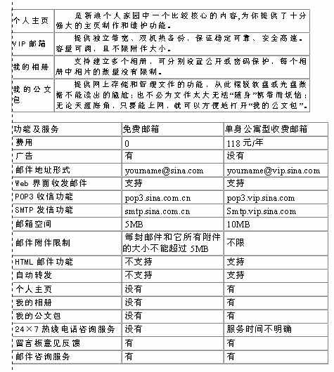
新浪个人家园(图1)

图1

新浪的VIP收费邮箱,包含在其“个人家园”服务中。购买新浪家园卡,你可以将新浪免费邮箱升级至VIP邮箱,并享受个人主页、网上相册及公文包等更多优质服务(空间共用)。
免费邮箱升级到VIP邮箱以后,你原来的新浪邮箱地址仍然有效,发送给原地址的邮件将自动接收到VIP邮箱中。
注册过程:
在新浪首页最上方,有醒目的“购买VIP邮箱”字样。我们直接点击网上支付中的“招商银行一卡通”,操作提示比较详尽,如果确认订单没有问题,点击“去招行付款”的按钮。现在到了招行网上支付中心,输入支付卡号、密码,确认。付款成功了!
检查填写资料时的邮箱,收到两封一模一样的通知邮件“网上支付,银行已授权”,里面是刚才提交的订单相关信息。又过了5分钟,收到“新浪商城发货单”和“请注意收货”的提醒邮件。发货单里面有家园卡的账号密码,并有详细的使用方法……
花了不到10分钟时间,终于可以成功地进入VIP邮箱了!
售后服务:
为了检测售后服务,我们拨打了服务热线。新浪的使用问题热线解答公布的是一个分机号码,我们在3月6日14.53分、14.59分拨打时,其总机均提示“这个用户正忙”,看来众多的服务请求让其应接不暇。半小时后,我们拨进了该电话,并表示在网上注册的VIP邮箱忘记了密码。接听的先生一开始稍有些激动,表示网上不可能注册VIP邮箱。在我们申明已经通过网上付费,对方才缓和下来,表示需要提供家园卡的账户密码以及传真身份证复印件、修改密码授权书(须注明不由新浪承担可能引起的法律责任)。最后,双方礼貌再见。
使用问题热线解答不知道是否只有这一路电话,如果用户经常不能拨进,肯定会引起不满。接听人员比较礼貌,但有时语气不太平和。
163.net纵横、随身邮(图2)

图2

163提供了大小分别为10MB、25MB、60MB和100MB的四种邮箱,在功能上又分为纵横邮和随身邮。纵横邮60MB和100MB的型号是刚刚推出的,具备在线杀毒功能,可发送10MB附件。随身邮在纵横邮10MB、25MB型的基础上增加了自己手机号码镜像邮箱,费用由每月话费扣除等特色服务,较为方便。
可能163最初的想法主要是促使免费用户转化成付费者,所以收费和免费邮件都使用“@163.net”的后缀。尽管不再提供免费邮件的申请,但因为以前的免费用户数量过于庞大,新用户将较难申请到合适的账号。
注册过程:
在163.net首页,点击“163.net收费邮箱”字样的图片,进入vip.163.net。呵,正好碰上优惠活动,选择普及型试用吧。选择付款方式时,我们选了招行,然后填写付款人详细资料,确定购买。提示订单完成,选择进行招行支付,提示“HTTP 400 - 错误请求”。我们在3月4日下午的注册中,也出现这个问题。看来是因为163正在改版推新的邮件服务,招行支付页面可能还没改好。
售后服务:
因为没有成功支付,我们没有进行此项检测。
21CN世纪邮箱(图3)

图3

21CN提供的邮件空间不是太大,而且跟163.net一样,其经济邮跟免费邮都使用“@21cn.com”的后缀,所以也容易有注册不到合适账号的情况发生。商务邮则使用“@21cn.net”后缀。
经济邮比较便宜,只有6元/月,不过和免费邮箱的差别也不大。商务邮则支持全日备份、邮件杀毒、安全邮件、邮件翻译、E-mail转GSM、6MB大附件等不错的功能。
其中邮件翻译是一个比较有特色的功能,提供双向、多语种(英语、日语等)的自动邮件翻译。
注册过程:
为了试用经济邮,我们先申请了21CN的免费邮箱(因为经济邮只能通过免费邮箱升级)。免费邮箱即申请即开通,同时提示你是否升级。选择升级,通过21CN电子商城付费,需要在此填写购货人、收货人,这点比较麻烦。最后选择招行支付成功。登录免费邮箱,看到有很多广告信息。直到15分钟后,收到“用户缴费确认信”,眼前终于清爽了。
售后服务:
我们向21CN的服务热线拨打了电话,先是语音表明服务系统身份,然后自动转入了人工接听。我们用杜撰的不能通过FoxMail发送邮件问题诉苦,对方详细地询问故障出现的提示以及SMTP服务器的设置,以求解决问题。但因为这实际上是一个不存在的问题,对方无计可施,只好请我们再进行尝试后求助。
对方面对“无知菜鸟”的求助,一直表现得十分耐心,服务态度良好。
263在线天下邮(图4)

图4

263在线的Promail专递信箱,分标准、钻石、移动三种类型,建立于采用国际先进技术的专业大容量E-mail系统上。它们均可发送30MB大邮件,具备防毒功能(采用金山毒霸杀毒引擎)。
标准型和移动型费用相同,功能相差也不大,只是移动型可以通过手机按月支付,每月有30条邮件到达免费短消息提醒。588元的钻石型100MB大容量空间,一次购买终生受用,价格比其他服务商同等空间收一年的费用还少,对用户拥有不小的吸引力。
注册过程:
通过首页进入263邮件商城,我们选择了标准信箱。在详情页,你可以详细了解其功能和付款方式。在这几个收费邮箱注册中,263是要求填写最多的一个。我们选择了招行付款,付费成功。
因为选择网上支付、上门收款、汇款、面付的用户,可试用15天,所以现在我们已经可以登录并使用注册的邮箱了。如15天内263不能收到付款,信箱将被删除。不过几分钟后,我们得到了系统付费确认,正式开通邮箱的通知。
263收费邮箱由于主要提供POP3服务,所以虽然支持Webmail服务,但登录后你会发现Web功能十分简陋,还大大不如它的免费邮箱。而且登录邮箱的过程很慢,数次登录都是这样。
售后服务:
进入263在线的客服热线后,全程语音提示,在这儿可以查听收费信箱相关信息等。我们按4接入了人工服务,以密码遗忘为由求助。接待小姐先是询问有没有发票,我们表示刚注册,还没收到发票;对方接着说明要我们将申请人的身份证复印件、修改密码委托书传真至指定号码,263才能帮助修改密码;在我们询问还需要什么时,对方说明要加上申请时填写的信息;当我们表示某些内容忘记时,对方产生了怀疑,并询问该邮箱是否属于我们。我们确认,然后以找到传真机再发送为由,挂断了电话。
整个过程中,对方的服务态度是比较不错的,不过在对我们有怀疑后,语气稍有些变化。
中华网信天游(图5)

图5

中华网推出信天游服务以后,原来的免费邮箱容量下降,后缀也改为“@mail.china.com”。新注册的收费邮箱因此可以使用“@china.com”后缀。
不过网站上几乎没有对收费邮箱功能的介绍,只有10MB~100MB的容量区分可以让用户稍微感到一点差别。
信天游为中国移动与中国联通的手机用户(不含神州行)提供收费的邮件到达通知服务,使你不用上网,用手机就可以接收电子邮件。每条按0.10元收,计入当月手机话费中。除了这个,再也没有别的特色服务了。
注册过程:
在中华网点击“申请信天游”,进入收费邮箱专页。我们选择了10MB型邮箱,用招行支付。
很快,付款后马上就可以登录并使用你刚才注册的邮箱了。
售后服务:
打通信天游客户服务中心电话,一位小姐接听了电话:“你好”。我们询问确认是信天游服务热线,然后就以密码忘记为由寻求帮助。对方询问邮件订单号码,我们回答忘掉了;询问邮箱名,我们据实回答;然后对方请我们稍等。大约过了一分钟,对方看来查到了相关资料,询问我们注册人的姓名、地址、电话等进行身份核实。确认无误后,对方告诉我们10分钟以后用“123456”的密码登录,再见挂机。
在10分钟后,我们用修改的新密码成功登录了。看来信天游服务还比较及时可靠,对方在整个服务过程中也一直表现得比较礼貌。