与再生式收信机相比,超外差收信机可以单信号接收,即在中频的上边或下边才有信号反应。因此,相对于中频带通的中心频率,可切换接收机的差拍振荡器BFO的频率,来选择上边带、下边带的信号反应。中频的选择性越高,对无用边带的滤除效果就越好。这样就能在接收CW或SSB信号时减少出现在有用信号附近的无用信号的干扰。
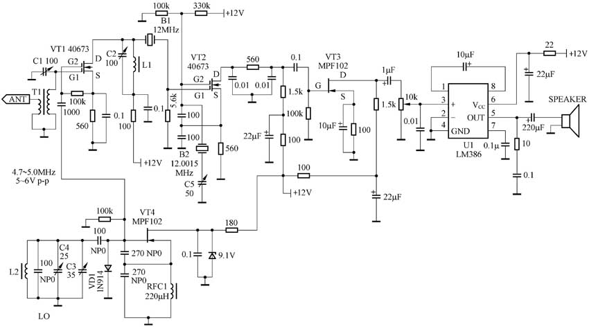
超外差收信机可以只包含基本功能,但仍能有很好的性能。对于大多数业余无线电使用,RF增益控制、S表、AGC、数字显示、频率合成本振、噪声消除电路等都没有必要。事实上,对于超外差收信机,如果整机增益为75 dB或更大,中频放大电路也不需要。图1就是一个简单的超外差接收机。在这个电路里没有中放电路,VT2既是BFO又是乘积检波器,VT1是混频器,VT1、VT2的转换增益各为15 dB。B1用做简单的中频滤波器。可以根据个人情况选用别的频率的中频,但需相应改变本振频率。有许多价格低廉的晶体可用于B1、B2。BFO(差拍振荡器)频率由B2决定,需要相对B1调偏1.3~1.5 kHz。BFO的频率必须高于或低于中频频率1.5 kHz,取决于需要接收哪个边带。这对CW接收来说并不重要,但大多数收信机是在USB模式接收CW的。VT1、VT2可采用任何双栅管,例如 40673、3N211、3SK122、3SK74、V11等。VT3、VT4可用3DJ6、2SK241等。

因为音频噪声会使弱信号接收不利,所以乘积检波器后面应该采用低噪声放大器。VT3采用结形场效应管就是为了这个目的。VT3的输出接音量电位器,然后送入由LM386组成的放大器。
VT4等构成可变频率振荡器(VFO),振荡在4.7~ 5.0 MHz。振荡信号直接取自VT4的栅极,因为这一点的波形几乎是纯的正弦波,谐波最小。VT4栅极足够达到混频管VT1的2栅要求的5~6 V p-p。C3是主调谐电容,应采用小型空气可变电容。如果容量太大,可拆掉几片动片。C4是微调电容,调整该电容可调整VFO的频率覆盖范围。VD1起到稳定偏置的作用,可以减小频率漂移,可用1N4148代用。L2为4.8μH,用22号漆包线在T68-6磁环上绕32匝。买不到这种磁环,可在电视机中周骨架上绕18匝代用。
接到VT1的2栅的本振信号必须足够,才能有最佳的混频增益,一般要5 ~6 V p-p。2栅与本振之间的1000pF电容可在33 ~1000pF之间选用。调整这个电容可使注入的本振信号幅度达到要求。T1利用C1谐振接收频率。工作在7 MHz时,T1的次级为6.5 μH(在T50-6磁环上用28号漆包线绕37匝),T1的初级绕4匝。L1为2.2 μH(在T50-6磁环上用26号漆包线绕21匝)。如果买不到磁环,这两个线圈可以用电视机中周改绕。T1初级绕18匝,次级绕2匝,L1绕12匝。
C5是微调电容,可以把差拍晶体的频率调高1.3 ~1.5 kHz。
这个接收机是供初学者实验的,但还有可能进一步改进,以提高性能,而且成本不高。例如,用双平衡混频器NE602代替VT1,就可以提高性能,减少有源分立元件。该芯片内部有振荡器,就不必外接本振了。VT2也可以用一个NE602代替,利用内部的振荡电路可以组成晶控BFO。这两个芯片的总混频增益约为40 dB,这就意味着音频放大增益有40~50dB,整个接收机的增益就够了。
文/赵辉 编译