智能车窗是在手动车窗基础上,为汽车增加一个叫车窗控制器的智能单元。通过它提供一套相对独立的电机回路,自动完成车窗的上升、下降动作。智能单元之所以能实现较为复杂的过程控制,是因为控制器内部具有微处理器。加上接口电路,微处理器能接受特定输入信号,并经过预先编制的程序处理,完成控制输出。本文将介绍一种常用的汽车智能车窗电路设计方案,该电路主要实现以下功能:
1.按动一次车窗开关,车窗自动升、降至全开或全关(中途按动一次则停止);
2.当车主停车、手动或者遥控锁车后,自动关窗。
设计分析
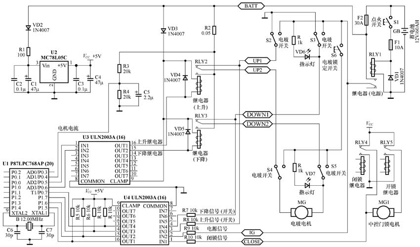
车窗控制器的核心是单片机P87LPC768AP,它是具有完整计算机特征的芯片。内部集成了A/D转换电路、看门狗定时器、一定容量的程序、数据存储器等(两者独立,不同于微机)。系统上电后自动复位,并开始执行程序代码。完成逻辑、数学运算、控制转移等操作。

由电路原理图可知,车窗控制器不动作时,车窗电路不受影响。可完成手动开关的正常控制功能。而当上升继电器、下降继电器受单片机控制而吸合时,控制器给车窗电机供电,使其工作;释放后,停止供电。可见如何启动供电、停止供电,是车窗控制器设计的关键。
输入、输出信号特征和处理方法
1.输入
(1)下降信号、上升信号(车窗开关产生)、闭锁信号(闭锁器产生)、电源信号(点火开关产生)的高电平为12V,低电平为0V。电路通过ULN2003A接口转换成5V和0V,与单片机接口匹配。
(2)通过车窗电机回路中串接电阻,检测其工作电流,分压后输入单片机模拟量端口。经A/D转换成的8位二进制数,作为自动控制的重要参数。
2.输出
单片机输出端口带负载能力差(只能驱动发光二极管),通过ULN2003A接口电路可增加带负载能力,直接驱动上升继电器、下降继电器。
硬件、软件设计技术要点
由于智能车窗电机内部具有热保护器(PTC元件),容许发生堵转(在原手动控制中,也产生堵转),而且堵转初期电流会明显大于平稳运行电流,因此通过电动机发生堵转判断车窗达到极限位置,是完全可行的,本设计以此作为电机自动停止条件。关键是如何通过堵转电流准确判定极限位置,以及如何缩短堵转时间,减少电阻、电机发热和电能消耗,以提高系统可靠性。软、硬件设计将解决以下技术问题:
1.避开启动电流,防止误判,程序设计时应予以考虑;
2.车辆制造误差,新旧程度不同,其电流特性不同。电流设定值的确定要综合考虑;
3.除了极限位置,运行时间也是电机自动停止条件(大于6秒,强行断电,提高安全性);
4.在极限位置停止后,短时反向通电,消除内应力,特别是上升位,防止玻璃裂碎;
5.使用看门狗定时器,设置软件陷阱提高可靠性;
6.串接电阻为0.05Ω,功率应大于10W;
7.扩展车窗时,进行逐个或分组供电,避免多个电机同时堵转时产生大电流。
希望这个设计实例能为大家在进行其他类似的应用时提供一些参考。
文/林元新