本文介绍150W的12V/220V车载逆变电源可将电瓶的12V直流电转换为220V/50Hz交流电,供数码相机、CD、MD唱机、笔记本电脑、小型录像机、电动剃须刀、手机等便携式电器产品使用。在逆变电源工作时的持续输出功率为150W,并且具有输出过压保护、输入过压保护以及过热保护等功能。
该产品的应用并不只限于汽车上,由于该产品的生产制造成本较为低廉,千台以上数量的批产成本仅在40元/台左右,并且当印制板的尺寸不受限制时,可以将输出功率做到200W以上,因此该产品几乎可以替代目前市场上所售的各种逆变器或逆变电源产品,其应用前景非常广阔。
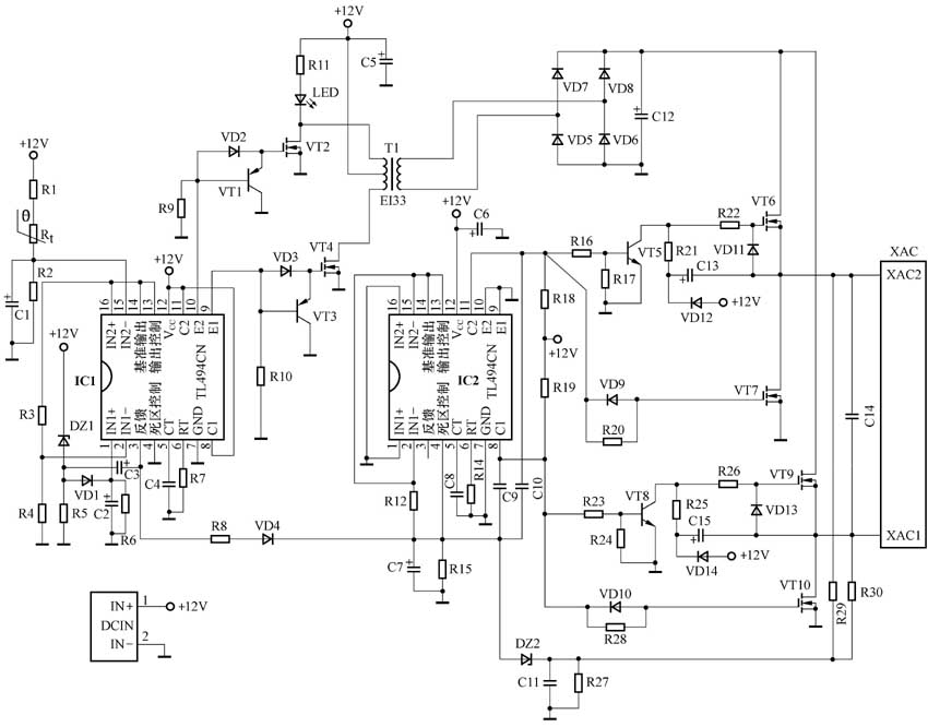
该逆变电源的电路原理图如图1所示。图1电路整体上分为两大部分,芯片IC1及其外围电路、三极管VT1、VT3、MOS功率管VT2、VT4和变压器T1组成12V直流到220V/50kHz交流的逆变电路;芯片IC2及其外围电路、三极管VT5、VT8、MOS功率管VT6、VT7、VT9、VT10和220V/50kHz整流、滤波电路VD5~VD8、C12等共同组成220V/50kHz交流电到220V/50Hz交流电的频率转换电路。最后通过XAC插座输出220V/50Hz的交流电供各种便携式电器使用。
图1中IC1、IC2采用两只TL494CN芯片构成了该逆变电源的核心控制电路。TL494CN是专用的双端式开关电源控制芯片,其尾缀字母CN表示芯片的封装外形为双列直插式塑封结构,工作温度范围为0~70℃,极限工作电源电压为7~40V,最高工作频率为300kHz。
TL494CN芯片内置5V基准源,稳压精度为5V±5%,负载能力为10mA,通过其14脚输出供外部电路使用。TL494CN芯片还内置两只NPN功率输出管,可提供500mA的驱动能力。TL494CN内部电路如图2所示。TL494CN芯片的各引脚功能见表1。

图1电路中IC1的15脚外围电路的R1、C1组成上电软启动电路,上电时电容C1两端的电压由0V逐步升高,当C1两端电压达到5V以上时,允许IC1内部的脉宽调制电路开始工作。当电源断电后,C1通过电阻R2放电,保证下次上电时软启动电路能正常工作。
IC1的15脚外围电路的R1、Rt、R2组成过热保护电路,Rt为正温度系数热敏电阻,常温阻值可在150~300Ω范围内任选,适当选大些可提高过热保护电路启动的灵敏度。
IC1的15脚的对地电压值U是一个比较重要的参数,图1电路中U≈V\(_{cc}\)×R2÷(R1+Rt+R2)V,常温下的计算值为U≈6.2V。结合图1、图2可知,正常工作情况下要求IC1的15脚的电压应略高于16脚电压(与芯片的14脚相连为5V),常温下6.2V的大小正好满足要求,并略留有一定的余量。
当电路工作异常,MOS功率管VT2或VT4的温度大幅提高,热敏电阻Rt的阻值超过约4kΩ时,IC1内部比较器1的输出将由低电平翻转为高电平,IC1的3脚也随即翻转为高电平状态,致使芯片内部的PWM比较器、或门、或非门的输出均发生翻转,IC1内置功率输出级三极管VT1和三极管VT2均转为截止状态。当IC1内的两只功率输出管截止时,图1电路中的VT1、VT3将因基极为低电平而饱和导通,VT1、VT3导通后,功率管VT2和VT4将因栅极无正偏压而处于截止状态,逆变电源电路停止工作。
IC1的1脚外围电路的DZ1、R5、VD1、C2、R6构成12V输入电源过压保护电路,稳压管DZ1的稳压值决定了保护电路的启动门限电压值,VD1、C2、R6还组成保护状态维持电路,只要发生瞬间的输入电源过压现象,保护电路就会启动并维持一段时间,以确保后级功率输出管的安全。考虑到汽车行驶过程中电瓶电压的正常变化幅度大小,通常将稳压管DZ1的稳压值选为15V或16V较为合适。
IC1的3脚外围电路的C3、R5是构成上电软启动时间维持以及电路保护状态维持的关键性电路,实际上不管是电路软启动的控制还是保护电路的启动控制,其最终结果均反映在IC的3脚的电平状态上。当电路上电或保护电路启动时,IC1的3脚为高电平,对电容C3沿R5支路进行充电。当导致保护电路启动的诱因消失后,C3通过R5支路进行放电,因放电所需时间较长,故电路的保护状态仍得以维持一段时间。
当IC1的3脚为高电平时,将沿R8、VD4支路对电容C7进行充电,同时将电容C7两端的电压提供给IC2的的4脚,使IC2的4脚保持为高电平状态。从图2的芯片内部电路可知,当4脚为高电平时,将抬高芯片内死区时间比较器同相输入端的电位,使该比较器输出保持为恒定的高电平,经或门、或非门后使内置的三极管VT1和三极管VT2均截止。当IC2内置三极管VT1和三极管VT2截止时,图1电路中的VT5和VT8处于饱和导通状态,VT5、VT8导通后,其后级的MOS管VT6和VT9将因栅极无正偏压而都处于截止状态,逆变电源电路停止工作。
IC1的5脚外接的电容C4和6脚外接的电阻R7为脉宽调制器的定时元件,所决定的脉宽调制频率为:fosc=1.1÷(0.0047×4.3)kHz≈50kHz。即电路中的三极管VT1、VT2、VT3、VT4、变压器T1的工作频率均为50kHz左右,因此T1应选用EI33型的高频铁氧体磁心变压器,变压器T1的作用是将12V脉冲升压为220V的脉冲,其初级匝数为20×2,次级匝数为380。
IC2的5脚外接的电容C8和6脚外接的电阻R14为脉宽调制器的定时元件,所决定的脉宽调制频率为:fosc=1.1÷(C8×R14)=1.1÷(0.1×220)kHz≈50Hz。
R29、R30、R27、C11、DZ2组成XAC插座220V输出端的过压保护电路,当输出电压过高时将导致稳压管DZ2击穿,使IC2的4脚的对地电压上升,芯片IC2内的保护电路动作,切断输出。
为便于大家动手制作及进行生产,将该逆变电源的印制板图绘制,如图3(印制板CS面)、图4(印制板SS面)所示。印制板采用了双面板,尺寸为92mm×66mm,并预留有12V小风扇的安放位置。
元件清单见表2,所有电阻均为0.125W,电解电容除C5、C12外其他均为4×7规格。
经长期应用效果证实,该电路是一款较为成熟的电路,只要大家按元器件清单,对照印制板上的元件位号进行正确装配,即可确保首次通电的成功。
由于该电路具有上电软启动功能,因此在接通电源后大约要等7s左右才有220V的输出,同时LED指示灯亮。当LED指示灯不亮时,表示逆变电路没有工作。
当接通电源10s以后,指示灯还没有点亮时,需要进一步测量XAC交流插座处的交流电压值,若为正常的220V左右,则说明LED指示灯支路故障或是装配时将LED指示灯的极性装反;若经测量XAC交流插座处的交流电压值为0,则说明前级的逆变电路没有工作,可能是因为芯片IC1内的保护电路启动所致。判别方法是用万用表测量芯片IC1的3脚对地直流电压,若该电压在1V以上说明确实是芯片内部的保护电路启动了。
当芯片IC1的3脚对地的电压在1V以上,芯片内部的保护电路启动时,需进一步用万用表的直流电压挡测试芯片IC1的15、16脚之间的直流电压,以及芯片IC1的1、2脚之间的直流电压。正常情况下芯片IC1的15脚对地直流电压应高于16脚对地直流电压,2脚对地的直流电压应高于1脚对地直流电压,只有这两个条件都得到满足时,芯片IC1的3脚对地直流电压才为0V左右,逆变电路才能正常工作。若发现某测试电压不满足上述关系时,只需去查找相应的支路即可解决问题。
逆变电源电路中的MOS管的VT2、VT4有一定的功耗,需加装小U型散热片,其他器件均不需要安装散热片。当将该电源持续应用于功率较大的场合时,需加装12V的小风扇帮助散热,在图3、图4的印制板边缘上已经留有安装风扇的缺口。
在进行印制板元器件的安装时,还要注意将热敏电阻Rt紧贴于MOS功率开关管VT2或VT4的金属散热片上,这样才能保证电路的过热保护功能有效。
文/都永超 朱汉林

