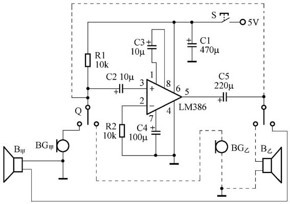
集成功率放大电路LM386具有功耗低、工作电压范围宽、外围元件少、装置调整方便等优点,外接少量元件可组成易于制作且音质优良的有线通话器用于办公室不同房间的对讲或需要监听的场合。
电路工作原理如附图所示,通话器由甲乙两部分组成,甲机为主机,乙机为分机,乙机实际上只有驻极体话筒BG乙和扬声器B乙。甲、乙两机靠三根电线连接(如附图右下侧虚线所示,包括地线)。Q为通话转换开关,由甲方掌握,若将其位置拨向左端,即为甲机处于讲、乙机听的状态。

当电源开关S闭合时,通话器即进入工作状态。R1是BG的偏置电阻,甲机讲话的话音信号通过驻极体话筒BG甲拾取,经C2耦合,送至LM386的同相输入端3,经内部功率放大后,由第5脚输出,再经电容C5、转换开关Q左端连接点送至乙机推动扬声器B乙放音。
若将转换开关Q拨向右端,则使甲机处于听、乙机讲的状态。此时MIC乙拾取话音,转换成相应的电信号后仍如重复上述过程,经C2耦合,送至LM386的同相输入端3,放大后由第5脚输出,再经电容C5、转换开关Q右端连接点,送至甲机推动扬声器B甲放音。电源电压可用5V。
LM386采用双列直插塑料封装结构,当1、8脚之间开路时,电路反馈最深,使电压放大倍数最小,为20倍;若在1、8脚之间接入10μ电容,则电压放大倍数达到最大,为200倍,可在实验中视情况而定;7脚外接纹波旁路电容,以提高纹波抑制能力;输出端5脚经C5接扬声器B,C5可根据音质情况决定取舍;转换开关Q选用小型双刀双掷的即可,扬声器B阻抗为8Ω;BG为普通电容式驻极体话筒。
如嫌通话中转换开关Q的设置不够方便,那么,甲乙各置一套附图电路(当然要将附图中转换开关Q相应去掉,同时,把放音的扬声器通过双股导线放置在对方处),不仅可行,也不麻烦,如此,“想说就说,想听就听”的双工方式会更令人满意。
文/解永勃