市场上的充电器大体分为二种:国外制造的充电器性能比较稳定,但价格也比较高(本人曾买过一个三洋快速充电器,花了450元);国内厂家做的性能不是很好,而且几乎还都是慢充,价格相对要便宜得多。但慢充一般都要充电8小时以上,等待时间太长,给使用者造成很多不便。
本快速充电器线路是一个全自动快速(1小时)充电器,快充结束后有LED提示,并且自动转为涓流充电。
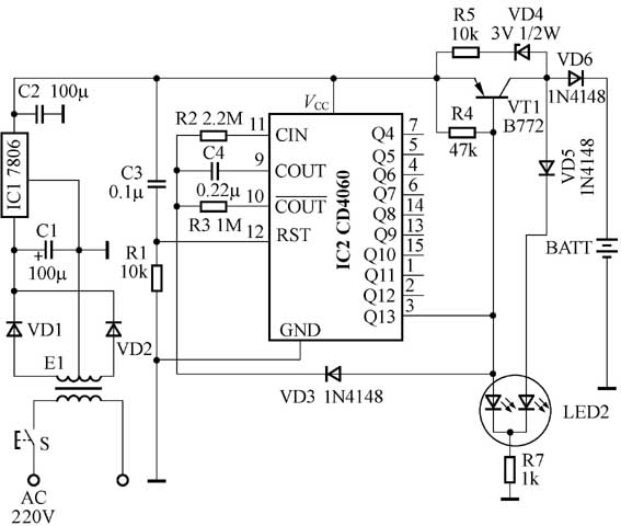
工作原理如附图所示。它主要是以IC2(CD4060)为核心组成控制电路。CD4060内部电路分两部分:一部分是14级分频器,分频系数为16~16384(分别由Q1~Q14输出)。另一部分是振荡器,由外接电阻和电容构成RC振荡器,本线路是由C4、R2、R3及IC内部电路组成振荡电路(注意:C4的容量误差要控制得尽量小才能保证振荡频率比较稳定,整机性能也会稳定很多)。

接通充电器电源开关S,由C3、R1 组成的上电复位电路使得IC2复位,此时IC2的Q4~Q14输出全部为低电平,VT1导通,大电流充电开始,同时,IC2开始计数,双色LED2的红色灯亮。
充电电流大小使用者可跟据电池以及自已所需作一些调节。调节变压器的初、次级线圈比,调换IC1以及调节C1的容量都可改变充电电流。调节的指导电流是不要大于1.2C。
约1个小时后,Q13输出高电平,VT1截止,快速充电过程结束,同时因为Q13为高电平,一路点亮LED2的绿灯,提醒使用者电池已充满。一路经过VD3使振荡器停振,计数器停止计数。但电源经R5、VD4提供给电池一个小电流充电,即涓流充电,以维持电池本身的一些损耗。
本线路给出的参数适用于两节5号镍镉电池。
文/颜利军