随着手机、MP3等电子产品对可充电电池的需求越来越高,人们对功能可靠、价格经济的充电器需求也越来越迫切。而随着人们不断的研究与开发,各种新型的充电器也不断涌现,笔者在此介绍一款快速充电器电路。
PT8A2704是百利通公司最新推出的一款廉价的镍镉、镍氢电池专用的快速充电控制IC(1小时快速充电)。在IC内部整合了-△V检测、电池电压检测、温度检测和保护以及涓流充电保持等功能,提供了较为完善的充电控制。
PT8A2704内部包含了一个高性能控制模块、一个2.0V稳压器、一个高精度的AD转换器以及一些输入输出电路等,全部整合于一个8引脚的双列直插(DIP-8)或贴片式(SOP-8)封装内。2.0V稳压器用于需要稳定供电的电路模块如时钟振荡、ADC电路和电池温度检测等电路,而内部AD转换器用于转换电池温度、电池电压等模拟测量数据供控制模块鉴别电池状态等。
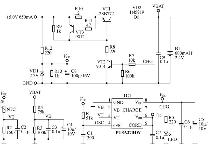
IC内部功能框图如图1所示。利用该IC装制的镍氢、镍镉电池充电控制器电路见图2。由R12、VD1、R13、C8、C7为IC提供电源(IC供电电压范围为2.2~3.0V),R1、C1构成64kHz时钟振荡器,为整个电路提供时钟,LED1用来指示充电状态(恒流充电期间LED1常亮,涓流充电期间闪烁)。VEE是内部参考电压输出端,2.0±0.05V的稳定输出电压除了供内部ADC、时钟等电路使用之外,还由此引脚输出供应外部温度检测电路和其他有需要的电路。


R10、R11、VT3构成充电电流限制电路,如果充电通路电流增加,则R10上的电压升高,当它升高至VT3的Vbe时,VT3趋向于导通令VT1的be结趋向于短路,充电电流减少,这样互相影响至一个电流平衡点,这个平衡点主要取决于R10的电阻值,图中选取1.2Ω使充电电流约600mA。
R10、VT1、VD2 构成电池的充电回路,提供由充电器至电池的通道,而VT1的通断由IC通过VT2控制,IC根据电池充电的状态,控制VT1常通则提供快速的恒流充电,如果电池已充满,则IC控制VT1以1/10的时间比率间歇导通,实现涓流充电以保持电池处于充满电的状态。充电过程中由NTC、R2回路检测电池体的温度、由R3、R4回路检测电池的电压供IC内部判断电池状态之用。
镍氢电池是近年来得到广泛应用的一种可充电电池,具有容量大、使用寿命长、环保等优点,适合它的充电器更是随之具有巨大的市场。利用镍氢电池在充电过程中具有的-△V特性,我们可以可靠的检测电池是否充满,而镍镉电池除了其区别于镍氢电池的其他特性之外,在充电过程中同样具有-△V特性,因此这款充电器同样可以用于镍镉电池的充电控制。典型的充电特性曲线见图3,电池在充电开始时会有一个短暂的电压虚高,然后在数分钟之内会快速下滑进入正常的电压升高过程,因此PT8A2704在刚开始充电的5分钟内不会检测电池电压状态,以避开这个区间,防止误检测-△V。但是在此期间IC同样会不断检测电池温度,如果温度超高,同样会转换至涓流充电状态甚至完全关闭充电通路以保护电池。如果充电过程中因某种原因未出现-△V现象,而电池电压超高令2脚电压超过1.8V(例如电池未放完电就充),这时IC也会转入涓流充电状态,实现最大电压保护。

随着充电不断进行,电池电压不断升高,此电压通过R3、R4网络分压后接入IC的2脚,IC内部的ADC不断将2脚电压进行AD转换,当电池充满后电压下降令IC检测到IC2脚上有12mV左右的-△V之后,就由IC控制转入涓流充电状态,此时充电电流只有恒流快充状态的1/10,仅仅用来维持电池的满充状态。另外因电池在充满之后电压会快速升高,因此IC在检测电池的-△V特性和最大电压保护的同时,还会不断检测电池温度,如果温度上升,则紧贴电池体安装的NTC热敏电阻阻值下降, NTC与R2的分压点电压即IC3脚的电压升高。选取适当的R2可令当温度超过40℃时,IC3脚电压为1.774V(0.887·V\(_{ee}\)= 0.887×2.0V=1.774V),此时IC控制转入涓流充电。
如果在涓流充电状态下电池温度继续升高,当升高到IC3脚电压为1.794V(0.897·V\(_{ee}\)= 0.897×2.0V=1.794V)时,IC就会完全切断充电回路,以保护电池免遭过充电损坏。
如果充电持续90分钟而仍然没有检测到上述现象,则IC也会转入涓流充电,实现最大充电时间保护。综合上述几点,PT8A2704在充电过程中同时具备-△V检测、最大电压、最大温度、最大充电时间等完善保护。
上面给出的电路参数适合于给串接的2节镍氢/镍镉电池充电,被充电电池容量最大可达900mAh。如果需要适应更大容量的电池(如新型的1800~2000mAh),只要更换VD1、VD2及R10三个元件以及适当增加散热片以提供更大电流容量即可。如果外接电源供应器供应的电流有限制,也可以取消R10、R11、VT3构成充电电流限制电路(短接R10),这样可有效降低电路温升。
另外实际产品也有很多使用1节电池的。这时只要取消电池检测回路的R3电阻就行了。此时电池电压通过R4(仅仅起限流作用)直接接入IC。而另外也有很多产品采用4节/6节/8节甚至12节的电池组,这时也只要在原电路上更改不同的R4阻值就行了。对于4节电池组, R3取100kΩ的话,R4取270kΩ,6节电池时R4=430kΩ, 8节电池时R4=620kΩ即可。当然,电源输入也要相应调整才行,对于一节电池的充电,输入大约3.0~3.5V即可,因充电通道上大约要消耗1.3V的压降。输入电压不要盲目提高,额外提高的输入电压其实将消耗在VT1上,除了降低效率之外还会导致VT1的温升加剧。
文/唐黎明