电路构成
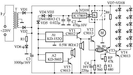
整个音乐喷泉电路如图1 ,主控电路SK是拆出光敏管Rt的普通声光控开关,VT1和A1组成音乐播放电路,并兼有启动喷泉水泵的延时作用。A1内存储一首《春江花月夜》中国名曲。VT5和A2组成语音播放电路,A2内存储“谢谢光临”语音。VT2、K和水泵电机M组成音乐延时控制的喷泉电路。Rt、RP、R3、R4组成光控音乐灯光闪烁电路。VD6既作电源指示又作图2风景小亭子的夜示灯。VD1~VD5、C1~C3等组成整流稳压电路。变压器T的功率应不小于20W。

工作原理

当有说话的声音传至SK时,SK迅速打开市电供电电路,A1、A2同时工作,A1的触发端接成电平触发,A2的TRIG2触发端用一个0. 01 μF的小电容跨接于VDD ,即采用开机的脉冲触发,确保“谢谢光临”的语音不致反复播放。A1工作后VT2饱和,C4为K提供较大的吸合电流,吸合后电阻R1为K提供较小的维持电流,以减小VT2的负荷及电源的功耗。K吸合工作后接通水泵电机M抽水形成喷泉。因白天Rt阻值骤小,VT3截止,VT4也截止。到了夜晚Rt阻值骤大,VT3基极电压被拉至很低,VT3导通使VT4也导通,由VD7~VD18构成的灯光电路在音乐旋律的驱动下闪烁发光。
元器件选择
SK是声光控开关,主要由CD4001B、晶闸管、三极管、驻极话筒和光敏电阻组成。使用成品的声控开关的主要目的是为了减小初学者的制作难度。T可用台式录音机的电源变压器。三端稳压A可用不小于500mA的任何型号,A1、A2同为浙江晶龙电子有限公司的产品。K可用JQX系列12V继电器,电机水泵用的是郑州东明电子公司的直流小水泵。水泵电压在6V时,扬程就可达到0.5米以上而噪音将变得很小。
制作与调试
按图1用刀刻法做一块电路板焊接好电路 (如图3) ,仔细检查虚、漏、误焊的地方。最好每焊接完成一部分电路时就用相应的工作电压通电测试一下。光控电路可以单独的事先调好,以简化最后的整体调试。

喷头的制作
选一个透明的碳素圆珠笔杆做喷头的导管,在瓶盖1的底部规则对称的打孔嵌入VD7~VD12六只发光管,在瓶盖2的径侧由里向外打孔嵌入VD13~VD18六只发光管,分别焊好引线。喷头上的发光管虽然有12只,但它们是两组6相串再并接的,因此引出线只有两根,以医用输液器导管引出。把两只饮料瓶的瓶盖粘接成如图2(b)的形状,从瓶盖的中间打孔嵌入喷头导管(即笔杆),用熔胶粘接好结合部位(见图2c)。把装入引线的输液器导管密缠在笔杆的下半部,并粘固于上部的玻璃板面架上。


整体布局
整个电路放置在一个风景小亭子底座里面,喇叭靠一个侧壁打孔安装,光敏电阻打孔嵌装在向光的侧面。最关键的是水泵的安放部位: 安装的正确高度是抽喷后形成的动态循环面刚好与水泵电机的水封在一个水平面上,如图2(a)。在通电调试中若嫌启动一次喷水的时间短,可将声控开关板上的22uF延时电容换大一些,制作者可根据自己的需要进行调整。
文/张广森