20世纪40年代中期,电子管几乎是各种电子设备惟一的电子器件。那时的人们无论如何也想象不到60年后,把载重卡车大小的设备缩小到手表大小,一粒钮扣电池能供电一两年,这是人类创造的奇迹,微电子学的产物!60年后的电子手表又会是什么样子呢?目前,电子器件经历过电子管、晶体管、小、中规模集成电路、大规模集成电路,已进入到第五代电子器件——超大规模集成电路时代。
一、74LS系列集成电路
在数字集成电路中,最早出现和现在广泛使用的TTL是晶体管—晶体管逻辑电路的英文缩写。数字集成电路还包括HTL电路、ECL电路和CMOS电路,以及存储器和微机电路等。
74LS系列集成电路,是一种改进型的TTL集成电路,利用肖特基二极管构成抗饱和电路,故称肖特基系列集成电路,具有低功耗、工作速度快、抗干扰能力强等特点。
集成电路型号通常由五部分组成,例如HD74LS08P,“HD”表示日立公司数字集成电路,“74”表示器件工作温度范围0℃~70℃,“LS”表示低功耗肖特基系列电路,“08”表示器件品种代号,为4个2输入与门,“P”表示封装形式为塑料双列直插。
数字集成电路常采用双列直插封装,示意图见图1。双列直插式集成电路引脚识别方法是将型号印字正置,作为集成电路顶面。半圆凹口位于俯视图左侧,则左下角为第1脚,再按逆时针方向数起,依次为2、3……至14或16脚。
二、与门电路
门电路数字集成电路是最基本的单元电路,是学习数字集成电路的入门篇。
在图2电路中,开关闭合时用逻辑状态1来表示,断开时用0来表示。灯亮时用1的逻辑状态来表示,灯熄灭时为0。显然,只有满足SA1与SA2皆闭合为1的条件时,才能出现灯亮为1的结果,这就是与逻辑关系。
实现与逻辑关系的门电路叫做与门电路。图3为2输入端与门逻辑符号,方框中符号&表示与逻辑关系,左边两条横线表示两个输入端A、B,右边的一条横线表示输出端Y。
真值表是利用表格的形式,反映出几个输入端变量的组合与输出端之间的逻辑关系。表1为2输入端与门真值表,只有在两个输入端A与B都为1时,输出端才为1,反映出与逻辑关系。
4.与门波形图
用波形图可以形象直观地描绘出逻辑电路的工作情况,波形顶部的平直部分表示高电平1,底部表示低电平0。2输入端与门波形图见图4。
5.与门逻辑关系式
逻辑关系式是一种用来表示逻辑电路输出信号和输入信号之间逻辑的“代数”表达式关系。与门电路在工作中进行“与”的运算,与运算又叫逻辑乘,在逻辑式中用“·”来表示与运算。2输入端与门逻辑关系式可以写作:
Y=A·B
上述逻辑关系式中的“·”表示“与”逻辑,即输入端A与输入端B皆为1时,输出端Y才为1。
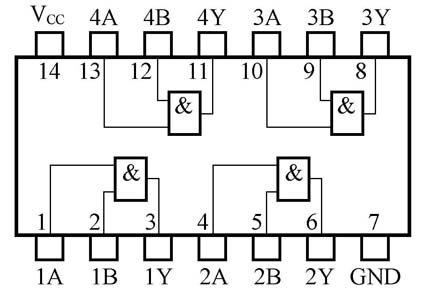
6. 74LS08管脚引线排列
74LS08为4个2输入端与门,为14脚塑料双列直插封装,引脚功能及引线排列见图5。
7.74LS08与逻辑功能测试
图6为2输入端与门逻辑关系实验电路,采用面包板插接方法进行实验。通过74LS08P逻辑功能实验,了解数字集成电路一般使用的要求;测试与门集成电路的逻辑功能。实验中,根据2输入端与门逻辑关系Y=A·B,按照真值表两个输入端组合顺序,通过单刀双掷开关S1、S2,控制输入端电平,只有当两个输入端都满足1的逻辑状态条件时,才能达到输出端为1的结果,输出高电平,绿色发光二极管点亮,R为限流电阻器。
图7为74LS08P逻辑实验电路连接示意图。实验时,先连接好Vcc及GND接线,再接其他引线;在电源回路中串联开关、二极管VD,其作用是一旦电源GB正负极引线接反时,VD即处于截止状态,保护集成电路不受到损坏 ;此外,利用硅二极管导通时正向压降0.7V,使得IC工作电压Vcc不超过5.3V。先将电阻器R上端插接导线与面包板上第一行Vcc接通,绿色发光二极管点亮,说明电源回路接线无误,再改接IC第3脚,第1、2脚输入端通过导线接Vcc高电平,第3脚输出高电平,绿色发光二极管点亮。第1、2脚其中一个或全都接地时,绿色发光二极管熄灭。再做其他3个2输入端与门实验。
8.2输入端与门应用实例
图8为2输入端与门声控灯实验电路。声音传感器采用灵敏度较高的驻极体电容传声器BM,输出阻抗2kΩ,R1为BM内部场效应管外接负载电阻器,注意BM两个焊点中与金属屏蔽壳相连的焊点为负极接地端。射随驱动电路采用基极无偏置电压电路,当VT2基极输入电压达到一定值时,射极电阻器R5上有电压输出,VD1为VT2基极反向电荷提供通路。只有当R5信号电压上升,引脚1处于高电平状态,环境光线较暗,RG光敏电阻值较大(不小于5kΩ)时,输入端引脚2处于高电平状态,才能满足与门电路输出端引脚3上升到高电平状态的条件,通过限流电阻器R6触发单向晶闸管VS导通,其负载小电珠EL点亮。电源GB通过开关二极管VD2降去0.7V后接集成电路Vcc引脚。本声控灯实验电路,在5m处击掌能控制灯亮。
通过2输入端与门电路实验,了解与门电路的作用。首先,输入端信号电平达到开门电平时,输出端电压开始跃升,输入端信号电平升到一定程度,输出电压(4.5V)几乎不再变化,可以视为波形顶部的起伏变化被削顶;而输入端信号低于关门电平时,与门“关闭”,输出端电压几乎为零(0.15V),因此输出端信号为脉冲波形,这就是与门的整形作用。其次,声音信号能否通过与门控制单向晶闸管导通,需要看另一个输入端——控制端电平的高低,环境光线较暗时,控制端处于高电平状态,用声音可以控制灯亮,这就是与门的选通作用;当环境光线较强时,控制端处于低电平状态,声控不起作用,这就是与门的禁止作用。最后,与门的逻辑功能发挥作用,完成白天声控不起作用,黑夜用声音信号控制灯亮的功能。
文/孙心若





