一台创维25TM9000型大屏幕纯平拉幕式彩电,遥控开机,进入TV收视状态,屏幕无雪花,并能显示厂家移动的商标图案,但几秒钟后,屏幕又自动关闭。
此彩电能遥控开机,并能显示频道序号,表明遥控与存储电路没有问题。查看AV状态,正常,表明解码部分电路也正常,由此分析,故障很可能出在高频调谐电路(高频头)或中频处理电路部分。
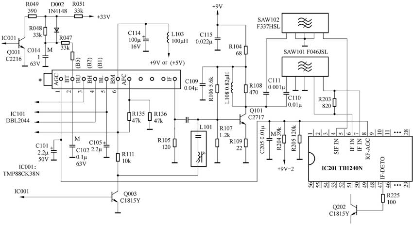
该机的高频调谐电路及中频处理电路如图1所示。中频处理电路IC201采用的是东芝公司推出的小信号处理集成电路TB1240N。TB1240N在少量外围元件支持下,能完成图像中频、伴音中频、视频解码、行场扫描小信号处理等任务。其内部电路框图与外围电路如图2所示。其主要管脚作用如下:6、8脚是其图像中频信号输入端,4脚是伴音中频信号输入端,47脚是IF OUT端,8脚是自动增益RF-AGC控制端,它输出的控制信号经滤波后直接送到高频调谐器的1脚,对高频调谐器接收的射频信号进行实时增益控制。

用万用表R×10Ω挡干扰IC201(TB1240N)各关键点,当干扰到47脚(视频输出端)与6、7脚(图像中频输入端)时都有杂波出现,由此可以证明,中频处理电路部分没有多大的问题。故障很可能出在高频调谐电路或高频调谐电路到中频处理电路间的传输电路中。
测Q101各脚的直流电压,没有发现异常现象。测高频头各引脚直流电压,发现1脚为0.25V,正常值为3.5V, 6脚电压为0.5V,正常值应约为5V。经进一步对这两引脚的外围元件进行检查,发现L103两端直流电压分别为+0.5V和+5V,不正常,拆下L103测量,发现其已断路。想换原规格的小电感,市场上没有出售,只好用原釉封小电感做骨架,用φ0.1mm的漆包线在其上绕20匝,漆包线两端焊在原电感两端的引脚上,装回原处,开机试验,收视正常,故障排除。
文/邹天汉