无光栅表明显示器没有工作,重点检查电源电路和行输出电路。用万用表测电源输出电压,五路均为0V。断开行输出电源,接上60W假负载灯泡,开机检查,发现仍无电压输出,由此可确定故障在电源电路。
检查保险丝管F501,完好。拔下消磁线圈插头,合上电源开关,测量电源线两端阻值很大,说明可以加电进行检查。检查整流滤波电路,测量C506两端电压约为300V,说明整流电路无故障。检查电源振荡电路,在路粗测场效应管Q501,没有发现短路现象。通电测IC501各引脚的电压,发现第7脚电压为0V,关机测量振荡电路的主要元器件,发现R503断路,因R503断路,启动电压无法加到IC501,使电源无法振荡,更换R503,故障排除。
例2:一台EMC- EF836F型彩色显示器开机后屏幕无图像,只有一条水平亮线。
出现一条水平亮线,说明行扫描、行输出部分无问题,估计故障出在场扫描部分。
打开机壳,首先找到场扫描部分(由TDA1675及外围元件组成),开机测量TDA1675各脚电压,发现电源供电(14脚)电压不到2V。关机测14脚对地电阻,已短路。检查14脚外接元件,首先测周围点对地电阻,均不为零,说明短路是由C308或C309击穿引起。断开C308,测14脚对地电阻,阻值恢复正常,说明C308已击穿。更换C308后,开机故障现象依旧。再断开C309开机,故障现象依旧,测14脚电压,只有2V左右,而电源输出端电压为24V,测R316上的电压,压降有22V之多。R316为一功率电阻,其标称值为4.7Ω/1W,焊下测其阻值,已达3.5kΩ,用一只4.7Ω/2W电阻代换后,重新开机运行,显示器工作正常,故障排除。
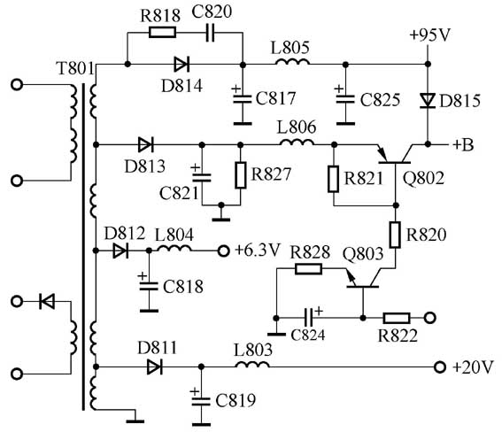
例3:一台SR- JK348型彩色显示器出现开机图像、字符正常,行幅、场幅都不能满屏故障。
字符图像显示正常,无畸变,说明行、场扫描电路工作,但行、场幅度都不够,又说明行、场电路都有问题。从维修经验看,行、场扫描电路同时出故障的现象很少见,有可能是行、场扫描电路的电压不足引起光栅缩小,重点查电源输出电路。
打开机壳,加电检查(见附图),用万用表测行输出Q601端电位只有 70V (正常在90V~100V之间 ),说明电压偏低。查电源电路各路直流输出电压 ,C825正极 为70V,不正常。C819为20V,正常,C818为6.3V,正常。 20V、6.3V电压正常,说明开关电源的整流、滤波、振荡电路没问题。主要检查给行供电的直流输出电路,经检查整流二极管D814正常,测量滤波电容C817和C825,发现C817电容无充放电过程,因其容量减小,换两只同容量电容 220μF/200V,加电测 C825正极,电位为95V,光栅显示恢复正常。
文/冯自义
