人的记忆信号主要输入途径是眼看、耳听。据某些学者统计:在相同的条件下,一般人眼看到的只能够记住20%,耳听到的只能够记住15%;如果把眼睛和耳朵结合起来,则记忆效率可达到80%以上,并且读出声音来要比默读效果更好。许多学生喜欢高声诵读正是这个道理。
这里介绍的诵读助记器就是以此为依据而设计制作的,它能使人集中注意力、增强记忆力,特别适用于学生学习英语,背诵课文,熟记概念公式等,确实是青少年学习(尤其是升学考试)的得力助手!
整个装置由于采用了普通元器件,所以造价低廉(成本不足8元)、制作容易,经实际使用效果良好,有兴趣的青少年电子爱好者不妨动手一试。
一、工作原理
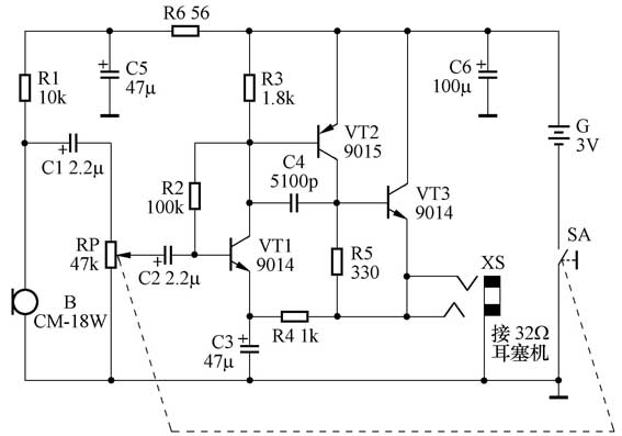
诵读助记器的电路如图1所示,它实际上是一个音量可连续调节的高灵敏度音频放大器。驻极体话筒B和电阻器R1构成了声/电转换电路,晶体三极管VT1~VT3和外围阻容元件构成了直接耦合音频放大电路,其中VT3接成发射极输出形式,它的输出阻抗较低,以便与插入插孔XS内的32Ω低阻耳塞相匹配。

闭合电源开关SA,电路通电工作。诵读者的声音被驻极体话筒B接收后,转换成相应的微弱电信号。该信号经电容器C1耦合到音量控制电位器RP,经过RP电压调节后,通过电容器C2耦合至音频放大电路进行功率放大,最后直接推动插入插孔XS内的32Ω低阻耳塞发声。该诵读声经放大后送回使用者的耳朵,可以强化大脑的记忆,使用者能在相同的时间内记忆较多的诵读内容,起到明显的记忆增强作用。
电路中,以晶体三极管VT1~VT3为核心组成的三级放大器,由于采用了直接耦合方式和独特的反馈回路,所以具有使用元件少、信号传输效率高、工作稳定、频率响应好、无需调试等特点。为了解决直接耦合电路的工作点漂移问题,VT2使用了PNP型三极管,利用其集电极电位比基极电位低的特点使末级功率放大三极管VT3获得合适的工作点。C4为高频旁路电容器,其主要作用是旁路掉输出信号中所形成噪音的各种谐波成分,以改善耳塞的音质。R6、C5和C6组成退耦电路,可有效防止电路产生的自激振荡,并使耳塞发出来的声音更加清晰响亮。
二、元器件选择
晶体管VT1、VT3选用9014或3DG8型硅NPN小功率、低噪声三极管,要求电流放大系数β≥100;VT2选用9015或3CG21型硅PNP小功率、低噪声三极管,要求电流放大系数β≥50。
B选用CM-18W型(φ10mm×6.5mm)高灵敏度驻极体话筒,它的灵敏度划分成五个挡,分别用色点来表示: 红色为-66dB,小黄为-62dB,大黄为-58dB,蓝色为-54dB,白色为大于-52dB。本制作中应选用白色点产品,以获得较高的灵敏度。B也可用蓝色点、高灵敏度的CRZ2-113F型驻极体话筒来直接代替。
XS选用能够在印制电路板上直接焊接、口径为φ3.5mm的耳机常用三芯插孔;该插孔广泛应用在各种随身听上,一般家用电器维修部均可买到。耳机最好用32Ω立体声耳塞,采用双耳反馈诵读声信号不仅能够有效排除外界各种声响的干扰,而且更能增强记忆效果。这种立体声耳塞已带有φ3.5mm的三芯插头,与插孔XS正好相配。
RP选用WH15-K型带开关的小型合成膜电位器,要求配上专门的塑料拨轮盘。这种带开关的小型合成膜电位器外形和电路符号如图2所示,它是将电位器与开关在结构上组成一个整体,由一个旋柄通过塑料拨轮盘控制,而电位器与开关两者在电气上是互相绝缘的。这样,通过一个塑料拨轮盘就完成了电源开关和音量调节两项工作。

R1~R6均用RTX-1/8W型碳膜电阻器。C1~C3、C5和C6均用CD11-10V型电解电容器,C4用CT1型瓷介电容器。G用两节5号干电池串联(须配塑料电池架)而成,电压3V。
三、制作与使用
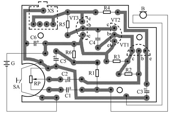
图3所示是该诵读助记器的印制电路板接线图,印制电路板实际尺寸约为60mm×50mm。

焊接好的电路板,装入尺寸约为85mm×60mm×20mm的精致塑料或有机玻璃小盒内,其外形如图4所示。盒上侧面事先分别为话筒B、插孔XS开出受音孔和伸出孔,盒右侧面事先为带开关的电位器RP开出塑料拨轮盘伸出孔。

只要元器件质量保证,焊接无误,本机不用任何调试便可投入使用。但有时因各人使用的驻极体话筒B参数有所不同,有时R1的阻值需要作适当调整,一般应调到声音最清晰响亮为止。
使用时,在室内可将诵读助记器放在桌上,在室外可将其置于使用者的上衣口袋内,注意话筒B的受音孔应朝嘴的方向。戴上立体声耳塞,并将其插头插入诵读助记器的插孔XS内,通过带开关电位器RP的塑料拨轮盘开启电源开关,电路即通电工作。这时诵读英语单词、背诵课文、念概念公式等,耳塞里就会播出相同的声音并反馈到你的耳朵,从而起到强化记忆的作用。通过调节带开关电位器RP的拨轮盘,可获得满意的音效。但注意音量要适中,不能振耳,否则既容易使人疲劳,又损害听觉。在室内使用时还可通过适当调整诵读助记器与嘴部的距离,既改变音量大小,又有效消除环境噪声对耳朵的干扰。用完后关闭电源开关,诵读助记器即自动停止工作。
该诵读助记器除了用于学习外,还可直接当做“耳聋助听器”和“口吃矫正器”等使用。
文/张晓东