电子控制电路种类数不胜数,不妨先把各种自控电路基本部分相互组合以熟悉电子控制电路的工作原理和设计方法,然后再设想其应用。
一、组合电子控制电路
20世纪80年代,组合发明原理已成为创造发明的主要方式之一。下面综合前面已学的传感器、继电器和自控电路的有关知识,组合成新的电子控制电路。
图1为电子控制电路组合图,它是一种宝塔式结构,塔顶是被控对象所要达到的结果,这里选择最常见的控制灯发光,塔底是各种具体的传感器(包含传感器电路),塔中间是各种执行机构(包含驱动电路)。结构图所体现的是利用某一个传感器通过某一个执行机构控制灯发光。根据图1的宝塔式结构,可以引发出90种控制灯发光的方法。有了数量就能产生质量,可以遴选出有价值的方案。虽然有些方法并不实用,但组合出的一些方法确是平时没有想到的,具有新颖性和容易取得实质性技术上的突破。
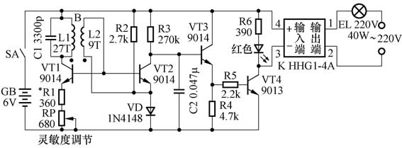
利用线性霍尔传感器③作为磁敏传感器⑴通过晶闸管4控制灯发光的方案,简化成③→⑴→4→⊙方案。
图2为磁控调光灯实验电路,借鉴单向晶闸管自动调光台灯实验电路,将光控改为磁控,完成③→⑴→4→⊙方案。实验电路由两个各自独立的电路组合而成,右边为线性霍尔器件磁控调光电路。当霍尔器件HG没有磁信号输入时,其输出端电压为1/2 GB电压(3V),红色发光二极管处于中等亮度。当磁铁E的某一个磁极沿霍尔器件管壳平面垂直方向逐渐靠近时,HG输出逐渐升高至接近GB电压,红色发光二极管逐渐变亮;E的另一个磁极靠近使HG输出由3V逐渐下降到红色发光二极管熄灭的电压。红色发光二极管亮度变化通过光电耦合电路引起RG电阻值的变化,又引起R4上压降及VT振荡器RC时间常数的变化。当红色发光二极管亮度逐渐减弱时,R4上压降逐渐减小,RP供电电压逐渐升高,双基极二极管发射极上升到峰点电压的速度逐渐加快,VS导通角逐渐增大,照明灯逐渐变亮。
二、简易实用电子控制电路
利用宝塔式电子控制电路组合,可以设计出一些简易实用的电子控制电路,还可以把这些单一功能的控制电路再组合起来,形成综合复杂的控制电路。
根据②→⑶→5→⊙综合方案,组合成图3温度自动控制灯实验电路。当温度升高时,热敏电阻器RT电阻值减小,VT1基极偏置电压上升,VT1集电极电流、PNP型三极管VT2基极电流增加,集电极电位上升,当VT3的基极电位上升到一定值时触发施密特电路翻转,VT3导通,VT4截止,固体继电器K输出端阻断,负载照明灯EL熄灭。当温度降低时,施密特电路翻回到初始状态,K导通,EL点亮。RP为温度调节电位器,电阻值减小时,使照明灯熄灭的温度升高。温度自动控制灯可以作为监测报警装置,当环境或设备温度传感器达到设定温度阈值时,照明灯点亮,可作为超温低警,也可以警示设备低于温度阈值时照明灯点亮。如果把灯和温度传感器密封在同一保温箱内,利用灯发出的热量使箱体内温度上升,达到一定温度时电灯熄灭停止加热,利用温度调节电位器设定温度上限,这就是恒温箱,设想一下是否可以用它来做一个简易的恒温箱,用于自制酸奶,甚至孵化鸡蛋呢?或者会激励出你更多的设想!
根据②→⑸→4→⊙方案,组合成湿度自动控制灯,实验电路见图4。当环境湿度增加时,RS电容量增大,注入单向晶闸管VS控制极的控制电流增加,VS的导通角增大,照明灯EL越亮,达到用环境湿度变化控制灯亮度的目的。设想一下能否效仿温度自动控制灯的应用,作为湿度告示器,环境湿度越大灯越亮,也许可以做一个“自动烘干箱”吧!
根据②→⑹→5→⊙方案,组合成气敏自动控制灯实验电路,见图5。RP2为灵敏度调节电位器,电阻值调大,对泄露的低浓度的液化石油气报警灵敏度提高。如果K的输出负载改用排风扇,电路会更具有实用性。
4.电感自动控制灯
根据①→⑻→5→⊙方案,组合成电感自动控制灯实验电路,如图6所示。调节灵敏度电位器RP,使照明灯EL刚好熄灭,当金属物体接近电感线圈L1时,传感振荡器停振,VT2集电极跃至高电平,R4电平上升到4V,VT4导通,固体继电器输出端接通交流电源,EL点亮。设想一下它是否可以用于粮食粉碎机进料中混杂有金属物时报警,列车通过金属探测传感器时占线信号灯点亮,汽车进库房时照明灯自动开启呢?
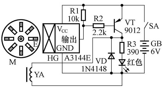
5.霍尔开关自动魔盘
图7为霍尔开关自动魔盘实验电路。当圆盘上的某一条形磁铁E转到霍尔开关传感位置时,HG输出由高电平跌至低电平,PNP型三极管VT导通,电磁铁YA中流过电流产生磁性,吸引圆盘上相邻的磁铁,圆盘获得动力而转动。这时,原来靠近霍尔开关的磁铁远离,HG输出高电平,VT截止,YA失去磁性,圆盘由于惯性转动到下一个条形磁铁靠近霍尔开关器件,重复上一过程,使得“魔盘”不停地转动,体现直流无刷电动机的工作原理。如果霍尔开关输出端接数码计数器,就可以改造成圆盘测速器,测出与圆盘轴相连物体的转速;如果把圆盘作为摩擦轮,在地面和物体表面上滚动时,根据周长就可以测出圆盘周边滚过的距离,把不相干的磁敏传感器与测距功能有机地结合起来。
以上列举了宝塔式电子控制电路的几种组合案例,抛砖引玉以激发读者的兴趣,若被控对象由设定灯发光改为扬声器发声、电热器发热、电动机转动、水泵供(抽)水、门锁开启、电子电器控制,甚至汽车停驶、火箭发射,再加上电路变通应用,在你的智囊库中就会存储成百上千的电子控制电路!
三、遥控系统电子控制
遥控是通过有线或无线电路的装置操纵一定距离以外的机器、仪器等。例如,采用有线遥控装置对发电厂和变电所的开关进行操作;采用无线遥控装置操纵无人侦察机、飞行武器,对人造卫星、宇宙飞船等进行检测、调节和控制。在遥控技术中,红外线和超声波遥控在家用电器、安全保卫和工业生产中得到广泛应用。随着微电子技术的发展和人类社会的需要,电子控制电路功能集成化、微电脑化、智能化,出现电子控制的最高产物——智能机器人,模拟人的思考和学习能力,对环境的应变能力,甚至自我更新能力,到2050年将会制造出家政服务机器人,让人类摆脱繁重的家务负担。
文/孙心若
编者注:
本文的视频讲解见本期配刊光盘。




