在农村耕牛被盗的事情时有发生,严重影响了农业生产和农民生活。为此,我们设计了一种耕牛防盗装置。它由发射器和接收器两部分组成,发射器隐藏在特制的“锁套”内,锁套在耕牛脖子上,接收器放在农户的床头,这样在夜晚耕牛只要被人牵走离开主人15m的距离,接收器便会发出宏亮的响声,叫醒熟睡的人们起来抓贼。
该装置非常省电,发射器用三节7号电池,每晚平均以工作8个小时计算,可用两个月左右,接收器用1号电池供电可用1年左右。
电路原理
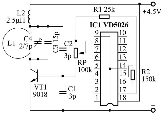
发射器的原理图和印制电路板分别见图1和图2,该电路主要由VT1、IC1等元件构成。IC1是数字编码电路,VT1与阻容等元件组成射频发射电路。由于发射电路采用了编码技术,提高了抗干扰能力,增强了这套防盗装置的保密性。


IC1数字编码器作脉冲数码调制,作四态编码器编码用时,其编码数高达4194304个组码,大大地加强了指令信息的保密性,经地址编码后的数据由IC1的17脚输出。晶体管VT1与L1、C2、C4等组成射频发射电路,通过微调C4, 发射频率约为150MHz,调制后的载频信号由天线辐射出去,对接收器进行控制。
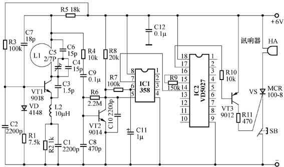
接收器的原理图和印制电路板分别见图3和图4。接收器主要由VT1、VT2、IC1、IC2、VT3、VS等元件组成,微调C5可改变接收频率,使接收频率与发射频率严格保持一致(调整时要用无感起子),当接收器接收到发射器发射的信号后,经R4、C9耦合到VT2进行整形、放大,然后再进入IC1解调和进一步放大,最后由IC2进行译码,当IC2收到发射器中IC1编码器发出的地址编码与自身预置的地址码相同时,IC2的17脚即可输出高电平,触发VT3、VS导通。必需指出的是,编码器VD5026和译码器VD5027内置振荡器的15脚和16脚上外接的振荡电阻,其阻值必须相同,否则就无法译码。末级执行电路采用晶闸管VS的目的是增加本装置的可靠性。

元器件选择与制作
此电路可购买T630/T631、CBF1/CBJ1、RCM-1A/RCM-1B和F01/J01等成品无线电发射和接收头模块组装。自己买散件组装也很容易,但所用元件必须是合格品,三极管要用性能好的,电阻用1/8W金属膜的,编码器和译码器内置振荡器的外接电阻,阻值必须相同,其正负误差不应超过2%,小容量电容应选用高频瓷片电容。在焊接时元件引脚应尽量剪短,并应紧贴电路板焊接,电路板应用高频电路板。电池架应牢靠的固定在电路板元件的背面,且应将电池紧紧的固定在电池架内,以防止耕牛在夜晚“倒沫”、舔痒活动时电池从架中弹出。
锁套的制作是本装置的关键。选直径8~12mm,壁厚1~1.5mm的铁管一段,长度根据耕牛耳朵后部的颈围而定。加工前先把铁管内填满细沙,并将端孔塞紧,不让细沙流出,然后参照图5的形状要求弯曲,再按图6所标的尺寸和结构加工A、B、C锁环的合叶,加工成的锁环合叶一定要用电弧焊与锁套的铁管焊牢,然后将A叶锁环插入B、C两叶锁环之间,定好位后分别钻锁销孔(φ18)和定位插锁孔(φ6),然后是锁套下部穿接发射器电源的线孔,最后把锁套底部固定发射器壳的连接板孔钻好,并弧焊在锁套底部后,可把铁管中的沙子倒出倒净,把发射器的电源开关连线穿入铁管中即可。锁套可加工成大小不同型号,以适应大小不同的耕牛使用。用铁管加工成的锁套弹性很好,在牛脖上套卸都很方便。
锁套上部的铁护罩可用1.5~2mm厚的铁板加工,加工尺寸见图7,锁销插孔(φ18)位置钻的要适当,锁销杆的直径不可小于12mm,锁销的具体加工尺寸见图8。


调整与使用
电路焊好检查无误后,可先检查一下发射器是否工作,在业余条件下调试可拿一台收音机,将发射器接通电源后靠近已打开电源的收音机,收音机若能发出“嘟、嘟……”的叫声,可初步断定发射器工作正常。此时,可将接收器先置于离发射器1m的地方接通电源,用无感起子细调接收器的C5和发射器的C4使发射频率和接收频率达到一样后,再边调边拉距,直至调到接收器远一点讯响器发出叫声,拉近一点即不叫的最远点为止,可通过调整发射器的R1,达到要求的灵敏度和距离。需要提醒的一点是距离也不可调得太远,否则,盗贼把牛盗走后,就来不及追赶了。
使用方法
每天晚上睡觉前可把发射器锁套给牛套锁在脖子上,因锁套的圈套较大,加之铁质弹性又好,因此,套卸都很方便。套锁前可参阅一下图6再进行操作,其具体作法是把锁套先套在牛脖子上,把A叶锁环插入B、C叶锁环之间,把定位插锁插入A、B、C的锁孔中定位后,把代替电源开关的连接导线拉紧连接好,再把铁护罩罩上,用锁销把铁护罩和A、B、C锁环合叶穿在一起,后用锁锁上,最后把接收器电源开关打开,整机即进入待命状态。
每天早晨起床后先把接收器电源关掉,然后再到牛棚把发射器上的锁打开,将锁套取下,等到晚上再用。
文/刘航宇 古琴 徐燕林 刘智