MC44603是摩托罗拉公司推出的新型电源控制器,常用于高档大屏幕彩电和高档CRT彩显中,它在场效应开关管和开关变压器的配合下,能组成高性能开关电源。本文以飞利浦29PT4423/93R彩电为例来分析这种电源电路的工作过程及检修技巧。
一 、 MC44603介绍
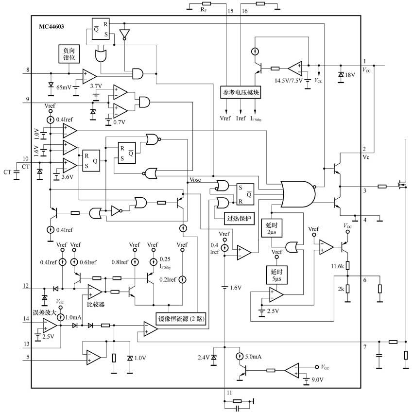
MC44603的内部结构如图1所示,它能完成脉冲振荡、脉冲驱动及稳压控制等任务。当输出端出现过载、轻载或短路时,它能自行改变运行模式,并提供多种保护功能。MC44603的最高运行频率可达250kHz,正常工作频率一般设在44~52kHz,待机频率设计在18~24kHz。MC44603采用16脚封装,各脚功能如下:1脚:供电端,该脚电压上升到14V时,MC44603启动,3脚开始输出脉冲。启动后,只要该脚电压不低于8V,电路总处于工作状态。2脚:脉冲驱动级供电脚,该脚电压决定3脚驱动脉冲的高电平。3脚:开关脉冲输出端。4脚:接地。5脚:折返功能端,提供过流保护,当该脚电压达到1.0V时,折返功能被激活,开关管的饱和时间会提前得到限制。6脚:过压保护端,当该脚电压大于2.5V时,过压保护功能启动,电路进入间歇工作状态。7脚:过流保护检测端,当该脚电压超过1.0V时,过流保护功能启动,以限制开关管电流的上升。8脚:过零检测端,通过将开关变压器次级绕组上的脉冲反馈到8脚,实现过零检测。在开关管截止期间,8脚脉冲为高电平,在开关管饱和期间,8脚脉冲为低电平。只要8脚检测到低电平(低于65mV),说明脉冲出现过零现象,开关管飞快翻转到饱和状态。9脚:外部同步脉冲输入,要求同步脉冲的高电平在0.7~3.7V之间,同步脉冲用于控制内部振荡器的振荡频率,若将9脚接地,则内部振荡器工作于自由振荡状态。10脚:振荡电容连接端,在开关管饱和期间,外部电容被充电至3.6V,在开关管截止期间,外部电容放电至1.6V,10脚电压波形为锯齿形。11脚:软启动端,外接软启动电容。开机后,由于电容的充电作用,其上电压从0V逐步上升到2.4V,从而使3脚输出脉冲的占空比逐步增大至设计值。12脚:待机参考电压设定。在待机模式下,振荡器处于低频振荡状态,通过12脚外部电阻建立起一个参考电压,提供给内部比较器的反相端。只要比较器的同相端电压低于参考电压,电路将继续处于待机模式,若高于参考电压,电路将转入正常工作模式。13脚:内部误差放大器负反馈输出端。13脚与14脚之间一般接有RC网络,能抑制高频,具有低通滤波作用。14脚:内部误差放大器输入端,用于稳压控制。15脚:外接电阻,可以设定待机模式下的振荡频率。16脚:外接电阻,以设定内部基准电流,内部基准电流范围为100~500μA,要求外接电阻的阻值范围为5~25kΩ。

二、 电源工作过程
开机后,220V交流市电经桥堆BR6505整流后(参考图2),再经限流电阻R3513送至C2508,由C2508进行滤波处理,获得300V左右的直流电压。该电压经开关变压器5-2绕组送至场效应开关管V7518的漏极。另一方面,220V市电的负半周(下正上负)经R3510、R3530及桥堆中的D1对电容C2540充电,C2540上的电压上升。当C2540上的电压上升至14V后,MC44603启动,内部电路工作,3脚开始输出脉冲电压,开关管V7518进入工作状态。因此,常将R3510、R3530、C2540、D1等元件所构成的电路称为启动电路。一但V7518工作后,开关变压器初级绕组(5-2绕组)会不断产生开关脉冲,各次级绕组也会感应出脉冲电压,这些脉冲电压经各自的整流滤波电路处理后,得到+140V、+14V及+11V电压输出。
MC44603转入正常工作状态后,其1脚所索取的电流会大幅度上升,从而会导致C2540上的电压下降,为了避免这种现象的产生,在开关变压器上特设了一个次级绕组(8-9绕组),利用8-9绕组上的脉冲电压经D6540整流,C2540滤波后产生14.5V电压,提供给1脚和2脚,以满足MC44603正常工作时的需要。因此,又将8-9绕组、D6540所构成的电路称为补给供电电路。
电路刚启动时,3脚输出脉冲的占空比很小,各路输出电压也很小。接着,11脚内部电路开始对11脚所接的电容C2530充电,11脚电压开始上升,3脚输出脉冲的占空比逐步增大。当11脚电压上升至设计值2.4V时,3脚脉冲的占空比上升至稳定值,各路输出电压也上升至稳定值。这个过程称为软启动过程,软启动有利于保护电源及负载。
2. 稳压控制
稳压取样点设在+B电压(即+140V电压)输出端上,当+B电压上升时,经R3571、R3573、R3572分压后,使IC7570的1脚电压也上升,其3脚索取的电流上升,流过光耦IC7581中发光二极管的电流也跟着上升,光电三极管导通加强,其射极电压上升,MC44603的14脚电压也上升,经内部电路调节后,3脚输出脉冲的占空比减小,开关管饱和时间缩短,各路输出电压下降。若+B电压下降,则稳压过程与上述相反。
3. 保护过程
过压保护:
当某种原因引起各路输出电压大幅度上升时,C2540上的电压也必上升,从而使MC44603的1脚电压也上升。只要1脚电压达到17V时,6脚电压会达到2.5V,从而使过压保护功能启动,MC44603停止工作,随后进入间歇振荡状态,电源发出类似于“打嗝”的声音。
过流保护:
当某种原因(如过载)引起开关管饱和时间增长时,流过开关管的电流必增大,在R3518并联R3519并联R3516上形成的电压也增大,该电压经R3521送至MC44603的7脚。只要7脚电压高于1.0V,过流保护功能启动,电路进入间歇振荡状态,从而自动限制开关管的饱和时间,以防止饱和时间过长引起饱和电流过大而损坏开关管。当电路出现严重过载时,各路输出电压会下降,C2540上的电压也下降,从而使MC44603的1脚电压也下降。当1脚电压低于13V时,5脚电压也将低于1.0V,此时,折返功能被激活。一但折返功能被激活,7脚的过流保护作用也就变得更为灵敏,有利于电路提前进入间歇振荡状态,以限制开关管的饱和时间。
反峰保护:
在开关管截止期间,开关变压器初级绕组(5-2绕组)感应下正上负的反峰电压。该电压与300V电压串联后,施加于开关管,极易击穿开关管。为了避免这种现象的产生,在5-2绕组上接有反峰限制电路,由D6615、D6617、R3509、C2510、R3511、D6511、L5518、C2507、C2518等元件组成。该电路能吸收反峰电压,以保护开关管。
过热保护:
当MC44603基片温度达到145℃时,过热保护电路动作,电路停止工作。
4. TDA8139的作用
TDA8139为双路输出稳压集成块,1脚和2脚输入11V电压,经内部电路稳压后,得到+5V电压从9脚输出;得到+8V电压从8脚输出。+5V电压主要给微处理器供电,+8V电压主要给小信号处理器供电。其中+8V电压属于可控电压,它受4脚待机电压的控制。在正常工作时,CPU输出一个高电平至4脚,此时,8脚能输出+8V电压;待机时,CPU输出一个低电平至4脚,此时,8脚无+8V电压输出,小信号处理器停止工作,整机三无。另外,TDA8139还能从6脚输出一个复位电压,提供给CPU,使CPU在开机瞬间作一次复位操作。
三、 故障分析
1. 开机烧保险管
出现这种故障时,可先断开消磁电路。若消磁电路断开后,不再烧保险管,说明故障在消磁电路,应对消磁电阻及消磁线圈进行检查。若断开消磁电路后仍烧保险,说明故障在电源中。此时可测C2508两端的电阻(R×10Ω挡),若呈现出来的电阻很小,且表针不回摆,说明300V传输电路与地之间有短路现象,应对C2508、开关管V7518及反峰吸收电路进行检查。若测C2508两端电阻时,表针开始有较大的偏转,然后,慢慢回到无穷大,说明故障出在交流输入电路中或整流电路中,应对交流输入电路中火线与零线之间所接的元件及整流桥堆进行检查。
2. 保险管未烧,但电源不工作,各路输出均为0V
出现这种现象时,应先测C2508两端有无300V电压。若无300V电压,说明交流输入电路中有断路现象,应重点检查R3513、R3506、R3507有无断路,交流输入电路中有无虚焊现象,以及电源开关是否良好。R3513是负温度系数热敏电阻,一旦损坏,很难找到原型号电阻,可用2.2~3.9Ω的水泥电阻(功率为10W)进行替换。
若C2508两端有300V电压,可查MC44603的1脚和2脚电压。若这两脚电压为零或过低,说明故障出在启动电路,应对R3510、R3530、D6510、C2540进行检查。若这些元件正常,可对D6540和IC7581进行检查。当D6540击穿或IC7581中的光电三极管击穿时,1脚和2脚电压会接近0V。
若MC44603的1脚和2脚电压正常(在14V以上时),则查16脚外部电阻R3537。若R3537正常,说明MC44603损坏,应更换。
3. 整机三无,但电源出现“打嗝”声
电源出现“打嗝”声,说明电源处于间歇振荡状态,此时MC44603的1脚和2脚电压会大幅度摆动。检修时,可先断开140V负载和14V负载(注意,断开140V负载时,一定要确保R3571仍接在140V电压上),在140V输出端上接一100W/220V照明灯泡,再根据以下现象进行处理。
开机后,若灯泡亮,灯泡两端电压正常,且“打嗝”声消失,说明故障是因过流保护电路动作引起的。引起过流保护的原因是行输出电路中存在严重短路现象,因此应对行输出电路进行检查。
开机后,若“打嗝”声仍存在,灯泡一闪一闪的,说明故障出在补给供电电路或过压保护电路上。此时,可测MC44603的1脚电压。若1脚电压能上升到15V以上,接着又下降,说明过压保护电路动作,此时,应重点检查IC7570、IC7581及其周边元件。若这些元件无问题,应更换MC44603。若1脚电压始终在14V以下摆动,说明故障出在补给供电电路,应查D6540、L5540及开关变压器的8-9绕组。因为当补给供电电路出现故障时,C2540只能由启动电路进行充电。当充电至14V时,MC44603启动。启动后,1脚索取的电流增大,C2540放电加快,其上电压开始下降。当下降至8V时,MC44603又停止工作,1脚索取的电流又大大减小,C2540又被启动电路充电至14V,接着MC44603又工作。这样周而复始,形成间歇工作状态,发出“打嗝”声。
4. 各路输出电压大幅度下降,但稳定
出现这种故障时,应先对MC44603的11脚外部软启动电容C2530进行检查。若C2530正常,则查稳压环路(即IC7570、IC7581及它们的周边元件)。若稳压环路也正常,则更换MC44603。
表1和表2分别列出了MC44603和TDA8139的电压值,可供检修时参考。
注: MC44603与TDA8139电压值
文/王忠诚
