现在市售声光控开关的核心控制集成电路是CD4011,话筒产生的声音信号经三极管放大后提供给CD4011,触发晶闸管导通。但这种声光控开关对声音感知的灵敏度、对光强度感知的灵敏度和控制灯亮的时间不能调节。本声光控开关用一块LM324取代了起放大作用的三极管和核心控制集成电路CD4011,不仅对声音感知的灵敏度、对光强度感知的灵敏度和控制灯亮的时间能够调节,而且成本低,具有很大的适用性。
电路原理
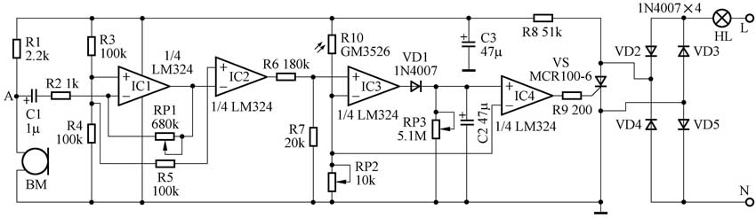
电路原理见附图,市电经VD2、VD3、VD4、VD5整流,R8降压、限流和C3滤波后给控制电路供电。

IC1、IC2、IC3、IC4共用一块LM324。R1、R2、R3、R4、RP1、C1、BM、IC1组成反相比例运算放大器,对BM输出的音频信号进行放大。C1是耦合电容,R2是输入电阻,R3、R4将电源电压分压后得到V\(_{CC}\)/2给IC1的V\(_{+}\)提供基准电压,RP1为反馈电位器,该反相比例运算放大器的电压放大倍数A\(_{V}\)=—RP1/R2,调节RP1的阻值即调节了放大倍数,从而调节了对声音感知的灵敏度。
IC2、IC3、IC4等组成电压比较器,R5起到降压作用。由于实际运算放大器LM324的输入电流并不为零(约为3μA),所以IC2的V+电压比IC1的V\(_{+}\)电压约低I\(_{in}\)R5=3μA×100kΩ=0.3V,克服了没有声音信号时IC1的输出不为V\(_{CC}\)/2而使IC2输出高电平。当有声音信号时,BM的阻值变大,A点的电位升高,IC1对A点电位升高的变化进行放大,其输出电位降低,低于V\(_{CC}\)/2,使IC2输出高电平,该高电平经R6、R7分压,则IC3的V\(_{+}\)得到的电压约为:R7·V\(_{CC}\)/(R6+R7)=V\(_{CC}\)/10,电源电压经RP2、R10分压后给IC3的V\(_{-}\)提供基准电压。当环境光亮度较大时,R10的电阻值较小,IC3的V\(_{-}\)的电压高于V\(_{CC}\)/10,即使有声音,IC2输出高电平,IC3也不能输出高电平,当环境光亮度变暗时,R10的电阻值变大,IC3的V\(_{-}\)的电压低于V\(_{CC}\)/10,只要有声音,IC2就输出高电平,IC3也就输出高电平(所以,调节RP2的阻值就调节了本声光控开关对光强度感知的灵敏度),IC3的输出通过VD1给C2充电,便很快达到接近V\(_{CC}\)的值,由于IC4的V\(_{-}\)电位等于IC3的V\(_{-}\)电压,小于V\(_{CC}\)/10,所以IC4输出高电平,从而使VS导通,灯泡HL就亮。由于VD1的单向导电性,C2主要通过RP3放电,当IC4的V\(_{+}\)电压低于V\(_{-}\)时,IC4输出低电平,VS截止,灯泡HL熄灭,所以通过调节RP3就改变了C2的放电快慢,也就改变了IC4的V\(_{+}\)电压高于V\(_{-}\)电压的时间,从而调节VS的导通时间,即灯泡亮的时间。
元器件选择
元器件的参数见图1,电阻选用1/2W的碳膜电阻,R10也可以选用暗电阻为1MΩ,光电阻小于100kΩ的其他型号的光敏电阻。
安装与调试
将元件焊接在印制电路板上,检查安装、焊接无误,即可进行调试。先用一块黑色绝缘胶布粘住光敏电阻R10的感光部分,调节RP1即调节对声音感知的灵敏度,调节RP3即调节控制灯亮的时间,然后揭去光敏电阻上的黑色绝缘胶布,到光亮度适合的地方调节RP2即对光强度感知的灵敏度。
文/杨善迎 薛居宝