Marantz7(简称M7)前级放大器是电子管机发烧友人所皆知的Hi-Fi名器,半个世纪以来很少有哪个牌子的电管子前级能和它的音色媲美。M7的中、高音优美通透,音色独特、迷人,有很强的音乐感染力,惟一不足的是低音稍弱。按今日Hi-Fi音响器材的要求,低音应该雄浑有力、干净利落。如果要想让M7也放出强劲的低音,则要进行改进。笔者就是通过改换电子管仿制了它的前级,获得较好效果,现将整个仿制的过程介绍给各位。
M7全机共用6只12AX7,其中3只是用于唱头放大电路(LP唱机),3只是用在线路放大,另外还有音调控制电路等。电源部分,电子管屏压电源是用半导体二极管整流和扼流圈的滤波电路。现在仿制M7电路,由于音源是CD机或DVD机,所以只用线路放大部分的电路,音调控制部分省去。因此,仿制的M7电子管前级放大器的电路就十分简单、直接。电路中共用3只放大管,两级是共阴极放大,输出级是阴极输出器,全部用的是12AX7,此电子管音色靓也是共知的,尤其是多只共用更能发挥它的特色。如果将输出级的12AX7换成小型功率放大管6V6GT,使输出电流加大,有较大的电流去推后级功放,则推动能力更强,对减小失真也有益处,并且6V6GT的音色也不逊色12AX7,因此,在保持整机的音色靓丽的情况下,设法使低频的表现得以改善,则频响更宽,声音的密度、速度、质感等也会提高,听感会更好。
6V6GT的音色清澈、柔润,人声亲切,很有美感,只是因为它的输出功率较小而不宜用于现代Hi-Fi音响器材上作功率输出,所以现在用它作功率放大的很少。若将它用于前级放大器的输出级,让它来推后级功放,混合两种电子管音色的前级,再去支配后级和整个放音系统的音色,会更具魅力。
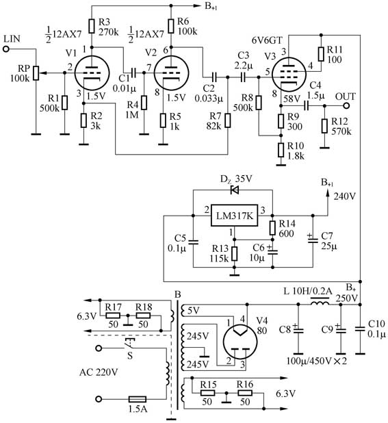
改进后的电路见图1(主放大部分只画出单声道电路),V1、V2是原M7的两级共阴极放大电路,阴极电阻无旁路电容,具有本级电流负反馈,放大管用12AX7,环路负反馈从V2的输出端引出,经电阻R7送至V1的阴极,因此V1有双重负反馈。由于12AX7是高μ管,所以仍有足够的电压增益。V3是输出级(阴极输出器),原机也是用12AX7,本机则用6V6GT,此管是束射四极管,这里将它接成三极管的形式工作(帘栅极与屏极接在一起),阴极电阻R9、R10串联连接,栅漏电阻R8接在R9和R10之间,此处至阴极的电压为8~10V,通过R8给栅极提供8~10V的偏压,音频电压从阴极引出,通过C4输出给后级,R12是隔直流负载电阻,使输出阻抗稳定,不受后级功放的影响。6V6GT接成阴极输出器后,它的工作已与屏极负载无关,所以屏极与B+电源直接连接。6V6GT的阴极电压约58V,计算出工作电流为28mA,约为最大额定电流(屏流+帘栅极电流)的57%,工作很安全。6V6GT接成阴极输出器后,无放大作用,只是起到阻抗转换作用,使输出阻抗降低,前级与后级匹配得更好。同时它还是缓冲级,将后级功放与前级加以隔离,不会产生干扰,工作更稳定,信噪比更高。
6V6GT也可以从屏极输出,这时6V6GT有功率放大作用,使输出的音频信号较强,但与从阴极输出时的音色有区别。本机在初试时,两声道分别接成两种方式输出试音,两声道的输出电压不一样,一边声音大,一边声音小。调整输入端的平衡电位器,使L、R两声道声音平衡,这时很容易听出两声道的音色不相同。从屏极输出的中、高音段较明亮,而从阴极输出的中、高音不太明亮,低音却浑厚强劲,并且弹性十足,正好弥补了M7低音较弱的表现,达到了改良的目的,也符合现代Hi-Fi的要求。
电源部分的电子管屏压电源采用电子管全波整流,其后是扼流圈的π形滤波电路。B+电压输出分两路,一路供给6V6GT的屏极;另一路经稳压后作电压放大级V1、V2的屏极电源。这是因为6V6GT的屏流较大,避免两部分相互干扰,再者电压放大级(尤其是输入级)对B+电源的稳定和纹波的纯净有较高的要求,所以要分开供给并加稳压措施,以保证电路工作稳定和有较高的信噪比指标。稳压器用集成电路LM317K,这里将LM317K悬浮起来工作,使直流电压输出240V,LM317K工作时电压降落在R13上,LM317K只承受10V的压差,工作很安全。LM317K是金属菱形外壳,由于V1、V2的工作电流很小,因此不用散热器它们的温度也不会高。只要R13其值选用准确,工作很安全。
2.元件
用Marantz7电路,元件的品质也要配合。电子管、电阻、电容、变压器等对整机的表现有很大的影响,尽量选用高性能的元件,但这些元件价格较贵,所以要尽力投入,在音质上会有好声来回报。阻容元件要严格、准确地选配使用,声像的准确、立体感以及乐声的活力才会好。
电子管原机V1和V2采用的是12AX7,在仿制和摩机时也可选用美国军用品5751,5751的性能优于12AX7,所以试听时5751的音效一般比12AX7要好。6V6GT是南京早年制造的黑胶座、直身、内有浅黑涂层的品种。整流管也是南京早年的产品80, 这种整流管是葫芦形四脚管,与欧美的80是同一型号,1、4脚较粗是灯丝,2、3脚较细是屏极,很容易辨认。用普通四脚管座,整流输出125mA。南京牌的电子管很有口碑,音乐味浓郁,音色清澈、靓丽,质感好,很容易买到并且价格便宜,非常超值。
电源变压器B是获得靓声的保证。变压器不但要求容量大,有充裕的备用能量,而且还要质量好,长时间放音也不烫手,放大器的音色才稳定。优质的电源变压器供给放大管充沛的电能,低音的表现便从容不迫,低音的力度、清晰度及音乐的密度也高,并且放音系统的信噪比高,音乐背景也更宁静,可以听到更多的音乐内容。本机用120W的E1形铁芯的成品变压器,次级高压绕组容量不小于200mA。
低频扼流圈L的滤波电路是使放音圆润顺滑的措施,这是因为用扼流圈的滤波电路后,输出B+电压的残留纹波是圆滑的,因此要求扼流圈的品质也要高。低频扼流圈有多种,如:比利时MBLE公司的油浸扼流圈、E1形铁芯扼流圈、C形扼流圈等。油浸扼流圈、EI形铁芯扼流圈的音色清澈、圆润、甜美,但油浸扼流圈的电感量较小,而C形扼流圈高音纤细、亮丽、音乐细节更丰富。本机用的是E1形铁芯的成品扼流圈,参数是10H/0.2A。变压器和扼流圈均有单独的不锈钢隔离罩,防止漏磁对放大电路的干扰。
音量电位器是很重要的元件,所有的音乐信号都要从此经过,对放音表现影响很大。两联电阻值误差要小,同步性要好,操作时噪音要小,才能使两声道平衡,立体声效果好,音像定位才准。本机用的是NOble黑壳100k×2的品种,性能比一般的常用品种要好,操作手感也好。
电容对放大器的音色影响很大。级间耦合电容用英国METALPACK古董电容,这种电容音乐细节丰富,高音靓丽、清晰,音色甜美。输出电容用美国油浸电容。B+滤波电容用MALLORY电解电容和PHILIPS蓝六角电解电容混合并联使用,容量不超过100μF,这两种电容音色不一样,混合使用频响会更宽,音色也更好。滤波器输出电容再搭配两只美国西电的罐装油浸电容20μF,使音色更加通透,其他电解电容用国产天和铝壳电解电容。
电阻大部分用DALE的,6V6GT的阴极电阻流过的电流较大,使用2W大红炮电阻,灯丝电源的平衡电阻用AB碳阻。
机内小信号线用φ3mm的特富龙小信号线,机内AC电源线用有屏蔽层的双芯电源线。底盘是用1.2mm镜面不锈钢板专业加工的成品。焊锡丝用含银4%或更高的品种,虽然价格较贵,但用量并不多,焊一部电子管前级有5~6米足够。含银焊锡丝焊接性能好,焊点的导电率高,因此音乐信息损失少,分析力高,细节更丰富,高频空气感好,乐声也更生动活泼,噪音也更低。
3.组装
组装工艺在很大程度上影响放大器的放音表现和工作的稳定性,因此,制作要精心,工艺要讲究,元件的布置,排位、走线等都要符合规律。整体要采用双单声道镜像对称布置,立体声效果才好,两声道的分离度也高。本机主要元件布置平面图见图2。地线采用一点接地的方式,每声道设一段接地母线,电源部分有一段单独接地线,地线两端固定在V1、V1‘的小九脚管座的中心基片上,地线接机壳点在底盘的中央部分,距各点都较近。
电子管的排位也有学问,按图2中的布置排位时,V1、V2与V1\(^{‘}\)、V2\(^{’}\)的接地元件离接地点较远,而V3、V3\(^{‘}\)的接地元件距接地点近,这个接地的顺序对信噪比和音效都有好处。若将V1、V2和V3与V1\(^{’}\)、V2\(^{‘}\)和V3\(^{’}\)两边的位置对掉,各元件接地的顺序就会颠倒,放大器的信噪比和音效就不如前者。
有磁感、分布电容的导线或元件更要精心布置,发热的元件要有足够的散热空间,怕热的元件要远离发热较大的元件。电源变压器漏磁较大的方向不要朝向放大电路,变压器、扼流圈铁芯相互成90°摆放。灯丝电源线两根要紧密绞合后沿底盘边角走,其他导线不要与它平行。每一级的输入、输出端都不要在一个方向。体积较大的滤波电容要牢固地固定在底盘上,铝壳电解电容外壳是负极,要与底盘绝缘。其他阻容元件可固定在电子管座接线脚和地线间,或搭棚支架上。
组装时用搭棚焊接方式进行,焊接前先要将元件的引线、电子管座的接线脚等刮擦干净再镀上一层锡。焊接时尽量利用阻容元件的引线,并且尽量的短。焊接前焊线先要拧紧再补以焊锡,以杜绝虚焊或假焊。
因V1、V1‘的距离较远,音量电位器到V1、V1’的小信号线可用φ3mm双芯并联为单芯使用。不要只用一根芯线另一根空着,或将另一根线接地。
焊接电容时要注意,有的旧装电容是有正负极的,作耦合电容时负极要接低电位。电解电容正负极不要接错,有的电解电容在外壳上有标记,要仔细辨认。
4.调校
虽然电子管的一致性较好,按典型的电路一装就响,但也不能出什么声就什么声,还是要进行测量和精心地调试与校声,使电子管工作在适当的工作点上,频率响应和信噪比有较高的指标,才能得到满意的放音效果。
焊接完毕,详细检查核对,测量无误,按位置插上电子管便可单独通电试机。通电后电子管灯丝慢慢点亮,此时要观察机内有无跳火、冒烟及焦味等不正常现象,有异常现象应立即关机检查。一切正常,十几分钟后各部分已经稳定,便可以进行测量。
首先测量B+输出端(C9的正端)应有250V的直流电压并且稳定,若是有几十伏的摆动,则有可能是滤波电容C8或C9损坏,或者接触不良,应检查消除,否则接入放音系统后会有很大的杂声,不能放音。测量稳压器LM317K输出端应有十分稳定的240V直流电压,说明电源的整流、滤波和稳压部分的工作基本正常。输出管6V6GT的屏极(3脚)电压是250V,阴极(8脚)有55~60V的电压时,此管工作正常。V1,V2的屏极1、6脚电压有100~150V,阴极3、8脚电压有1.4~1.8V即为正常。若阴极电压偏离较大,可适当调整阴极电阻的阻值,电压降即可达到需要的数值。如果某管各脚电压与正常值都相差很大时,应检查管脚是否接错,纠正后电压即会正常。一切正常后再继续通电1~2小时,各部分应无温度过高或有焦味的现象,就可接入放音系统试音。
只要此机制作得法,不论接入晶体管功放或电子管功放的放音系统,都可以有不错的表现。此机信噪比较高,耳朵贴近低音扬声器也听不到交流声,音色柔润、亮丽,播放各种内容的碟片试听,音量电位器开到10~11点钟的位置,不论是乐声的丰满度、细节、低音的力度、清晰度、音像定位等的表现要比原来Marantz 7要好,尤其是低音的改善较大,听感更好。
由于每个人对音色的喜好不同,可按自已的要求再校声,内容包括:音色的浓淡,乐音的厚润,低频的力度和下潜,频响的宽度等等。具体方法是更换级间耦合电容和输出电容的容量或品牌,加大输出电容C4的容量至4~5μF,能使低频的量感、力度更好,下潜会更深。滤波电容(尤其是C8)的容量大小和性能的优劣对中、低频的量感和低频的清晰度、韧性、力度等影响很大,应尽量用发烧级的品种。再有就是换用不同厂家制造的电子管,如:V1、V2可换TELEFUNKEN ECC83,V3可换曙光的6P6P试试,甚至可用6L6等,但也不一定换上高价的电子管或电容就一定出好声,还要看电路以及电子管、阻容元件的配合。当搭配合适时,一般元件也能出好声,这就要看组装与校声技术修炼的功夫了。
文/戴洪志
