在自动控制系统中,需要通过执行元件完成对控制对象的驱动,其中应用得最广泛的是继电器,继电器是应用最为久远的传统电子器件之一。
一、电磁继电器
电磁继电器是一种利用控制电流通过电磁铁线圈吸引衔铁实现触点转换功能的继电器。它由电磁系统、触点系统及传动系统三大部分组成。图1为超小型小功率继电器(JRC-21F)结构示意图及电路符号。
图2为电磁继电器驱动实验电路。用VT作为开关管,R为上偏置电阻器,RP为灵敏度调节电位器。并联在继电器K两端的二极管VD作为续流(阻尼)二极管,为VT截止时线圈中电流突然中断产生的反电势提供通路,避免过高的反向电压击穿VT的集电结,在用小功率电磁继电器时,VD可缺省。当RP电阻值由小逐渐调大时,线圈两端电压逐渐升至吸合电压值(4V),继电器吸合,常开触点Za-Zc闭合,接通电源GB2,直流电动机M转动。
二、簧管继电器
干簧管是一种磁控开关,除用磁铁磁场激励开关动作外,也可以利用线圈通过电流产生的磁场切换触点,这就是簧管继电器。簧管继电器典型的封装形式见图3,将线圈及线圈中的干簧管封装在磁屏蔽盒内。簧管继电器结构简单、灵敏度高,常用在小电流快速切换电路中。

图4为簧管继电器实验电路,KR选用线圈额定电压3V、标称电阻值700Ω的簧管继电器。当光敏电阻器RG受光照射时,线圈中电流超过吸合电流值(4mA),常开触点Ha-Hb吸合,接通蜂鸣器HA而发声。

三、时间继电器
把电子电路器件与电磁继电器组合在一起,即成为时间继电器。图5左边为时间继电器的外形,右边上下分别为缓放继电器和缓吸继电器的电路符号,它们都有延迟时间的作用。使用时间继电器时,转动顶端旋钮可以设定继电器延迟动作的时间。

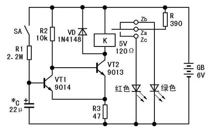
图6为模拟时间继电器实验电路,当控制开关SA闭合时,电源通过延时电阻器R1向延时电容器C充电,当VT1基极电压升至2.1V时,VT1导通,经射极电阻器R3强烈的正反馈作用,VT2迅速截止,接在VT2集电极回路的电磁继电器K释放,红色发光二极管熄灭,绿色发光二极管点亮。K选用线圈电阻值120Ω、额定电压5V的电磁继电器。当延时电容器C选用22μF时,继电器延时释放时间约30秒钟,选用220μF时,可延时4分多钟。

四、晶体闸流管
随着固体电子器件的发展,可控晶体闸流管——简称晶闸管(又称可控硅)的出现,克服了电磁继电器的缺点,它是一种无触点的开关器件,特别适用于防火、防爆及防电磁波干扰的环境中使用。
1.晶闸管
图7为常用晶闸管的外形及电路符号。最左边为反向阻断晶闸管2P4M,是一种单向晶闸管,其电路符号如右上角所示。BTA06是双向触发晶闸管,其电路符号见右下角。97A6是双向触发晶闸管。在晶闸管的3个电极中,K代表阴极,A为阳极,G为控制极。
2.单向晶闸管实验
图8为单向晶闸管实验电路,为安全起见,采用低压实验。接通电源开关SB后,逐渐调小RP电阻值,当控制极触发电流达到70μA(控制极触发电压0.8V)时,晶闸管导通,小灯泡点亮,去掉控制电源GB1,晶闸管继续维持导通状态。如果事先在小灯泡负载回路中串联电位器,调节电阻值使负载电流减小到0.7mA(通常维持电流小于3mA)时,晶闸管截止,电流中断。
3.双向晶闸管实验
双向晶闸管光电控制实验电路见图9。接通交流电源后,有光照射到光敏电阻器RG,阳极A在交流电正半周时,控制极被正向触发而导通,负半周时则负向触发导通,负载照明灯泡EL点亮。实验时,把内径20mm、长100~150mm不透光的塑料或纸管套在光敏电阻器上,以克服环境光的干扰,用手电筒照射套管开口处,照明灯点亮,实验时要注意用电安全!
五、固体继电器
顾名思义,固体继电器是一种采用固体电子器件的继电器,没有触点,没有传动部件,使用比晶闸管更简便、可靠,其外形及接线见图10。固体继电器有直流、交流型之分。
交流固体继电器实验电路见图11。K选用型号HHG1-4A交流固体继电器,其输入端接3V控制电源GB,正负极性绝对不能接反。输出端接入220V照明电灯EL回路中,RV为过压保护用的压敏变阻器,在白炽灯电路中可以省略。按下SB,EL点亮,输出端电压降小于1V,松开SB,电灯熄灭,注意安全用电!
文/孙心若
编者注:
本文的视频讲解见本期配刊光盘。

