我们曾介绍了几款集成电路D类音频功率放大器的工作原理,本文介绍两款分立元件D类音频功率放大器电路,供大家参考。
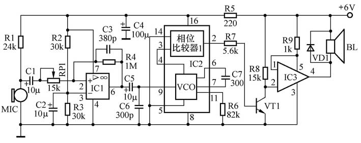
手提式D类扩音器电路如图1所示。
这是一款用锁相环CD4046和TWH8751大功率开关集成电路制作的手提式D类扩音器(俗称大声公、叫卖器、电喇叭)。
音频信号由IC2锁相环电路的9脚输入,经内部压控振荡器VCO转换成变频方波,再通过内部相位比较器1比较放大后从2脚输出,通过VT1去推动IC3工作,然后由IC3推动扬声器发音。IC2锁相环电路的9脚无信号输入时,2脚输出电平为0V,IC3停止工作。
图1电路中,VT1选用9014,VD1选用1N4001,IC1运放选用CA3160,IC2锁相环电路选用CD4046,IC3选用达华电子厂生产的大功率开关集成电路TWH8751,也可用大功率的场效应管及达林顿管等代用。
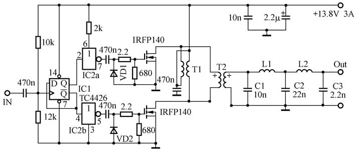
这是一款在汽车上使用的100W D类功放,在+13.8V供电的情况下(可直接接在汽车+12V电瓶两端),能够输出约100W的功率,电路如图2所示。
在图2电路中,音频信号通过一个470nF电容耦合到双D触发器CD4013(IC1)的输入端,经过CD4013内部电路处理后,从Q、 Q端输出两个含有音频成分的极性相反的信号,这两个极性相反的信号经过高速MOSFET驱动电路TC4426进行功率放大后,推动大功率MOSFET管IRFP140工作在开关状态,音频信号通过T2的耦合输出到扬声器中,推动扬声器发声。
图2电路在接阻抗为4~16Ω的扬声器时,均能正常工作,效率高于76%。由于有输出变压器T2的存在,输出音色颇有胆机风味。
高速MOSFET驱动电路TC4426在4.5V~18V供电范围内均能稳定地工作,其输出驱动电流高达1.5A,而输出阻抗只有7Ω(内部电路如图3所示),因此是驱动MOSFET功放管的理想器件。由于该电路比较简单,很适合音响爱好者自制,故下面给出各元器件的参数,以便仿制。

输出管选用MOSFET场效应管IRFP140(100V, 30A, 150W)。VD1、VD2选用高速肖特基二极管MBR150,如果买不到MBR150,也可以用其他同类型二极管替换。T1用直径为1mm的高强度漆包线在直径为25mm的3C85型磁芯上双线并绕8匝。T2初级用直径为1mm的高强度漆包线在直径为25mm的3C85型磁芯上绕6匝,再用直径为0.8mm的高强度漆包线在该磁芯上绕21匝为次级。
L1用直径为0.8mm的高强度漆包线在T-157-2型铁氧体磁芯上密绕64匝。L2用直径为0.8mm的高强度漆包线在T-130-2型铁氧体磁芯上密绕64匝。
如果该功放在工作时有噪声干扰,可在CD4013以及TC4426的电压输入端之间(靠近管脚)加装一只47nF的电容。
电阻均选用五色环金属化电阻,MOSFET输出管控制极的电阻为2.2Ω、2W金属膜电阻,3个470nF电容选用WIMA电容,其余电容为普通电容。
文/科林

