本文介绍的转换器的主要功能是将输出轴的角位移线性地转换成DC电流信号。其转换原理是通过对外接的直滑式精密导电塑料电们器的阻值变化量进行处理后,转换成相应的4~20mA输出电流信号,该信号一方面作为电动执行机构的闭环负反馈信号,另一方面作为电动执行机构的位置指示信号,是电动执行机构中的重要环节。
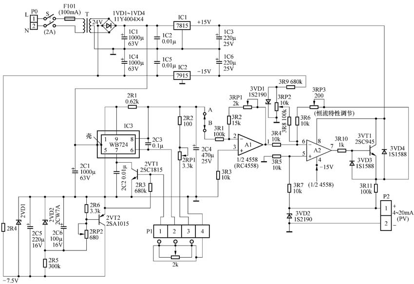
如附图所示,以WB724为核心元件构成0~10V可调稳压电路,由2R4、2VD1、2C5(产生7.5V负电源)、2R5、2VD2、2C6(产生4.5V负电压)、2R6、2RP2(偏置电阻通过调整2RP2的电阻值使2C4两端输出电压能从0V起调)、2VT2(调整放大管)组成WB724的5脚所需负电源工作电路,由2VT1构成负载保护电路(该管在正常工作时呈截止状态,断电时导通箝位于输出电压,并通过WB724内部恒流源使2C1释能抑制浪涌电压,以免损坏负载电路)、由2R2、2RP1、2C4及外接电位器组成0~10V可调控电路。当外接2kΩ电位器向左调到尽端时,正好抵消WB724的工作电压使2C4两端输出电压为0V(配合调节2RP2的偏置使输出等于0V);当外接电位器向右调到尽端时,输出为10V(由2RP1范围调整电位器设定上限电压)。
2.4~20mA输出电路
该电路实际上就是电压/电流转换电路,通过RC4558双重OP放大器A1输入端将0~10V的电压信号转换成4~20mA的电流信号,在设计中为了加大敏感电压,使OP放大器A1成为衰减器(其放大倍数为0.16),当输入电压等于0V时,调整3RP2使电流敏感电阻3R11上有4mA电流通过;在该电路中的OP放大器A2为恒流输出电路,当输入端电压为10V时调节3RP1使其输出电流达20mA。
在本电路中还设置了恒流特性调节电路,即在负载中串联一只电流表,当负载在0Ω和500Ω切换时调节3RP3使其电流变化量最小,从而改善恒流特性。
安装调试
1.实验室安装调试
按照附图所示电流型位移/电量转换器电路原理图的技术要求将各种元器件焊接在“万能电路板”上(本电路中所使用的电阻元件均为1/4W、±1%的金属膜电阻,可变电阻器均选用RJ6P型元件,其余均按图要求安装),但A、B两点间的短接线可暂不接入电路中,经检查安装无误后将调试用2kΩ/2W线绕电位器接入P1接线端,然后再将220V交流电源接入P0接线端通电开机调试。先将外接可变电位器向左调至最小值,调节电位器2RP2使2C4两端输出电压为0V;接着将外接电位器向右调至最大值,然后调节电位器2RP1,使2C4两端输出电压为10V。这时关断电源在A、B两点间接入短接线开机调试恒流特性(按上述介绍电路工作原理的调试方法调节3RP3改善恒流特性)。
2.现场安装调试
(1)手动操作调节
将在实验室安装调试完毕的“位移/电量转换器”装入现场操作台内,同时再敷设一条三芯屏蔽电缆,将电缆一端接入P1接线端,另一端接入ZKJ型角行程电动执行机构内的直滑式精密导电塑料电位器的接线端上,然后将数字万用表拨到直流200mA挡位上,将红表笔接入P2端的1脚,黑表笔接入SWP-D90型智能控制仪的14脚,再将P2端的2脚与SWP-D90控制仪的15脚用导线连接上,经检查接线无误后,从操作台内引入220V电源接入P0接线端开机调试。
转动ZKJ型角行程电动执行机构的手动操作把手,将执行机构摇至风门“全闭”状态,调节电位器3RP2至输出4mA电流信号为止;然后反方向摇动手把转至风门“全开”状态,调节电位器3RP1至输出20mA电流为止。
(2)电动操作调节
当手动操作调试结束后,观察SWP-D90智能控制仪上所显示的“开度”数据,当风门处于“全闭”状态时,数显表应显示“0”;当风门处于“全开”状态时应显示“100”(单位均为“%”),现场实况为:风门“全关”时显示-1.8;风门“全开”时显示101.8,与理想值有所偏差,因此还需进一步调整。此时在风门“全开”时调节电位器3RP1使仪表显示100(这时万用表上的读数为19.8mA),接着将风门“关闭”调节电位器3RP2使仪表显示0(此时万用表的读数为3.8mA),至此可采用电动操作方式反复开启、关闭旁路风门,观察电动执行机构的运行情况及智能仪的工作状况,当系统能稳定工作时可拆除万用表改用导线连接,便可投入使用。
文/吴鸿平
