本文介绍一款电子管前级是用南京厂家1959年制造的6V6GT和80年代北京的6N3搭配制作的,不论是频响之宽阔、韵味之浓郁、音色之明快均有超凡的表现。不管是推电子管功放还是晶体管功放,都能有靓丽的音色,都可以营造出磅礴的气势和浓烈的音乐气氛。
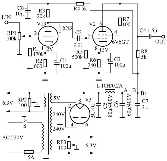
此电子管前级电路见图1,主放大电路采用两级共阴极放大,输入级V1用高频双三极管6N3作电压放大,放大后的音频信号送至输出级V2。V2是将四极管6V6GT接成三极管的形式,四极管接成三极管使用,虽然增益稍低,但内阻小,推动效果好,并且失真低,线性好,噪音也很低。6N3与6V6GT搭配,两只电子管的特性融合后使本机的表现更具魅力。6N3是中μ(μ=35)三极管,增益适中。6V6GT三极管的接法使输出功率有所降低,但仍有足够的能量输出激励后级功放。6N3高频靓丽,音质纤细嫩滑,频响宽;6V6GT韵味浓郁,中、低频厚润,音乐密度高,两电子管结合使全频的表现更好。本机未采用环路负反馈,以求有较好的瞬态,使音色更明快。若是个人喜好,需要大环路负反馈,反馈量也不宜大,3~4dB即可,以免影响速度和动态。
电源部分: B+高压用电子管全波整流和扼流圈的π形滤波电路,因6V6GT的工作电流较大,整流管要用输出电流较大的南京厂家制造的5U4G,使放大电路能够得到充沛的电能供给。5U4G也是公认的好声电子管,中、低音量感足,低音强劲,并且音乐感好。各管灯丝由交流电源供给,灯丝电路中设有平衡电位器,动触点接地,调整电位器使灯丝两端平衡,使两边交流磁场相互抵消,以抑制交流声。B+滤波电容不用传统的电解电容而用聚丙烯薄膜电容,能使音效达到现代Hi-Fi音响的要求,信噪比也高。
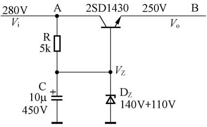
若想性能进一步提高,B+电源输出端还可以加稳压电路。传统电子管机稳压用充气稳压管的并联电路,充气稳压管体积较大,应占底盘上管孔位置,由于B+电源的速度也不及晶体管稳压器快,所以还是用大功率晶体管的稳压电路较好。简单且性能好的晶体管稳压电路见图2。此电路是一个电子滤波器,有很好的滤波作用,使B+电压非常平滑,因此放大器的信噪比也会提高,再加上稳压作用,使放大管的工作点稳定,电路工作稳定,音效自然会好,并且乐声厚润,中、低音的量感足,听感更好。电路中电阻R是稳压管的限流电阻,阻值可通过公式R=(Vi-Vz)÷Iz计算,式中Vi是输入电压,Vz是稳压管稳压电压,Iz是稳压管工作电流。

例如: 本电路的R=(280V-250V)/6mA=5kΩ,只要计算准确,R的阻值精确,装机后不需要调试B+输出电压即可稳定在250V。电压调整管用彩电电源调整管,用东芝的产品音乐味较好,常用的型号有2SD1401~1403、2SD1430~1433、2SD1519等,也可以用BU508A,国产的同类型号有3DD262F等。这些大功率晶体管的参数是:V\(_{CBO}\)为1500V;V\(_{CEO}\)为600~800V;I\(_{C}\)为3.5~8A;P\(_{C}\)为80~125W;T\(_{i}\)为150℃。由于是大功率管,电子管机的工作电流又小,所以不装散热器调整管的温度也不会高,工作十分安全。制作时,将电压调整管及周边元件固定在一块50mm×70mm的印制电路板上,然后再固定在底盘内,A、B两端接到图1中A、B两点处即可。
2.电路制作
(1)元件选用
本机选用的功放管6V6GT是黑胶座直身、有浅的黑涂层、亚黑屏的品种,该电子管音色通透、乐声清澈,播放人声娇娆、充满情感,中、低音厚润、韵味浓艳,只是输出功率较小(4.5W)。因此,前段时间很少有人再用它作输出管,只用它作推动管来推300B等直热式三极功放管。本机用6V6GT作电子管前级的输出管,音色当然也靓,和常用的电压放大三极管的输出级相比有更出色的表现。
有了好声电子管还要有其他元件的配合,每种元件都有各自的特性,要根据所需要的音色选用元件,并尽量加大投入,选用特性好的元件。
电源变压器的容量要足够大,靓声的关键就在电源变压器。因6V6GT的屏流较大,要用容量不小于120W、次级高压线包容量不小于200mA的EI形铁芯变压器。电子管机浓郁的音色,十足的力度及动态表现全靠充沛的电源供给,决不能在电源供给方面捉襟见肘,输出管电流调大些B+电压就跌落下来,就谈不上音色和动态了,所以电源变压器一定要用高素质和大容量的,长时间开机也不会烫手,放大器的音色才稳定。低频扼流圈的素质也同样重要,本机用10H/0.2A的EI形铁芯的成品。
B+滤波电容用聚丙烯薄膜电容几只并联使用,而不用通常使用的电解电容。四川凯立、新德克的电子管机专用MKP 400V的聚丙烯薄膜电容性能不错,充放电速度很快。用于滤波电路再适当配以Solen聚丙烯薄膜电容混合使用,进行调色,会得到很好的效果。若用美国军用罐装油浸电容滤波,音色会更靓。
级间耦合和输出电容对音色和频响的影响很大,应该用高素质的品种,本机用美国油浸电容和TCC油浸电容,使放大器具有古董电子管机的音色,并且音乐细节丰富、清晰。若财力雄厚可用银箔或铜箔电容,也可以用凯立或新德克的电子管机专用MKP薄膜电容。
电阻用AB碳阻和早年国产的RT型绿色的碳膜电阻。电子管座也应有选择,本机小九脚管座用早年国产的胶木管座,八脚管座用美国胶木管座。这些管座的音乐味较浓。美国八脚管座的接线脚与电子管脚的接触很紧,插拔电子管很费劲,需小心操作。
机内输入端的一段小信号线虽然很短,但对音色也有一定的影响,这里用外径φ3mm的特富龙镀银信号线,能使音色清丽、甜美、细节丰富,音场宽阔。机内电源线要从机后引至前面板的电源开关处,所以要用粗壮且有屏蔽层的双芯电源线,以避免电磁干扰,屏蔽层在电源线进底盘处接地,这对提高信噪比、声音的清晰度和保真度等颇为有益。还需要一个漂亮、防震、宽敞和非常扎实的,最好是专业加工的成品底盘。
(2)整机组装
本机采用搭棚焊接的方式组装,不用电路板,主要是因为业余条件下制作一块较大的电路板不是一件容易的事,同时电路板的材料对放大器的音色也有影响。用搭棚焊接,空气绝缘很高,布线、摆位都很方便。电子管座牢固的固定在底盘上,插拔电子管也很自如。
线绕电位器RP2、RP3体积较大,要固定在底盘内(电源变压器的底下),调整也应该方便。
元件的布置要按双单声道的形式排列,电源部分与主放大电路的元件分开摆放,不混在一起,以免产生干扰。含有磁感、分布电容的元件,连接线要特别精心安排,元件布置按信号流程由前到后呈直线走向,使每级的栅极和屏极的元件远离,并且屏极与下一级栅极又最近,才能避免交感杂声和使电路工作稳定。变压器与扼流圈排位时,铁芯要互成直角。若是用铁板的底盘,固定电源变压器时要用不导磁的材料将变压器垫起,固定螺丝也要用非导磁材料。
地线采用一点接地的方式,每声道布置一条接地母线,电源部分用单独一根地线,使电源与主放大电路的地线不混在一起。体积较大的电容固定在底盘上,其他阻容元件固定在电子管座的接线脚与搭棚支架上,并尽量减短连接线。
3.调试与试听
组装完毕,详细检查核对无误后,测量B+输出端(图1中A、B点)对地无短路现象,再装上AC保险丝管,将RP2、RP3调到中间位置(两边各50Ω),按位置插上电子管便可通电试机了。通电几分钟后机内无异常现象,各部分工作已稳定,就可进行测量。首先测量B+输出端有270~290V的直流电压,说明电源部分高压整流、滤波电路工作是正常的。V2的屏极为170~190V,阴极电压为10~12V,则6V6GT的工作基本正常。6V6GT的栅极至地的电压是0V,如果有正电压则是耦合电容C2漏电,应进一步检查。V1的屏极电压为100~120V,阴极为1.8~2V,说明6N3的工作也基本正常。若某管的阴极电压偏低,可适当加大阴极电阻阻值。各管灯丝电压为6~6.5V,然后再通电1~2个小时,检查各部分无温度过高及焦味,再测量一次上述各点,无大的变化,便可以接入放音系统试音,并根据放音的情况进行校声,以使放音系统的表现满足聆听者的需要。
此电子管前级接入晶体管、场效应管功放或电子管机功放的放音系统,均可使放音效果得到非常明显的改善,即有柔顺、温暖、甜润的胆味,又有快捷的速度感,纤细明亮的高频和强劲利落的低音,推晶体管机后级尤甚。
后记
输入级V1的电路可以改为SRPP电路,高音和动态会有更出色的表现,此时全机只是多用了一只6N3和几只电阻。输出级V2可改为从阴极输出,此时V2则是阴极输出器,V2的增益小于1,特性和屏极输出不相同,音效也不一样。V1与V2之间还可以采用直接耦合等多种电路形式,放音表现各不相同。V2也可以换用6P3P或6L6等功放管。因此,此机有多种玩法,可视自己的口味喜好去试。若是没有大容量的MKP薄膜电容,B+滤波电容也可以用德国ROE金色电解电容或PHILIPS蓝六角电解电容,放音也会有靓丽的表现。
文/戴洪志
