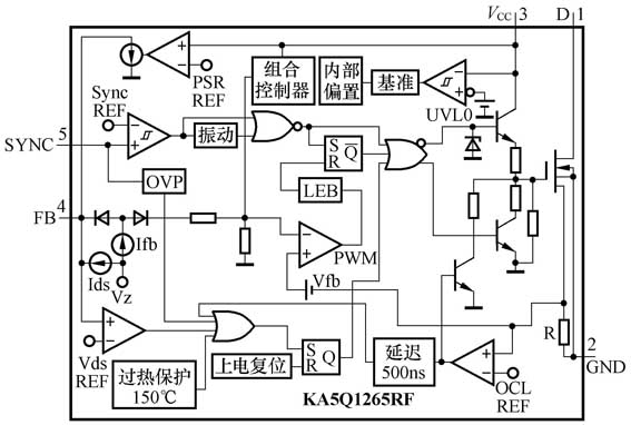
KA5Q1265RF是Fairchild半导体公司于2001年推出的开关电源厚膜集成块,内部结构如图1所示。它内部除了含有脉冲振荡器、脉冲驱动器及场效应开关管外,还含有许多门电路、触发器、比较器等电路。利用这些电路可以实现脉冲形成、脉冲驱动、开关调整、稳压控制、过流保护、过压保护、过热保护等功能。KA5Q1265RF开关电源厚膜集成块主要用于长虹、海信等品牌的超级芯片彩色电视机的开关电源中,它具有外部元件少、工作稳定、输出功率大、自身功耗小、带负载能力强等特点,本文以长虹PF3495彩电为例(见图2),分析这种电源的工作原理及检修方法。

一、工作原理
1. 振荡过程
220V交流市电经桥式整流和C810滤波后,在C810上得到300V左右的直流电压。该电压经开关变压器初级绕组(L1、L2绕组)加至厚膜元件(N801)的1脚(即内部开关管漏极),同时,300V直流电压还经启动电阻R821对C822充电,C822上的电压上升,从而使N801的3脚电压也上升。当C822上电压上升至15V时,N801内部电路启动,并开始产生振荡脉冲,从而使电源电路进入工作状态。当电路振荡后,只要3脚电压不低于9V,它将继续维持振荡状态。
一旦电源工作后,N801的3脚所索取的电流会增大,此时,由R821所提供的电流无法继续满足3脚的要求,因此,必须由开关变压器L3绕组上的开关脉冲经VD824整流、C822滤波后所产生的直流电压来给3脚供电,以满足3脚在正常工作时的供电要求。
厚膜元件(N801)5脚外接同步自锁电路,由VD825、R826、C823及VD823等元件组成。开关变压器L3绕组上的脉冲电压经同步自锁电路送至N801的5脚,5脚每输入一个正脉冲,其内部比较器就会翻转一次,从而使内部振荡器的振荡状态及时得到调整,这样就确保了电源的振荡频率与5脚输入脉冲之间保持同步关系。使用同步自锁电路能使电源的稳压范围加大,并提高电源的带负载能力。
开关电源工作后,开关变压器各次级绕组会不断输出脉冲电压,这些脉冲电压经各自的整流、滤波电路处理后,输出+145V(+B电压)、+15V-1及+15V-2三路电压,分别给各自负载供电。+15V-1电压还经N883稳压成+5V电压,经V871和VD872组成的稳压电路稳压成+3.3V电压,给超级芯片微处理器部分供电。
2.稳压过程
R852A、R854、R854A及R855、R855A构成分压电路,主要用来对+B电压进行取样,并将取样电压送至V826(TL431)的1脚。V826为三端比较器(其内部结构在图中已画出),它是稳压环路中的核心元件,它能将输出的+B电压稳定在UO上,UO的大小由下式决定:
U\(_{O}\)=V\(_{REF}\)×(1+R1/R2)=2.5×(1+R1/R2)
上式中,VREF为TL431内部的基准电压,等于2.5V,R1表示R852A、R854、R854A三只电阻串、并联后的总阻值,R2表示R855、R855A两只电阻并联后的总阻值。若将图中的电阻阻值代入上式中,可以算出U\(_{O}\)=145V。另外,从上式中还可发现,通过改变R1和R2的比值就可对输出电压的高低进行设计,但R1、R2的阻值确定后,输出电压的高低也就稳定不变。
稳压过程由V826、N830及N801内部有关电路来完成,稳压取样点设在+145V(+B电压)输出端上。当某种原因引起+B电压升高时,经电阻分压后,使V826的1脚电压也上升,流入其3脚的电流增大,光电耦合器(N830)中的发光二极管导通增强,发光强度增大,并使光电三极管导通也增强,厚膜元件(N801)4脚电压下降,经内部电路调节后,使开关管饱和时间缩短,开关变压器储能下降,+B电压也下降。当某种原因引起+B电压下降时,稳压过程相反。
3.待机控制过程
正常工作时,超级芯片N100的10脚输出高电平(2.4V),V830饱和导通,VD827截止,对开关电源不产生影响,开关电源按自身的工作规律工作。在待机状态下,N100的10脚输出低电平(0V),V830截止,集电极变为高电平,VD827导通,V826的1脚电压上升,导致流入3脚的电流增大许多,从而使光电耦合器的导通程度大大增强,进而使N801的4脚电压变得极低(0.2V左右),经内部电路调整后,使开关管的饱和时间大大缩短,+145V和两路+15V电压均下降至正常值的一半。扫描电路及伴音电路均停止工作,整机处于待机状态,但+5V和+3.3V电压仍不变,以确保在待机状态下,超级芯片的微处理器部分仍能正常工作。在待机状态下,电源处于轻载状态,只需满足微处理器部分的供电要求即可。
4. 保护过程
过流保护:
当负载出现短路时,开关管的饱和时间会增长,流过开关管的电流会增大。当电流增大到一定程度时,N801内部电阻R上的电压会高于1V,从而使内部过流保护电路动作,自动限制了开关管的饱和时间,使开关管不至于受大电流的冲击而损坏。
过压保护:
当某种原因(如稳压环路开路)引起输出电压过高时,开关变压器L3绕组上脉冲幅度也增高,从而使N801的5脚电压幅度升高。当5脚电压幅度超过11V时,内部过压保护电路动作,N801停止工作。
过热保护:
当厚膜元件KA5Q1265RF的基板温度超过150℃时,内部过热保护电路动作,开关管停止工作。
二、检修方法
1.整机三无,各路输出电压均为0V
先观察保险管有无烧断,若保险管烧断,说明电源中存在短路现象。再查N801的1脚和2脚有无击穿、C810有无击穿、整流二极管(包含并接在二极管上的电容)有无击穿、交流进线中有无短路现象。
若保险管未烧断,则测C810两端有无300V电压。若无300V电压,说明故障在交流进线或整流电路中。常见的原因是RT802断路。RT802是负温度系数热敏电阻,刚开机时,阻值为4.7Ω,当它发热后,阻值会接近0Ω。当RT802损坏,而又找不到相同型号电阻更换时,可用3.3Ω/7W的水泥电阻替换。
若C810两端电压正常,应测N801的3脚电压,若此脚电压为0V,应查R821及C822等元件。若3脚电压在15V以上,说明N801内部不良。若3脚电压在9V~15V之间摆动,说明过压保护电路动作,应查+B电压整流二极管VD831和滤波电容C833等元件以及行负载电路。另外,当稳压环路有故障时,也会出现这种现象。
2. 输出电压摆动不稳
这种现象是因电路处于间歇振荡状态造成的,一般是因R824或VD824开路所致。当R824或VD824开路时,电路虽能进入振荡状态,但当振荡后,厚膜元件(N801)3脚所需的电流增大,启动电路所提供的电流无法满足3脚的需要,从而使3脚电压下降至9V以下,电路停振。接着300V电压经R821对C822充电,充电至15V时,电路又开始振荡。这种间歇振荡将使输出电压摆动不稳。
3.整机三无,各路输出电压大幅度下降
出现这种故障时,应先检查N100的10脚是否输出了低电平待机控制电压。若输出了低电平待机控制电压,则应着重检查微处理器电路的工作条件是否满足(即3.3V供电是否正常,时钟振荡是否正常)及I2C总线电压是否正常,因芯片内部自带复位电路,因而无需检查复位电压。
若N100的10脚为高电平,说明故障是因过流保护电路动作或稳压环路不良引起的,应重点检查VD831、C832及C833是否漏电,行负载是否过重,稳压环路中有无元件损坏等。稳压环路中的易损元件为N830、VD828及V826,另外,分压电阻断路引起这种现象的情况也时有发生,例如: 当R855或R855A断路时,输出电压会下降至70V左右。
KA5Q1265RF检修数据如附表所示,可供检修时参考。
文/王忠诚