本文介绍一种随身携带、使用方便的感应测电器,它既可以当手电筒照明,又可以代替普通氖管测电笔进行非接触式测电,是电工、电子爱好者不可多得的一件实用小工具。
一、工作原理
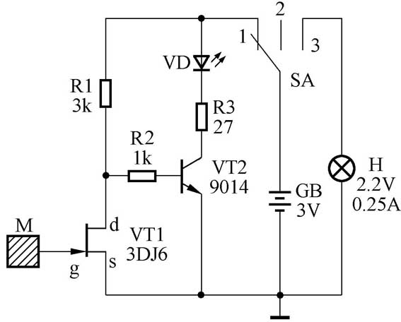
带照明灯的感应测电器电路如图1所示,它由感应测电电路和照明电路两部分组成。其中SA为功能选择兼电源开关,GB为共用电源(干电池)。

当SA拨至位置“1”时,由感应金属片M与场效应晶体管VT1、晶体三极管VT2、发光二极管VD、电阻器R1~R3等组成的感应测电电路通电工作。平时,由于VT1处于零偏状态,其漏极d和源极s之间始终呈饱和导通状态,VT2基极通过R2获得的偏压低于0.65V,故VT2处于截止状态,VD无电流通过而不发光。当M靠近220V交流电源线或带电体时,就会感应到微弱的交流电压,经VT1放大后就会从漏极d输出放大了的50Hz交流电压信号,从而使VT2以相同频率不断地导通与截止,控制VD发出红光(由于人的眼睛存在0.1s的视觉暂留效应,所以看到的是连续发出的红光),表示被测对象带电。
当SA拨至位置“3”时,自聚光小电珠H通电发光,既可在夜晚用于短时间照明,又可在检修电气、电子装置时照亮某些暗处的电路等。
电路中,利用VT1所具有的高输入阻抗及电压放大特性,直接放大M感应到的交流电信号,不仅电路简单,而且效果很好。由于VT2的基极偏压实际上由R1和Rsd(VT1漏极d和源极s之间的等效电阻)对G的分压决定,所以适当改变R1的阻值,即可调节电路的测电灵敏度。R3是VD的限流电阻器,当VT2电流放大系数β取值较小时,也可省去不用。
二、元器件选择
VT1选用3DJ6或3DJ7型N沟道结型场效应管,要求它的饱和漏源电流Idss≤1mA;该结型场效应晶体管有金属管壳和塑料两种封装形式,外形和管脚排列如图2所示。由于结型场效应管的漏极d和源极s是对称的,可以互换使用。

VT2用9014或3DG8型硅NPN小功率晶体三极管,要求电流放大系数β>100。VD用φ3mm普通红色发光二极管。
R1~R3均用RTX-1/8W型碳膜电阻器。感应金属片M是尺寸约为6mm×6mm的薄铁皮。
SA、H实际上是组装用的市售双灯微型手电筒内现成的电源开关和自聚光小电珠,无须另外再选配。
三、制作与使用
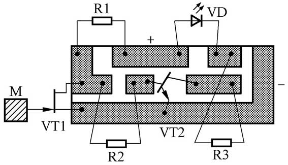
图3是该感应测电器的印制电路板接线图。印制电路板用刀刻法制作,实际尺寸约为15mm×9mm。焊接时注意,电路板上标有“+”、“-”极性的位置处,应紧贴电路板边沿各焊上用5mm×5mm铜皮弯制的“L”形状电极。

焊接好的电路板,按图4所示装入市售普通双灯微型(尺寸约为90mm×34mm×19mm)塑料外壳手电筒内。具体做法:打开双灯微型手电筒的后盖,去掉作为信号灯的红灯罩内的2.2V、0.25A自聚光小电珠,在原位置装上焊接好的电路板。要求焊在电路板上“+”、“-”位置处的“L”形状铜片,分别与手电筒内原有的开关SA(置“开”位置)磷铜片、电池负极所引磷铜片可靠接触即可。感应金属片M应紧贴红灯罩顶部平行固定,以方便测电。电筒外壳控制开关附近,应事先开一φ3mm的小孔,以便伸出发光二极管VD的发光帽。

装配好的感应测电器,电路一般不用调试便可投入使用。闭合电源开关SA,将手电筒的红灯罩顶部(实为感应金属片M)正对220V交流电源线,一般相距10~25cm时,发光二极管VD就会发光,表示电路工作正常。如果VD不发光,则应检查电路元器件是否有损坏或焊错,电路板上“+”、“-”两电极与手电筒内的磷铜片接触是否良好,直到VD可靠发光为止。如果VD能够发光,但灵敏度很低,必须将手电筒的红灯罩紧贴电线绝缘外皮时才会使VD发光,可适当减小R1阻值;反之,如果手电筒的红灯罩未接近电线时VD就发光,说明灵敏度太高,应适当增加R1阻值。通常,在VT1的栅极g没有接收到信号时,通过调整R1电阻值,使VT1的源极s与漏极d之间的电压略小于0.65V,即可获得最为满意的灵敏度。
该感应测电器用途非常广泛,下面向大家列举六个典型应用实例。
⑴轻松判断220V交流电源线是否带电。闭合电源开关SA,手持感应测电器,让红灯罩顶部(实为感应金属片M)正对着交流电源线,一般两者相距10~25cm时,发光二极管就会发光,表示电线带电。如果测试的是平行或分开(间距大于30cm)的两根电线,若一根测试时发光二极管会点亮,说明是相线(火线);另一根测试时发光二极管不亮,则判定为零线(地线)。此法的最大优点是能够以非接触方式在任意位置隔着电线绝缘皮层检测220V交流电,可免去用普通氖管测电笔测电时,必须选择在电源插座孔、开关内部、电线接头处或者割削电线表面绝缘层等的情况下直接接触进行测电的不便和弊端。
⑵粗略估测交流电的电压高低。由于感应测电器在接近带电电线、发光二极管开始点亮时所保持的距离,与电线所带电压高低成正比例关系,所以使用者在取得一定的经验数据之后,还可根据这个最大作用距离粗略估计所测电线的电压高低。一般来讲,所测电线带有36V交流电时,有效感应距离为1~5cm;所测电线带有60V交流电时,有效感应距离为5~10cm;所测电线带有220V交流电时,有效感应距离为10~25cm。
⑶准确判定墙壁里照明电路暗线的位置。在布设有照明电路暗线的墙壁上钉铁钉时,要求比较准确地寻找到电线位置并避开它。这时,可手持感应测电器,让红灯罩顶部贴近墙壁来回游动,当发光二极管由暗变亮时,红灯罩顶部所指处就是通电暗线所在位置。
⑷快速查找槽板里断线的位置。如要查找槽板里断线故障位置,可将查线器贴近槽板,从室内进线位置开始沿槽板向前移动,当发光二极管突然熄灭时,红灯罩顶部所指位置就是断线处。此法不需要依次打开槽板盖检查线路故障,既省时,又省力。
⑸方便测定电线内芯的折断位置。把被测导线接在220V交流市电的相线上,手持感应测电器,让红灯罩顶部靠近导线,测电器上的发光二极管就会点亮,然后慢慢地沿导线移动,移动到某处位置时,发光二极管突然熄灭,那么这里便是导线的断芯处。
⑹巧妙寻找电热毯内部的断丝点。手持感应测电器,让红灯罩顶部靠近通电的电热毯热丝,并顺着热丝走向移动测电器。当发光二极管由亮变灭或由灭变亮时,就说明测电器的红灯罩顶部刚好通过断丝处。拆开该处的布毯,接通断丝,并用绝缘胶布包好接头,用针线缝好拆开的布毯,就能很快修好断丝的电热毯。
文/张晓东