逆变电路可分为电流逆变和电压逆变两大类。此电路在利用、开发太阳能方面是不可缺少的一个组成部分,太阳能利用是将太阳能作为能源,采用非晶硅、单晶硅、多晶硅太阳能电池板,把太阳能转换成直流电能对蓄电池充电储存。在白天,只要有微弱太阳光照时非晶硅太阳能电池板就可以将太阳能转换为电能储存于蓄电瓶中。使用过程中,将12V(或24V)蓄电瓶的电压通过逆变电路变为所需频率的交流电流。目前,用于太阳能电源照明灯的逆变电路尚有许多缺点,如光效低(30lm/W以下)、寿命短(2000小时以下)、故障率高等。为此,笔者研制出了一种适宜太阳能灯的电流恒定的逆变电路。
(1)电路中使用的元器件尽可能少,以减少成本和降低故障率。(2)灯在长时间照明时工作电流必须稳定在某一值(360mA)。(3)能在低温下快速启动(-15℃)。(4)耗电很少,亮度很高(光效约50lm/W)。
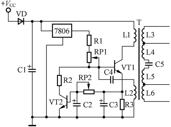
电路原理见图1,整个电路由自激多谐振荡器、钳制电路和逆变电路三部分组成。直流变换电路主要由三极管VT1、高频振荡变压器T、旁路电容器C1、偏流电阻R1和RP1等组成。它们构成一个自激多谐振荡器,将12V蓄电池电压变换成适合灯管工作的高频交流电压。LM7806三端稳压器主要是为三极管VT1、VT2提供稳定的工作电压。VT2、RP2、C2、C3、R2、R3等组成一个钳制电路,将工作电流始终调制在360mA。L3、L6提供灯丝电压,给灯丝进行预热,便于低温启动。
VT1为NPN型三极管,要求200≥β≥110,最好选择JE3055或D880;VT2为NPN型三极管 8050;VD为1N4007型二极管;C1为330μF/25V;C2、C3为100μF/25V;C4、C5为0.047μF(瓷片电容);R1为100Ω 1/4W;R2为150Ω 1/4W;R3为2Ω 1W;RP为4.7kΩ;RP2为10kΩ。
变压器T的骨架选择内框为6.5mm×6.5mm的八脚塑料骨架,见图2;硅钢片采用“山”字形,尺寸见图3。绕制变压器的漆包线均为φ0.45mm,L1绕17匝,L2绕4匝,L3绕5匝,L4绕65匝,L5绕65匝,L6绕5匝。

3.工作点设定
将电路原理图转化为印制电路板图,电路板越小越好,以便安装在灯泡尾部。调整时为了便于荧光灯快速启动,首先调节RP2使电阻阻值为最大值,即10kΩ,再调节RP1使电路中流过灯丝电流为400mA。第二步,为了使荧光灯工作电流稳定在某一固定值,调节RP2使整个灯的工作电流为360mA。这样,灯泡在启动时电流为400mA,启动后随之降到360mA正常工作。
此逆变电路不仅适用于太阳能电源照明灯,而且可以推广到其他电路中应用。
文 /杨志强

