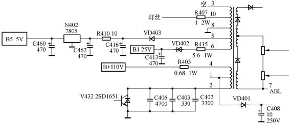
一台厦华XT-21A6N彩电,行管击穿,换新后,短路行管b、e极,测行供电B+为标称的110V,且很稳定,故排除电源不良的可能性。在逆程电容C406(见图1)两端并上一只5600pF/2kV的电容。通电,听到行启动声后,至多3秒钟,即听到“唧唧”声,行管再次击穿,且严重烫手,排除逆程电容不良的可能性。换新行管后,通电后又是过热击穿。再换新行管,拔掉行偏转线圈插头,通电迅速测行输出的供电电阻R403(0.68Ω)两端电压约0.7V,工作电流大于1A,也排除了行偏转线圈短路的可能性。

难道是行扫描前级有问题?但检测IC201(LA76810)的4.43MHz副载波振荡(行频由4.43MHz分频)、行振荡的供电、行激励输出以及外部的行激励级都基本正常,所以断定行输出变压器不良。
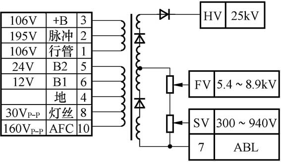
由于该机型较新,买不到同型号行输出变压器,查资料得知快乐2104型的行输出变压器(见图2)与该机行输出变压器有互换的可能性,且安装孔位相同,于是新购一只,进行代换。把新行输出变压器9、10脚空着,其余脚按对应关系(见附表)连接。为了保险起见,把灯丝限流电阻R407由1Ω换为5.6Ω,挑开给场集成电路N401(LA7840)供电的二极管VD451。通电,灯丝发光了,行管温升正常,但灯丝电压偏低,把原R407恢复,灯丝电压正常。测B1空载不足25V,把R415由5.6Ω换为1.2Ω,+25V正常,装好VD451,出现图像和伴音,但N402(7805)过热,测R410(标称10Ω,实为12Ω)右侧为16.4V(标称12V),把R410继续增大,效果不明显,且温升很高。于是把该绕组弃之不用,用绝缘导线在行输出变压器磁芯上绕8匝,一端接地,另一端接VD403正极,R410改为1Ω/ 1W,测7805的输入电压为7.9V,输出为4.94V,大大降低了温升,提高了可靠性。至此,该机修复。


文/于永泉