接修一台松下TC-2148电视机。前维修员称该机开机后无光无声,确信电源部分存在问题。原因是电源部分主输出电压+B偏高(图标90V,实测102V);行输出管供电电压很低,为10V左右, 而开关电源变压器T802的次级输出电压都偏高,C850两端电压由图标的42V升至48V,C832两端电压由图标的20V升至23V。
打开机盖,开机快速检测以上数据(见图1),除行输出管供电电压为102V外,其余数据都与图标一致。前维修员在测量行输出管供电值时错误地选择了“冷地”,而实际上,该机的开关电源接地端与行输出管发射极接地端都属“热地”。这是维修人员经常会走的第一个误区。

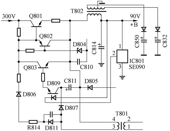
按正常的维修思路,首先要解决+B电压偏高问题。因该机电源部分属串联型开关电源,长时间开机检修时应接上假负载。具体操作:断开行输出管集电极,在C814两端接入60W灯泡作假负载。开机,灯泡亮。测+B电压仍为稳定的102V,T802次级C850、C832两端电压也分别为48V、23V。按遥控待机键,灯泡熄灭,C814两端电压降至3V左右。C850、C832保持原电压值不变。查相关资料得知,Q802在待机状态时处于反向工作状态,通过它对Q801基极作分流,实现了T802次级C850、C832上的电压稳定输出。由此可断定Q802及其相关电路工作正常。将电视机切回开机状态,重点对由Q803、D809组成的误差放大及脉宽调制电路进行检查。IC801(SE090,误差检测IC块)前维修员已换新,开机测量Q803的Vbe为-0.1V,怀疑其be结断路,拆下测量,正常,更换D809亦无效。测C811两端电压为0V。仔细分析该部分电路(见图1),原来电容C811作用重大,C811上的电压通过D809直接决定着Q803的Vbe,从而控制着Q803 的导通程度,而C811上的电压是由T801次级的行逆程脉冲经D807整流得到的。C811上无电压,该机又无光无声,行输出级电路故障的几率很大。行输出级电路的工作状态反过来影响着+B电压值,但在检修时仅片面地考虑电源自身部分,是不会有进展的。这是维修人员经常会走的第二个误区。
将假负载用15W的小灯泡替换(以区别是处于工作还是待机状态),恢复已断开的行输出管集电极。开机灯亮,测IC601(AN5192K-A)的51脚(HOR-REG)电压值为21.0V(图标6.7V),54脚(H-OSC)、55脚(X-RAY)、56脚(H-OUT)的电压值都为0V(见图2)。逐一更换与行振荡有关的外围元件无效后,断定IC601已损坏。考虑IC601引脚数多,更换困难,且价格昂贵,因此应确保机内其他元器件也无损坏的条件下再更换IC601。

仔细询问机主电视机损坏时的情况。据机主说,当时小区有多台电视机同时损坏,据说与有线电视系统有关,这样就基本排除了机器内部引发故障的可能性。更换IC601后,去掉假负载;为了确保行管工作的安全性,在集电极串入量程为600mA 的电流表检测行电流。试开机,“噗”的一声,有高压感应及行电路工作声。光栅出现并逐渐变亮,行输出级电流逐渐升高,眼见已过550mA,急忙关断电源。一般机器380mA已能正常工作,该机行电流到550mA还不止,可能某处存在过流故障。小心拨掉显像管尾板后开机,行电流为300mA且很稳定,这就排除了行频及偏转线圈故障。插上尾板后短时间开机,先测+B电压已降至90V,23V行振荡工作电压也降至20V;再测IC601的20脚(ACL控制端),电压能随亮度升高而降低,关机后检查相关电路元件并未变值。这说明ABL电路能正常启控。那问题到底出在哪里?一时陷于困惑状态。这主要是不了解松下TC2148电视机行输出级电路工作电流大这一特点,因此走了弯路。
仔细分析该机的行输出变压器负载部分电路(见图3)。7脚有25V输出,主要供场集成电路IC451(LA7837)的二次电源及行激励级工作电源用。2脚的16.5V输出,它为整机提供12V、9V乃至5V的电压。对应的行电流应较大,于是将SCREEN电位器逆时针旋动一段,开机,行电流停在了350mA左右,只是图像较暗。慢慢顺时针旋动SCREEN电位器,至亮度适中,行电流停在了500mA左右。这时查屏幕亮度、对比度指示几乎都在最大值。将亮度、对比度调整到中间偏上位置,再将SCREEN电位器复原,屏幕亮度正常。行电流指针可随屏幕亮暗变化打至550mA处。随后开机数小时,工作正常。
总结:
1.松下TC-2148属MX-3机芯,其开关电源部分与一般机型有所不同。一般机器的开关电源在失去行逆程脉冲同步后,+B电压不是升高,而是略有降低;而MX-3机芯的机器正好反之。松下 TC-2148机与TC-2150等机型也略有差别;前者在待机状态(行输出级电路停止工作)+B可由90V升至102V,后者升至95V。在检修该类机型时,应注意区别。
2.松下机的行工作电流较大是维修员所必须了解的,以免做一些无为的工作。
3.接修每一类自己不熟悉的机型,应先查阅与该类机型相关的资料,这样能对检修工作起到事半功倍的效果。
文/梁明义