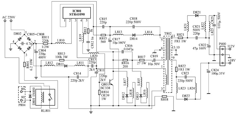
一台香港佳丽20寸彩电接通220V电源,指示灯亮,但无光、无图、无伴音。开机测+112V端电压,电压为56V,拔掉与主电路板相连的电源插头,此时再测+112V端电压,电压为125V,接220V、60W灯炮做假负载。开机测电压为56V,同时灯炮不亮,说明电源部分有故障。根据该机的电路图分析(见附图),造成此故障可能有以下几个原因:RL801继电器接点严重氧化;R801( 6.2/10W)电阻值增大;STR41090厚膜电路性能不佳;D802、D821、C804、C822、R821性能不佳。
将RL801焊下,接DC:12V电源,测接点电阻,电阻值为0.2Ω( 用数字表测),正常。检测R801、D802、D821、R821,未见异常。因原理图未标注器件具体数据,故将IC801焊下带着样品到商店对比测试两块各脚电阻值,均基本相同。因此确定IC801 没损坏,恢复电路。焊下电容C804,测C804充放电,性能良好。焊下电容C822,发现负极引脚松动,测电容充放电性能,阻值为无穷大并且没有充电过程,说明此电容已损坏了。更换电容C822,为了提高可靠性,将原耐压160V的47μF电容更换为耐压为250V,焊回原位,故障排除。

文/刘春