飞利浦公司的TDA1308
1.TDA1308基本参数

TDA1308是飞利浦公司研发出来的AB级(我国一般称甲乙类)耳机放大器。+5V供电时,输出功率可达到60mW,表1是TDA1308几个重要参数。

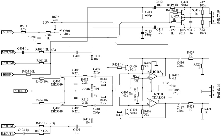
图1是广东南海能兴电子公司EN-2000型便携式CD/MP3机音频输出的电路原理图。该系统由经DC-DC变换后的3.3V供电,R413(4.7Ω)加在TDA1308的电源端作输出短路保护之用,电解电容器C408容量较大,一方面和R413组成简单的RC滤波电路;另一方面作为储能之用,特别是输出功率较大且3.3V不稳之时尤甚。
该电路可分耳机输出、线性输出、音量控制电路、静音电路和低音增强电路五个小模块来分析。
(1)耳机输出电路
该模块是本电路的核心部分,它由输入电阻R414、R415,反馈电阻R408、R409和TDA1308内部的两个功放组成,从图中可以看出,它采用反相输入方式,放大倍数为反馈电阻与输入电阻之比(33k/2.2k)。TDA1308内部的功放的同相端接VCC/2,它是VCC经R506、R507分压而得,C407是旁路电容(对交流而言就是“地”),放大后的音频信号经C416、C417耦合,R428、R429限流后、输出驱动耳机。
对该模块需要说明两点: 一是耦合电容C416、C417要求要尽量大一点,这是甲乙类功放电路的特点,电容器容量愈大,电路低频特性愈好。但是,当电容器容量增大到一定程度时,由于两个极板面积很大,且卷制而成,电解电容器不再是纯电容器,而存在漏阻和电感效应,使得低频特性不会明显改善。二是限流电阻R428、R429可以去掉,因为它们对音频有一定的衰减作用;用它们的理由是插拔耳机时,输出端会短路到“地”,因此,它们的存在将保护TDA1308不被轻易损坏。
(2)线性输出电路
从D/A转换(图中未画出)输出的音频信号有两组,一组为COUT-L和COUT-R,它们分别是CD解码电路输出的左、右声道信号,另一组是MOUT-L和MOUT-R,它们分别为MP3解码电路输出的左、右声道信号。当机器播放CD碟时,仅COUT-L和COUT-R有信号输出而MOUT-L和MOUT-R无信号输出;当机器播放MP3碟时,仅MOUT-L和MOUT-R有信号输出,COUT-L和COUT-R无信号输出。它们汇合后(图中A、B点),一路到音量控制电路和低音增强电路(后面讲述),另一路到线性输出。电容C401、C403用于隔离CD与MP3的输出,切断它们之间的直流通路,同时又可以把音频信号耦合到后级。电容C412、C414的作用与此类似,起隔直、耦合作用。R402和C413、R406和C415构成简单的RC滤波器,R419和C418、R422、电容C419构成简单的第二个RC滤波器。R423、R424分别是C412、C414的放电电阻。另外,R419、R422又是静音电阻,当Q404、Q405饱和导通时起静音作用。
(3)音量控制电路
上面提到过汇合于图中A、B点的音频信号各自分出的一路到音量控制模块,即经C402、C404隔直、耦合,再经R411、R417到双联电位器RP1。电阻R 411和C409、R417和C410分别构成简单的一阶RC滤波器,从电位器动点取出的信号分别经R414、R415输出到后级。
需要特别指出的是:双联电位器RP1公共点是接到VCC/2,对交流而言就是“地”,绝不可以直接接到“地”,否则,TDA1308功放的反相输入端将会有直流通路分别经R414、R415、双联电位器RP1到“地”,功放将无法正常工作(没有静态工作点,变成了比较器),也正是因为双联电位器RP1静态电位为VCC/2,所以,电路中必须插入C402、C404与前级电路隔直。当然,滤波电容C409、C410另一端可以接VCC/2(交流“地”),也可以直接接到“地”,主要看PCB布线时是否方便。
(4)静音电路
便携式产品和一般家电音响产品一样,上电静噪和随时静噪是不可缺少的必备功能。虽然TDA1308有上电静音功能,但是,实际使用时根本达不到理想的效果,因此,必须设计更可靠的电路。
刚上电时,所有的集成电路都加上电源,因此,在此很短过程中D/A转换器有噪声输出,经TDA1308放大后,从1、7端出现一串噪声。然而,刚上电时电容C501上也没有电压(MUTE来自于CPU,而CPU复位要在上电之后,因此,MUTE电平不确定),于是,VCC经Q501发射结、R504对C501充电,即Q501有逐渐减小的基极电流,因此,Q501就会有一个从饱和→放大→截止(C501充满电,Q501基极电流为零)的过程。无论Q501是饱和或是放大状态,Q400、Q401、Q404、Q405都会饱和导通,Q404、Q405将会静噪线性输出——噪音电平降落在R419、R422上,输出基本上没有噪声电压出现。
Q400、Q401的静噪作用可这样理解:因为它们并联在反馈电阻R408、R409两端。当Q400、Q401饱和导通时,其等效电阻较小,远远小于33k,所以,根据运算放大器放大倍数的定义,此时输出电压不但不放大、反而缩小,因此输出噪音很小,即Q400、Q401饱和导通可以对TDA1308的输出静噪。
一旦CPU正常工作,MUTE保持为“高电平”,Q501可靠截止,Q400、Q401、Q404、Q405处于高阻状态,线性输出和耳机输出被释放;关机时MUTE 首先变为“低电平”使输出静音,因此,即使系统失电也不会有噪音输出。
(5)低音增强电路
这个模块电路主要由两个场效应管Q402、Q403与两个RC串联电路组成。正常工作时SOUND(来自于CPU)一直保持高电平,场效应管2SK3019饱和导通,其等效电阻约几欧姆以下,电容C405、C406可以认为被短路,于是,R412、R416相当于分别并联在RP1两端,而公共点是接到VCC/2,使对交流而言就是“地”。因此,双联电位器RP1固定端所得到的有效电压约为汇合于图中A、B点的音频信号的1/6[约等于R412/(R411+R412)]。如果考虑汇合之前的电阻衰减影响,实际得到的有效信号幅度会更低,这也是后级电路放大倍数为什么设计得较大的原因。
当按面板上的“SOUND”按键时,SOUND变为“低电平”信号,场效应管的截止,R412和C405、R416和C406分别串联后并联在RP1两端。由于C405、C406容值较大,高频信号较容易通过(到“交流地”),而对低频信号呈现的阻抗较大、不容易通过(到“交流地”),所以RP1两端不同频率信号的有效电压是不同的,频率愈高信号愈小、频率愈低信号愈大,也就是说:低频分量比高频分量有效电压大;高音贫乏而低音丰富、响亮,于是就实现低音增强的效果。
此外,图1中还有一个信号BEEP的作用很有意思。EN-2000型便携式CD机上有一个三挡拨钮NORMAL/RESUME/HOLD,对应的含意分别为正常/恢复/锁定。当拨钮处在NORMAL时,启动机后,系统从第一首歌曲播放。当拨钮处在RESUME时,系统从上次关机的时间播放。当拨钮处在HOLD时,按机器上的任意键无效,同时CPU输出一串BEEP信号,经TDA1308放大从右声道输出,以便提醒操作者此时机器处于锁定状态而防止误操作。
Rohm公司出品的BH3544F/3541
1.BH3544F/3541基本参数
BH3544F/3541是Rohm公司10年前研发出来的AB级耳机放大器。+5V供电时,输出功率可达到60mW,表2是BH3544F/3541几个重要参数。
2.BH3544F/3541应用举例
图2是广东南海能兴电子公司EN-318型便携式CD /MP3音频输出的电路原理图。
从表2中可以看出BH3544F电压放大倍数典型值为6 dB,而BH3541F的典型值为0 dB,也就是说BH3541F没有电压放大作用(但有电流放大能力,所以才可作驱动耳机之用)。3脚(IN1)、5脚(IN2)分别是两个通道的输入端,1脚(OUT1)、7脚(OUT2)分别是两个通道的输出端,2脚(/MUTE)是静噪控制端,低电平有效,6脚(BIAS)是内部运算放大器的偏置端,C412起旁路之用(对交流而言就是“地”),直流电压比VCC/2稍低一点。
该电路可分四个小模块来分析:耳机输出、线性输出、音量控制电路和静音电路,其中耳机输出、线性输出、音量控制电路和第一种电路的含意是一样的。
静音电路工作原理如下:刚上电时,电容C406上没有电压(MUTE来自于CPU,而CPU复位要在上电之后,因此,MUTE电平不确定)。当MUTE控制信号为“低电平”时,BH3544F静噪有效,系统无噪音输出;当MUTE控制信号为“高电平”时,这个“高电平”会通过R412对C406充电,一旦C406电压上升到阀门之上,静噪解除,在此之前BH3544F保持静噪有效,系统无噪音输出。正常工作时MUTE保持为“高电平”,静噪无效。关机时,CPU首先输出MUTE为“0”,一方面对线性输出立即静噪;另一方面通过R412对C406放电,很短时间内C406电压下降到阀门之下,再次转为静噪有效,通过软件延时后,系统再关掉电源。
线性静噪电路与第一种电路基本相同,区别在于初始上电时,如MUTE为“1”时,Q401、Q403、Q404都截止,所以电路没有静噪控制作用。
另外,步步高便携式VCD基本上(除F117外)都是用BH3544F做耳机驱动,在它们的电路中,BH3544F的输出端1、7脚对“地”都并联一个RC串联网络,电阻值为4.7Ω,电容值为0.1μF。它的作用如下:扬声器通电线圈在磁场中运动,带动纸盆而发声的器件。它工作时呈现的不是纯电阻,而是电阻和电感的串联电路。其中电感分量会影响放大电路的频响特性,使频率高端增益上升,带来失真,还会使输出管上的反向峰值电压增加。为了消除这些不良影响,接入RC串联电路,用于补偿电阻、电感串联电路的影响,使它们的合成效果近似为纯阻负载。另一方面接入RC串联电路后,电容可使高频信号旁路,达到衰减高频信号的目的,所以RC串联电路具有改善音质和保护输出管的作用。
文/葛中海
