编者按:
《无线电》杂志的许多读者朋友是从学习组装收音机开始步入电子世界的,尽管现在收音机已经淹没在众多的时尚消费电子产品中,但收音机的发展历史与《无线电》杂志的成长过程都共同见证了我国电子技术的进步。因此,为纪念《无线电》杂志创刊50周年特刊此文以飨读者。
从1904年英国物理学家发明了世界上第一只电子二极管到半导体的问世再到当今,不过是百年的时间,但这百年对于收音机的发展却产生了翻天覆地的变化。而这种变化主要是从两个方面产生的:一是在工作原理上的变化,收音机经过了直接检波式、高放检波式和超外差式三个阶段的转变;二是在器件形式上的变化,收音机经历了电子管、晶体管、集成电路三个时代,这是两个相对独立的过程,却共同反映出人类电子科学技术的进步。追溯收音机发展的历史,可以了解无线电技术发展的水平,掌握电子科技前进的脉络;同时,对于预见无线电技术的前景,也有一定的启示作用。
工作原理进化三部曲
直接检波式收音机是最古老的收音机,也是最简单的收音机。图1是一个比较典型的直接检波式收音机电路原理图。由天线/地线回路感应的自由空间的电波能量在LC谐振回路中转换为电压;改变可变电容容量,则LC谐振回路的特征频率产生变化,起到频率选择的作用。点接触二极管2AP9与固定电容、高阻耳机共同组成包络检波器,且高阻耳机也同时作为检波器的负载(早期这种收音机的检波器件多是由天然矿石和金属探针构成的,矿石收音机因此得名)。这种收音机没有放大环节,灵敏度低,选择性差,仅能接收本地强台的调幅广播,且对天线/地线的架设要求均十分严格。

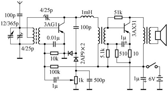
再生式收音机在直接检波式收音机基础上,增加高放电路对谐振回路输出的高频信号进行放大;同时引入正反馈,在电路不产生自激振荡的前提下,使放大后的信号部分返回到谐振回路进行再生放大,原理图如图2所示。再生放大可以大幅度地提高谐振回路输出信号的强度,再生式收音机也因此得名。图3所示的是具有一级高频放大和两级音频放大的两管再生式收音机原理图。由晶体管3AG1对谐振回路输出信号进行高频放大,放大后的信号一路进行反馈到谐振回路,另一路则由二极管进行检波,并经晶体管3AG1和3AX31进行两级音频放大后推动扬声器放音。再生式收音机电路简单易于实现,但是因为各种寄生参数的存在,高放级数不可能过多,限制了灵敏度的进一步提高,且频率低端与高端增益相差较大,整个频段内灵敏度不均匀; 另一方面,由于谐振回路Q值的限制,选择性普遍较差。


超外差式收音机能够有效地克服再生式收音机的上述缺点。图4是常见的超外差式收音机的结构框图,由输入回路、本振、混频、中放、检波、低放等部分组成。相对于再生式收音机,超外差式收音机最大的特点是同步调节输入选择回路的谐振频率与本地振荡器的输出信号频率,通过混频器把接收到的高频载波转化为固定的较低频率的中频载波(在此过程中,包含在高频载波信号的原始信息没有改变),再对中频信号进行放大。由于中频信号的中心频率相对较低且保持固定(调幅收音机中频一般为455kHz或465kHz,调频收音机中频为10.7MHz),一方面可以采用多级中频放大,提高收音机的绝对灵敏度,另一方面可以采用谐振回路作为中频放大器的负载,或者插入相位特性优良的集中参数滤波器,提高收音机的选择性。超外差式接收是目前应用最广泛的收音机形式;同时从电子技术的发展史上来看,超外差式收音机也是电子管、晶体管、集成电路三个时代的最具有代表性的见证者之一。

普通超外差式收音机的临频选择性通常比较优良,但是对于镜像干扰的抑制能力往往是不能令人满意的。镜像干扰是超外差式收音机特有的问题。如图5所示,f3是高于本振信号一个中频的镜像干扰源,可以经混频器产生中频干扰信号。收音机对镜像干扰的抑制只能靠输入回路来实现。如果没有特殊措施,在短波高端的镜像抑制一般仅在12分贝左右。解决镜像干扰的根本方法是提高中频频率。但是另一方面,提高中频频率会降低频率低端的中频抑制比,对选择性造成不良影响。因此,还需要进行第二次变频,将高中频转换为低中频,以满足中频抑制比的要求。二次变频技术能够较好地解决镜像干扰和中频提高后抑制比下降的问题,在专业接收机中得到了较广泛的应用;部分特别重视接收性能的收音机也借鉴了这种方法,典型的二次变频收音机原理图如图6所示。二次变频带来的缺点是变频组合频率干扰更加突出,同时产生了第二镜像和第二中频干扰,在电路设计中需要采取平衡混频、窄带滤波等特殊措施克服这些缺点。另外,电路复杂、统调困难、制造成本高也是二次变频收音机的不足之处。因此,二次变频收音机虽然在技术上采用电子管、晶体管和集成电路都可以实现,但是直到上世纪七十年代中后期,尤其是专用集成电路得到长足发展的近二十年,才逐步得到普及。短波二次变频技术常用于军事和民用通信领域,如短波收信机和蜂窝式移动电话,目的是为了提高接收机的灵敏度,选择性和抗干扰能力。国际上著名的制造商PHILIPS, SONY, GRUNDIG等也将此技术应用于高档收音机产品上。 而我国于1997年,由德生工程师们完成了二次变频收音机(R-97XX)系列产品的研制,并向市场推出了R9700型收音机(图7),真正结束了没有国产大众化二次变频收音机的历史。
器件演变三部曲
如果说从矿石收音机、再生式收音机到超外差式收音机的演变反映了人们对无线电接收原理的认识深化,那么电子管、晶体管、集成电路三个时代则代表了电子技术的另一种方向即器件形式的进步过程。在收音机领域,器件形式的进步以超外差式收音机表现最为典型;同时,这种进步对于推动二次变频、频率合成等新技术在超外差式收音机上的广泛应用,也有积极作用。
电子管是超外差式收音机最先应用的放大器件,到了上个世纪五十年代之后,这种器件在超外差式收音机的应用基本成熟。由于电视等媒体还没有普及,广播是当时主要的媒体,因此电子管超外差式收音机在国内外都相当普遍。普及型的收音机多为台式,采用5到7只电子管,由变频、一级中放、低放和功放组成,通常具有5英寸以上的纸盆扬声器,在中等房间可以获得比较满意的接收效果。如我国的红灯711收音机(图8)、上海144收音机便属于此类产品。某些中高档收音机比较重视接收性能,则可能在此基础上增加高放或者一级中放,并对AGC电路和中频滤波电路进行改进,以期获得更好的灵敏度与选择性。虽然二次变频技术已经在专业接收机上使用,但是限于成本等问题,历史上没有出现过电子管二次变频收音机。
由电子管向晶体管的过渡是超外差式收音机发展的一次飞跃:晶体管工作电压低、耗能小,使电池供电收音机成为现实; 晶体管体积小,抗振动能力强,能够极大减小收音机的体积与重量,促进了便携式收音机的出现; 相对于电子管数千小时的使用时间,晶体管的寿命为半永久性,这也是一个巨大的进步。实际上,晶体管时代也是超外差式收音机种类最丰富的时代,从普及型的单波段收音机到复杂的全波段收音机,从袖珍收音机到落地式收音机,应有尽有。当时国内收音机品牌众多,其中不乏精品,如熊猫B11、春雷3P1、海燕B331(图9)、红灯753等机型。值得一说的是,晶体管收音机成本降低,二次变频技术开始在收音机中应用,如我国的海鸥715收音机、红灯783组合机,国外的PHILIPS公司、GRUNDIG公司也有类似的产品。
20世纪80年代初,集成电路开始逐步应用于超外差式收音机,这可以分为两个阶段。早期的集成电路目的是为了取代晶体管的混频和放大功能,同时以集中中频滤波器保证选择性,在一定程度上简化了调试,降低了成本;而真正意义上的变革,则是以锁相环(phase locked loop, PLL)频率合成器和微处理器在收音机上的应用为标志的。PLL电路的基准信号由晶振产生,频率精度可以达到10-10以上;借助于锁相环,压控振荡器的输出信号可达到与基准信号接近同样的精度指标(图10是PLL频率合成器原理框图,具体原理可参考相关资料,这里不再赘述)。PLL频率合成器可用于本振电路,稳定性远远优于LC振荡电路。另一方面,借助于微处理器,可以记忆PLL频率合成器参数设置,使自动调谐、频率存储等功能成为可能。目前,国际知名的一些收音机厂商均有PLL数字调谐收音机产品,能够实现自动调谐、频率存储、数字显示、定时开关机等功能;同时在设计中参考了专业接收机的一些设计,加入了调幅二次变频、平衡混频、SSB接收、相干解调等电路,在接收性能上也有实质提高。如GRUNDIG公司的YB400、SANGEAN公司的ATS909、SONY公司的SW7600GR(图11)等便是此类收音机的代表作。我国集成电路收音机的设计制造水平随着科技水平的不断提高也有了长足进步,大大缩小了与国外先进水平的差距。德生公司的PL550型PLL数字调谐收音机(图12),具有飞梭调谐、550项电台分页存储,在国际上也是便携式PLL收音机功能的重要突破,为收音机的发展做出了贡献。
数字化+多功能+集成化+高保真——收音机发展的方向
前面提到,得益于数字电路的发展和微处理器的成熟与应用,收音机实现了自动调谐、频率存储、数字显示等功能; 但是,这场数字化风暴对收音机的影响远大于此。数字化是收音机未来的前进方向,这不仅仅是指接收过程中某一环节的数字化,而是涵盖了广播制作、发射、传输与接收的全部流程。
在这场数字化变革中,最鲜明的代表者首推高保真数字音频广播(digital audio broadcast, DAB)和DAB收音机。DAB收音机工作在VHF波段(174~230MHz)和L波段(1452~1492MHz),电波通过卫星或地面站以直线传播,不存在信号衰减的问题;采用数字正交频分复用调制技术,抗干扰能力强,可以获得达到CD标准的音质。另外,DAB收音机可以利用副载波接收图文信息和数据资料。目前世界上DAB系统可以大致有欧洲Eureka-147标准、美国IBOC标准等,我国DAB的相关研究与验证工作也正在紧张进行中。
在传统的中短波波段,同样也在酝酿着数字化革命。利用地表绕射和电离层反射,传统的中短波广播虽然可以比较容易实现中远距离的接收,但是却难以避免干扰和周期衰落现象。数字调幅技术(digital radio mondiale, DRM)则可以使收音机获得稳定接收,并可以提供附加业务服务。目前,DRM的标准已经被国际电信联盟批准,德国之声、加拿大广播电台、美国之音等电台是首批使用DRM广播的电台,对应的DRM收音机也已经在国外上市。
随着调制方式的变化,传统的收音机结构也将发生变化。超外差式收音机电路成熟,通常具有理想的性能,但是由于中频滤波器的存在,对集成度有着不利影响,会提高整机的成本与体积。另一方面,零中频接收机、数字低中频接收机在手机等领域早已实现,但是在传统模拟收音机中却难以得到应用。随着未来收音机接收过程的数字化,这些简洁的接收模式应用于收音机将不再是梦想,单片电路能够整合绝大多数的功能,从而大大减小体积、降低成本和提升性能。现在大多数数码产品已经集成了收音机模块,相信收音机以后将以不同的形势去努力向前发展。
可以预见,接收数字化、功能多样化、结构集成化和声音保真化是未来收音机发展的趋势;收音机,这一看似古老的电器,随着科技的发展将焕发新的青春,且对于未来人们的生活,仍然具有不可忽视的影响。
文/张文 张洁